CNAE 6810 - Compraventa de bienes inmobiliarios por cuenta propia
A50333343
-
-
(Extinguida el 05/12/2019)
-
0.5M €
Zaragoza
Administradores solidarios
Información sobre balances y cuentas de resultados de INTRALBA SA depositados en el Registro Mercantil de Zaragoza en los últimos ejercicios.
| Ejercicio Disponibilidad | Consultar en Axesor | |||||
| Consultar en Axesor | ||||||
| Entidad | Relación | Entidad/Relación | Desde | Hasta |
|---|---|---|---|---|
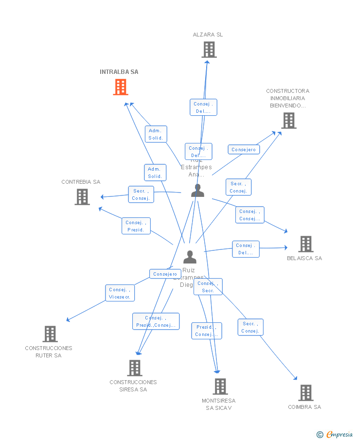
| Ruiz Estrampes Diego | Liquidador | Ruiz Estrampes Diego Liquidador | 05/12/2019 | 05/12/2019 |
| Ruiz Estrampes Ana Cristina | Adm. Solid. | Ruiz Estrampes Ana Cristina Adm. Solid. | 19/06/2009 | 05/12/2019 |
| Ruiz Estrampes Diego | Adm. Solid. | Ruiz Estrampes Diego Adm. Solid. | 19/06/2009 | 05/12/2019 |
| Ruiz Estrampes Eduardo Angel | Adm. Solid. | Ruiz Estrampes Eduardo Angel Adm. Solid. | 19/06/2009 |

Resumen cronológico de actos publicados en las ediciones digitales de Boletines Oficiales (BORME, BOE, BOPI) inscritos por INTRALBA SA o en los que participa indirectamente.
Publicación en el BORME de los siguientes ceses-dimisiones:
| Administradores Solidarios |
Se disuelve la sociedad voluntariamente.
Publicación en el BORME de los siguientes reelecciones:
| Administradores Solidarios |
Publicación en el BORME de los siguientes reelecciones:
| Administradores Solidarios |
Publicación en el BORME de los siguientes ceses-dimisiones:
| Adm. Solid. |
Publicación en el BORME de los siguientes nombramientos:
| Adm. Solid. |
Se convoca Junta General Ordinaria, a celebrar en el domicilio social, sito en Zaragoza, Albareda, número 1, 5.o C, el día 22 de junio a las dieciocho horas, en primera convocatoria, y el día 23 de junio siguiente, en el mismo lugar y hora, en segunda convocatoria, con arreglo al ... Ver más
|
| Informe axesor 360º | Informe de Crédito | Perfil Comercial de Empresa | |
| Importe de ventas y número de empleados | ![]() | ![]() | ![]() |
| Información mercantil y comercial | ![]() Completa | ![]() Completa | ![]() Básica |
| Administradores y dirigentes | ![]() | ![]() | ![]() Solo dirigentes |
| Empresas relacionadas (accionistas, participadas,…) | ![]() | ![]() | ![]() |
| Categoría crediticia y probabilidad de incumplimiento de pago | ![]() | ![]() | ![]() |
| Impagos (RAI y Asnef Empresas) e incidencias judiciales | ![]() | ![]() | ![]() |
| Balance y cuenta de pérdidas y ganancias | ![]() Completo | ![]() Extracto | ![]() |
| Ratios y magnitudes económico-financieras | ![]() Completo | ![]() Extracto | ![]() |
| Representación gráfica de empresas relacionadas | ![]() | ![]() | ![]() |
| Comparativa del balance con la media del sector | ![]() | ![]() | ![]() |
| Estado de flujos de efectivo y de cambios en el patrimonio neto | ![]() | ![]() | ![]() |
| Fuentes de financiación y avales | ![]() | ![]() | ![]() |
| Subvenciones, concursos/subastas públicas y marcas | ![]() | ![]() | ![]() |
| Acceder | Acceder | Acceder |
INTRALBA SA inscrita en el Registro Mercantil de Zaragoza. y con domicilio en ZaragozaSu clasificación nacional de actividades económicas era Compraventa de bienes inmobiliarios por cuenta propia.
La empresa tenia un rango de facturación anual inferior a 500.000 euros.
INTRALBA SA tiene 2 cargos directivos en activo y 1 cargos directivos históricos.