913192649
MARQUES DE LA ENSENADA, 16 PISO 1 PUERTA 14. 28004 MADRID. (MADRID). Ver mapa
CNAE 9102 - Actividades de museos
A28270320
23/08/1971
55 años
-
1M €
Madrid
Administradores mancomunados
Información sobre balances y cuentas de resultados de INTERNACIONAL ARTIS SA depositados en el Registro Mercantil de Madrid en los últimos ejercicios.
| Ejercicio Disponibilidad | 2019 Inmediata | 2020 Inmediata | 2021 Inmediata | 2022 Inmediata | 2023 Inmediata | Consultar en Axesor |
| Consultar en Axesor | ||||||
| Entidad | Relación | Entidad/Relación | Desde | Hasta |
|---|---|---|---|---|
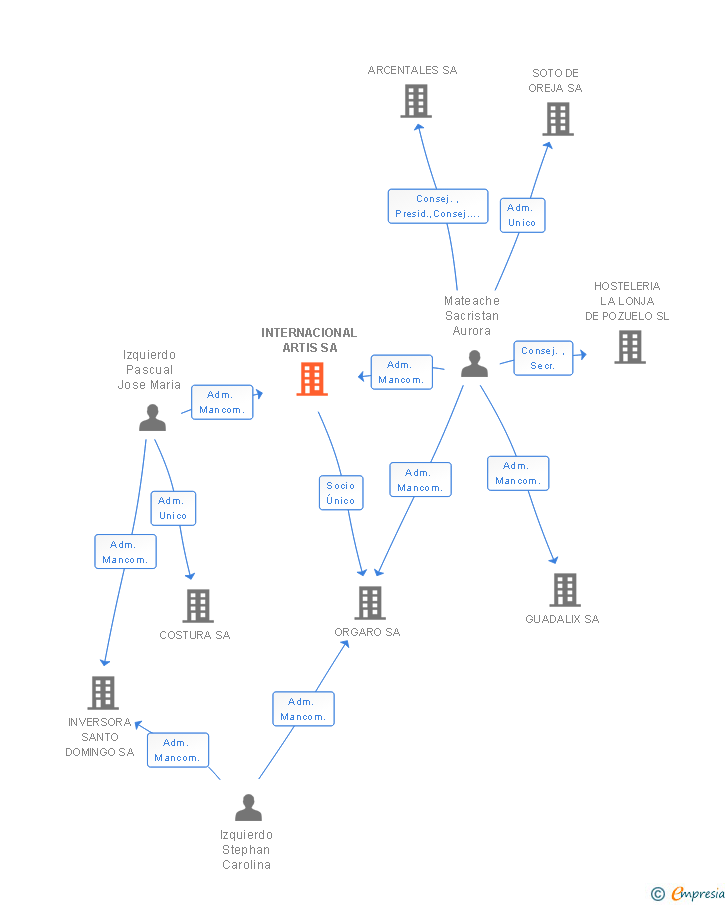
| Conde De Izquierdo Gonzalo | Adm. Mancom. | Conde De Izquierdo Gonzalo Adm. Mancom. | 05/03/2020 | |
| Izquierdo Pascual Jose Maria | Adm. Mancom. | Izquierdo Pascual Jose Maria Adm. Mancom. | 27/08/2010 | 05/03/2020 |
| Izquierdo Stephan Carolina | Adm. Mancom. | Izquierdo Stephan Carolina Adm. Mancom. | 08/07/2009 | 27/08/2010 |
| Mateache Sacristan Aurora | Adm. Mancom. | Mateache Sacristan Aurora Adm. Mancom. | 08/07/2009 |





Resumen cronológico de actos publicados en las ediciones digitales de Boletines Oficiales (BORME, BOE, BOPI) inscritos por INTERNACIONAL ARTIS SA o en los que participa indirectamente.
Publicación en el BORME de los siguientes reelecciones:
| Administradores Mancomunados |
Publicación en el BORME de los siguientes reelecciones:
| Administradores Mancomunados |
Publicación en el BORME de los siguientes ceses-dimisiones:
| Administradores Mancomunados |
Publicación en el BORME de los siguientes nombramientos:
| Administradores Mancomunados |
Publicación en el BORME de los siguientes reelecciones:
| Administradores Mancomunados |
Publicación en el BORME de los siguientes reelecciones:
| Administradores Mancomunados |
Publicación en el BORME de los siguientes reelecciones:
| Administradores Mancomunados |
Publicación en el BORME de los siguientes ceses-dimisiones:
| Administradores Mancomunados |
Publicación en el BORME de los siguientes nombramientos:
| Administradores Mancomunados |
Convocatoria de Junta General Ordinaria y Extraordinaria de accionistas Las administradoras mancomunadas de "Internacional Artis Sociedad Anónima" (en adelante la "Sociedad") convoca a los señores accionistas de esta sociedad a la Junta General Ordinaria y Extraordinar... Ver más
Publicación en el BORME de los siguientes reelecciones:
| Administradores Mancomunados |
| Informe axesor 360º | Informe de Crédito | Perfil Comercial de Empresa | |
| Importe de ventas y número de empleados | ![]() | ![]() | ![]() |
| Información mercantil y comercial | ![]() Completa | ![]() Completa | ![]() Básica |
| Administradores y dirigentes | ![]() | ![]() | ![]() Solo dirigentes |
| Empresas relacionadas (accionistas, participadas,…) | ![]() | ![]() | ![]() |
| Categoría crediticia y probabilidad de incumplimiento de pago | ![]() | ![]() | ![]() |
| Impagos (RAI y Asnef Empresas) e incidencias judiciales | ![]() | ![]() | ![]() |
| Balance y cuenta de pérdidas y ganancias | ![]() Completo | ![]() Extracto | ![]() |
| Ratios y magnitudes económico-financieras | ![]() Completo | ![]() Extracto | ![]() |
| Representación gráfica de empresas relacionadas | ![]() | ![]() | ![]() |
| Comparativa del balance con la media del sector | ![]() | ![]() | ![]() |
| Estado de flujos de efectivo y de cambios en el patrimonio neto | ![]() | ![]() | ![]() |
| Fuentes de financiación y avales | ![]() | ![]() | ![]() |
| Subvenciones, concursos/subastas públicas y marcas | ![]() | ![]() | ![]() |
| Acceder | Acceder | Acceder |
INTERNACIONAL ARTIS SA inscrita en el Registro Mercantil de Madrid. y con domicilio en MadridSu clasificación nacional de actividades económicas es Actividades de museos.
La empresa tiene una facturación anual entre 1.000.000 y 2.500.000 euros.
INTERNACIONAL ARTIS SA tiene 2 cargos directivos en activo y 1 cargos directivos históricos.