C/ FERNANDEZ DEL CAMPO 6 - 2º DR (BILBAO). Ver mapa
La representación, distribución, comercialización, compraventa al por mayor y menor, incluyendo el comercio online, así como también la importación, exportación y transporte, de todo tipo de productos alimenticios y de bebidas. La adquisición de fincas rústicas o urbanas, la administración, explotac.
no disponible
05/05/2023
3 años
6.000,00 €
-
Vizcaya-Bizkaia
-
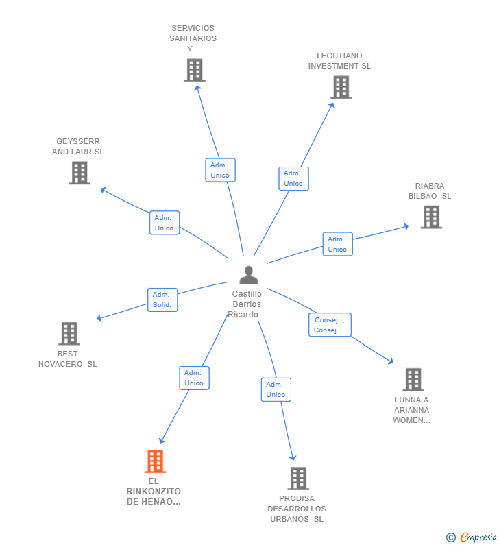
Administrador único
EL RINKONZITO DE HENAO SL
| Entidad | Relación | Entidad/Relación | Desde | Hasta |
|---|---|---|---|---|
| Castillo Barrios Ricardo Manuel | Adm. Unico | Castillo Barrios Ricardo Manuel Adm. Unico | 12/05/2023 |

Resumen cronológico de actos publicados en las ediciones digitales de Boletines Oficiales (BORME, BOE, BOPI) inscritos por INTERMEDIAPLUS INMOBILIARIA SL o en los que participa indirectamente.
La sociedad cambia su denominación social EL RINKONZITO DE HENAO SL a la denominación INTERMEDIAPLUS INMOBILIARIA SL
Traslado del domicilio social de la empresa situado en C/ HENAO 44 - BAJO (BILBAO) siendo el nuevo domicilio situado en C/ FERNANDEZ DEL CAMPO 6 - 2º DR (BILBAO).
La sociedad cambia su actividad pasando a ser la nueva actividad o actividades de la empresa:
La representación, distribución, comercialización, compraventa al por mayor y menor, incluyendo el comercio online, así como también la importación, exportación y transporte, de todo tipo de productos alimenticios y de bebidas. La adquisición de fincas rústicas o urbanas, la administración, explotac
El anterior objeto social de la sociedad era el siguiente:
La representación, distribución, comercialización, compraventa al por mayor y menor, incluyendo el comercio online, así como también la importación, exportación y transporte, de todo tipo de productos alimenticios y de bebidas. La adquisición de fincas rústicas o urbanas, la administración, explotac
Se constituye la empresa con fecha 12 de mayo de 2023 mediante escritura pública. La empresa se crea con un capital social inicial de 6.000,00 Euros e inicia su actividad el 5 de mayo de 2023. El domicilio social en el momento de su constitución se establece en C/ HENAO 44 - BAJO (BILBAO). La empresa indica que su actividad es La representación, distribución, comercialización, compraventa al por mayor y menor, incluyendo el comercio online, así como también la importación, exportación y transporte, de todo tipo de productos alimenticios y de bebidas.
INTERMEDIAPLUS INMOBILIARIA SL anteriormente denominada EL RINKONZITO DE HENAO SL inscrita en el Registro Mercantil de Vizcaya-Bizkaia.
capital social de la empresa es de 6.000,00 euros.