La adquisicion, tenencia y arrendamiento de toda clase de bienes inmuebles.
CNAE 6820 - Alquiler de bienes inmobiliarios por cuenta propia
B85837052
23/12/2009
16 años
(Extinguida el 10/02/2026)
260.000,00 €
0.5M €
Madrid
Administrador único
Información sobre balances y cuentas de resultados de INTERACEBALIA SL (EXTINGUIDA) depositados en el Registro Mercantil de Madrid en los últimos ejercicios.
| Ejercicio Disponibilidad | 2019 Inmediata | 2020 Inmediata | 2021 Inmediata | 2022 Inmediata | Consultar en Axesor | |
| Consultar en Axesor | ||||||
| Entidad | Relación | Entidad/Relación | Desde | Hasta |
|---|---|---|---|---|
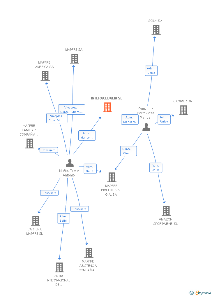
| Gonzalez Porro Jose Manuel | Adm. Unico | Gonzalez Porro Jose Manuel Adm. Unico | 03/06/2019 | 10/02/2026 |
| Gonzalez Porro Jose Manuel | Adm. Mancom. | Gonzalez Porro Jose Manuel Adm. Mancom. | 05/01/2010 | 03/06/2019 |
| Nuñez Tovar Antonio | Adm. Mancom. | Nuñez Tovar Antonio Adm. Mancom. | 05/01/2010 | 03/06/2019 |

Resumen cronológico de actos publicados en las ediciones digitales de Boletines Oficiales (BORME, BOE, BOPI) inscritos por INTERACEBALIA SL (EXTINGUIDA) o en los que participa indirectamente.
Con fecha 10 de febrero de 2026, la sociedad INTERACEBALIA SL ha sido absorbida por la sociedad SCILA SA .
El 10 de febrero de 2026 se inscribe en el Registro Mercantil la extinción de la sociedad, dejando de ser sujeto de derechos y obligaciones.
Los socios o accionistas de la empresa han reducido en 60.000 € el capital social de la sociedad. Esta reducción incrita en el Registro Mercantil, reduce el capital social en un 18.75 %, dejando el capital social de la sociedad en 260.000€.
| Capital social anterior: | 320.000 € |
| Reducción de capital: | 60.000 € |
| Capital social resultante: | 260.000 € |
| % reducción: | 18.75 % |
Publicación en el BORME de los siguientes ceses-dimisiones:
| Administradores Mancomunados |
Cambio del Organo de Administración: Administradores mancomunados a Administrador único.
El capital social de la empresa se incrementa en un 2080.00 % (ampliación de 104.000 €). De esta forma, tras la ampliación la sociedad pasa de tener 5.000€ de capital social a 109.000€. Esta ampliación de capital fue inscrita en el Registro Mercantil con fecha 16 de marzo de 2010.
| Capital social anterior: | 5.000 € |
| Aumento de capital: | 104.000 € |
| Capital social resultante: | 109.000 € |
| % incremento: | 2080.00 % |
El capital social de la empresa se incrementa en un 193.58 % (ampliación de 211.000 €). De esta forma, tras la ampliación la sociedad pasa de tener 109.000€ de capital social a 320.000€. Esta ampliación de capital fue inscrita en el Registro Mercantil con fecha 16 de marzo de 2010.
| Capital social anterior: | 109.000 € |
| Aumento de capital: | 211.000 € |
| Capital social resultante: | 320.000 € |
| % incremento: | 193.58 % |
Se constituye la empresa con fecha 5 de enero de 2010 mediante escritura pública. La empresa se crea con un capital social inicial de 5.000,00 Euros e inicia su actividad el 23 de diciembre de 2009. El domicilio social en el momento de su constitución se establece en C/ CEA BERMUDEZ 21 (MADRID). La empresa indica que su actividad es LA ADQUISICION, TENENCIA Y ARRENDAMIENTO DE TODA CLASE DE BIENES INMUEBLES.
Publicación en el BORME de los siguientes nombramientos:
| Adm. Mancom. |
| Informe axesor 360º | Informe de Crédito | Perfil Comercial de Empresa | |
| Importe de ventas y número de empleados | ![]() | ![]() | ![]() |
| Información mercantil y comercial | ![]() Completa | ![]() Completa | ![]() Básica |
| Administradores y dirigentes | ![]() | ![]() | ![]() Solo dirigentes |
| Empresas relacionadas (accionistas, participadas,…) | ![]() | ![]() | ![]() |
| Categoría crediticia y probabilidad de incumplimiento de pago | ![]() | ![]() | ![]() |
| Impagos (RAI y Asnef Empresas) e incidencias judiciales | ![]() | ![]() | ![]() |
| Balance y cuenta de pérdidas y ganancias | ![]() Completo | ![]() Extracto | ![]() |
| Ratios y magnitudes económico-financieras | ![]() Completo | ![]() Extracto | ![]() |
| Representación gráfica de empresas relacionadas | ![]() | ![]() | ![]() |
| Comparativa del balance con la media del sector | ![]() | ![]() | ![]() |
| Estado de flujos de efectivo y de cambios en el patrimonio neto | ![]() | ![]() | ![]() |
| Fuentes de financiación y avales | ![]() | ![]() | ![]() |
| Subvenciones, concursos/subastas públicas y marcas | ![]() | ![]() | ![]() |
| Acceder | Acceder | Acceder |
INTERACEBALIA SL (EXTINGUIDA) fué una empresa constituida el 23/12/2009 y extinguida el 10/02/2026 inscrita en el Registro Mercantil de Madrid. y con domicilio en MadridSu clasificación nacional de actividades económicas era Alquiler de bienes inmobiliarios por cuenta propia.
capital social de la empresa es de 260.000,00 euros y tiene una facturación anual inferior a 500.000 euros.
INTERACEBALIA SL (EXTINGUIDA) tiene 2 cargos directivos en activo y 0 cargos directivos históricos.