932119928 937300667
INMACULADA, 64 PLT BJ. 08017 BARCELONA. (BARCELONA). Ver mapa
CONSULTORIA Y ASESORIA
CNAE 7490 - Otras actividades profesionales, científicas y técnicas n.c.o.p.
B58554171
14/07/1988
38 años
13.762,90 €
0.5M €
Barcelona
1
Información sobre balances y cuentas de resultados de INSTITUTO INTERNACIONAL DE FINANZAS SL depositados en el Registro Mercantil de Barcelona en los últimos ejercicios.
| Ejercicio Disponibilidad | 2019 3 horas | 2020 3 horas | 2021 3 horas | 2022 3 horas | Consultar en Axesor | |
| Consultar en Axesor | ||||||
| Entidad | Relación | Entidad/Relación | Desde | Hasta |
|---|---|---|---|---|
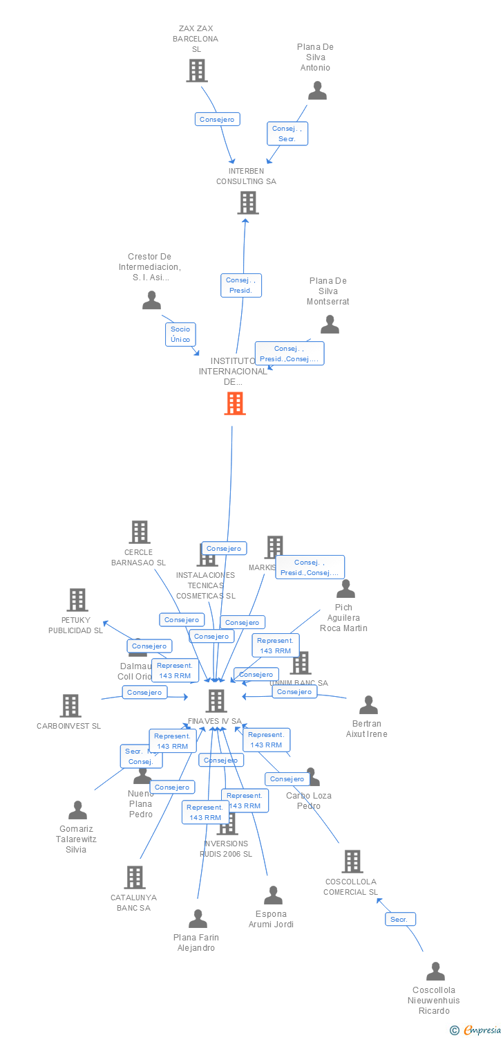
| Plana De Silva Montserrat | Consej. | Plana De Silva Montserrat Consej. | 19/01/2009 | 16/03/2021 |
| Plana De Silva Montserrat | Presid. | Plana De Silva Montserrat Presid. | 19/01/2009 | 16/03/2021 |
| Plana De Silva Montserrat | Consej. Del. | Plana De Silva Montserrat Consej. Del. | 19/01/2009 | 16/03/2021 |
| Crestor De Intermediacion, S.l. Asi Como Constancia De La Perdida De Dicha Unipersonalidad Como Consecuencia De La Fusion | Socio Único | Crestor De Intermediacion, S.l. Asi Como Constancia De La Perdida De Dicha Unipersonalidad Como Consecuencia De La Fusion Socio Único | 19/01/2009 | |
| CRESTOR DE INTERMEDIACION SL | Consej. | CRESTOR DE INTERMEDIACION SL Consej. | 19/01/2009 | |
| CRESTOR DE INTERMEDIACION SL | Presid. | CRESTOR DE INTERMEDIACION SL Presid. | 19/01/2009 | |
| Plana De Silva Montserrat | Represent.143 RRM | Plana De Silva Montserrat Represent.143 RRM | 19/01/2009 | |
| CRESTOR DE INTERMEDIACION SL | Consej. Del. | CRESTOR DE INTERMEDIACION SL Consej. Del. | 19/01/2009 |

Resumen cronológico de actos publicados en las ediciones digitales de Boletines Oficiales (BORME, BOE, BOPI) inscritos por INSTITUTO INTERNACIONAL DE FINANZAS SL o en los que participa indirectamente.
Publicación en el BORME de los siguientes nombramientos:
| Presidente | |
| Vicepresidente | |
| Consejeros |
|
| Consejero | |
| Secretario No Consejero |
Publicación en el BORME de los siguientes revocaciones:
| Presidente | |
| Consejero | |
| Consejero Delegado |
Publicación en el BORME de los siguientes nombramientos:
| Presidente |
|
| Consejeros |
|
| Consejero | |
| Secretario |
Con fecha 22 de enero de 2020, mediante la correspondiente escritura ha quedado incrito en el Registro Mercantil la reducción de 6.100,15 € del capital social de la empresa. Esta reducción representa un 30.71 % de reducción del capital, quedando un capital social resultante de 13.762,90€.
| Capital social anterior: | 19.863,05 € |
| Reducción de capital: | 6.100,15 € |
| Capital social resultante: | 13.762,90 € |
| % reducción: | 30.71 % |
Publicación en el BORME de los siguientes revocaciones:
| Presidente | |
| Vicepresidente | |
| Consejeros |
|
| Secretario No Consejero |
Publicación en el BORME de los siguientes nombramientos:
| Presidente | |
| Vicepresidente | |
| Consejero | |
| Consejeros |
|
| Secretario No Consejero | |
| Representante 143 RRM | |
| Auditor |
| ART.22.- FIJACION DE LA FECHA DE CIERRE DEL EJERCICIO SOCIAL, FINALIZANDO EL 31 DE DICIEMBRE DE CADA AÑO. ART.21.- MODIFICACION DEL SISTEMA RETRIBUTIVO DEL CARGO DE ADMINISTRADOR. |
Publicación en el BORME de los siguientes revocaciones:
| Presidente | |
| Consejero | |
| Consejero Delegado | |
| Representante 143 RRM |
Publicación en el BORME de los siguientes nombramientos:
| Presidente | |
| Consejero | |
| Consejero Delegado |
Con fecha 19 de enero de 2009, la sociedad CRESTOR DE INTERMEDIACION SL ha sido absorbida por la sociedad INSTITUTO INTERNACIONAL DE FINANZAS SL .
Se hace público que el socio único de la sociedad Instituto Internacional de Finanzas, Sociedad Limitada en ejercicio de las competencias de la Junta General, y la Junta General Extraordinaria y Universal de Socios de Crestor Intermediación, Sociedad Limitada decidió el primero y... Ver más
|
Se hace público que el socio único de la sociedad Instituto Internacional de Finanzas, Sociedad Limitada en ejercicio de las competencias de la Junta General, y la Junta General Extraordinaria y Universal de Socios de Crestor Intermediación, Sociedad Limitada decidió el primero y... Ver más
|
Se hace público que el socio único de la sociedad Instituto Internacional de Finanzas, Sociedad Limitada en ejercicio de las competencias de la Junta General, y la Junta General Extraordinaria y Universal de Socios de Crestor Intermediación, Sociedad Limitada decidió el primero y... Ver más
|
| Informe axesor 360º | Informe de Crédito | Perfil Comercial de Empresa | |
| Importe de ventas y número de empleados | ![]() | ![]() | ![]() |
| Información mercantil y comercial | ![]() Completa | ![]() Completa | ![]() Básica |
| Administradores y dirigentes | ![]() | ![]() | ![]() Solo dirigentes |
| Empresas relacionadas (accionistas, participadas,…) | ![]() | ![]() | ![]() |
| Categoría crediticia y probabilidad de incumplimiento de pago | ![]() | ![]() | ![]() |
| Impagos (RAI y Asnef Empresas) e incidencias judiciales | ![]() | ![]() | ![]() |
| Balance y cuenta de pérdidas y ganancias | ![]() Completo | ![]() Extracto | ![]() |
| Ratios y magnitudes económico-financieras | ![]() Completo | ![]() Extracto | ![]() |
| Representación gráfica de empresas relacionadas | ![]() | ![]() | ![]() |
| Comparativa del balance con la media del sector | ![]() | ![]() | ![]() |
| Estado de flujos de efectivo y de cambios en el patrimonio neto | ![]() | ![]() | ![]() |
| Fuentes de financiación y avales | ![]() | ![]() | ![]() |
| Subvenciones, concursos/subastas públicas y marcas | ![]() | ![]() | ![]() |
| Acceder | Acceder | Acceder |
INSTITUTO INTERNACIONAL DE FINANZAS SL inscrita en el Registro Mercantil de Barcelona. y con domicilio en BarcelonaSu clasificación nacional de actividades económicas es Otras actividades profesionales, científicas y técnicas n.c.o.p..
capital social de la empresa es de 13.762,90 euros y tiene una facturación anual inferior a 500.000 euros.
INSTITUTO INTERNACIONAL DE FINANZAS SL tiene 3 cargos directivos en activo y 1 cargos directivos históricos.