C/ SEQUIA, 7 2º 17001 (GIRONA). Ver mapa
Constituye el objeto de la sociedad: a) la tenencia o participación, obtenida por cualquier medio admitido en derecho, de toda clase de acciones, obligaciones, participaciones sociales, efectos y valores, públicos o privados de empresas y sociedades u otros títulos representativos del capital ...
no disponible
28/08/2020
5 años
60.000,00 €
-
Madrid
-
Administradores solidarios
Información sobre balances y cuentas de resultados de INSOLSUR SA depositados en el Registro Mercantil de Madrid en los últimos ejercicios.
| Ejercicio Disponibilidad | 2019 3 horas | 2020 3 horas | 2021 3 horas | Consultar en Axesor | ||
| Consultar en Axesor | ||||||
| Entidad | Relación | Entidad/Relación | Desde | Hasta |
|---|---|---|---|---|
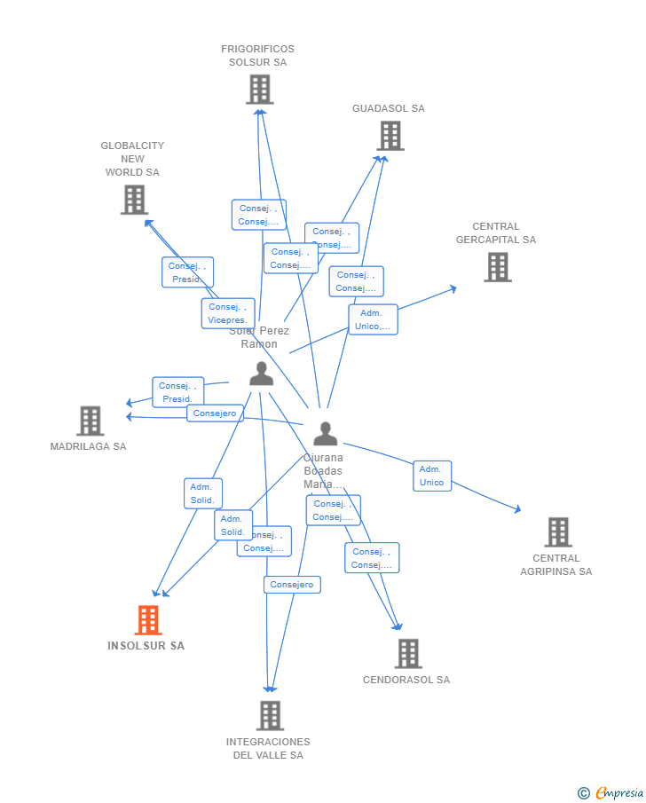
| Soler Perez Ramon | Adm. Solid. | Soler Perez Ramon Adm. Solid. | 09/09/2020 | |
| Ciurana Boadas Maria Dolores | Adm. Solid. | Ciurana Boadas Maria Dolores Adm. Solid. | 09/09/2020 |

Resumen cronológico de actos publicados en las ediciones digitales de Boletines Oficiales (BORME, BOE, BOPI) inscritos por INSOLSUR SA o en los que participa indirectamente.
Traslado del domicilio social de la empresa situado en C/ MORALZARZAL 80 Esc.IZ 2º B (MADRID) siendo el nuevo domicilio situado en C/ SEQUIA, 7 2º 17001 (GIRONA).
Se constituye la empresa con fecha 9 de septiembre de 2020 mediante escritura pública. La empresa se crea con un capital social inicial de 60.000,00 Euros totalmente desembolsados. e inicia su actividad el 28 de agosto de 2020. El domicilio social en el momento de su constitución se establece en C/ MORALZARZAL 80 Esc.IZ 2º B (MADRID). La empresa indica que su actividad es Constituye el objeto de la Sociedad: a) La tenencia o participación, obtenida por cualquier medio admitido en Derecho, de toda clase de acciones, obligaciones, participaciones sociales, efectos y valores, públicos o privados de empresas y sociedades u otros títulos representativos del capital ...
Publicación en el BORME de los siguientes nombramientos:
| Administradores Solidarios |
| Informe de Crédito | Informe Mercantil, Incidencias y Vinculaciones | Perfil Comercial de Empresa | |
| Capital social actual y evolución | ![]() | ![]() | ![]() |
| Información mercantil y comercial | ![]() | ![]() | ![]() Básica |
| Administradores y dirigentes | ![]() | ![]() Solo administradores | ![]() Solo dirigentes |
| Empresas relacionadas (accionistas, participadas,…) | ![]() | ![]() | ![]() |
| Incidencias judiciales y procedimientos concursales | ![]() | ![]() | ![]() |
| Impagos en el fichero RAI | ![]() | ![]() | ![]() |
| Impagos en el fichero Asnef Empresas | ![]() | ![]() | ![]() |
| Categoría crediticia y probabilidad de incumplimiento de pago | ![]() | ![]() | ![]() |
| Extracto del balance y cuenta de pérdidas y ganancias | ![]() | ![]() | ![]() |
| Ratios y magnitudes económico-financieras | ![]() | ![]() | ![]() |
| Acceder | Acceder | Acceder |
INSOLSUR SA inscrita en el Registro Mercantil de Madrid.
capital social de la empresa es de 60.000,00 euros.