LA COMPRA VENTA DE TODA CLASE DE INMUEBLES, EDIFICIOS, TERRENOS, SOLARES, PARCELAS, VIVIENDAS, LOCALES, ETC. SU URBANIZACION, PARCELACION, CONSTRUCCION, REHABILITACION O REFORMA, E INCLUSO SU EXPLOTACION EN ARRENDAMIENTO
CNAE 6820 - Alquiler de bienes inmobiliarios por cuenta propia
B79317012
20/12/1989
36 años
124.070,00 €
0.5M €
Madrid
1
Información sobre balances y cuentas de resultados de INPIR SL depositados en el Registro Mercantil de Madrid en los últimos ejercicios.
| Ejercicio Disponibilidad | 2019 3 horas | 2020 3 horas | 2021 3 horas | 2022 3 horas | 2023 3 horas | Consultar en Axesor |
| Consultar en Axesor | ||||||
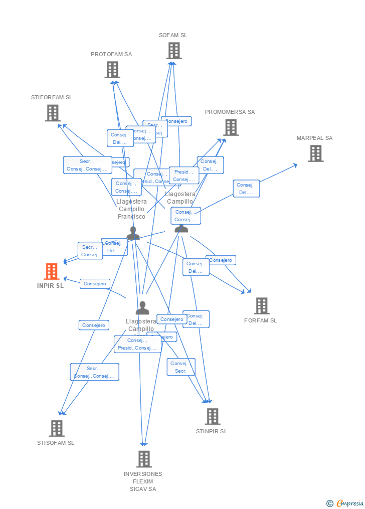
| Entidad | Relación | Entidad/Relación | Desde | Hasta |
|---|---|---|---|---|
| Llagostera Campillo Jorge | Consej. | Llagostera Campillo Jorge Consej. | 12/01/2011 | |
| Llagostera Campillo Carlos | Consej. | Llagostera Campillo Carlos Consej. | 12/01/2011 | |
| Llagostera Campillo Carlos | Consej. Del. Solid. | Llagostera Campillo Carlos Consej. Del. Solid. | 12/01/2011 | |
| Llagostera Campillo Carlos | Presid. | Llagostera Campillo Carlos Presid. | 12/01/2011 | |
| Llagostera Campillo Francisco | Secr. | Llagostera Campillo Francisco Secr. | 12/01/2011 | |
| Llagostera Campillo Francisco | Consej. | Llagostera Campillo Francisco Consej. | 12/01/2011 | |
| Campillo Sanagustin Gregoria | Consej. | Campillo Sanagustin Gregoria Consej. | 12/01/2011 | |
| Llagostera Bote Francisco | Consej. | Llagostera Bote Francisco Consej. | 12/01/2011 | |
| Llagostera Bote Francisco | Consej. Del. Solid. | Llagostera Bote Francisco Consej. Del. Solid. | 12/01/2011 |

Resumen cronológico de actos publicados en las ediciones digitales de Boletines Oficiales (BORME, BOE, BOPI) inscritos por INPIR SL o en los que participa indirectamente.
Los socios o accionistas de la empresa han reducido en 7.332.537 € el capital social de la sociedad. Esta reducción incrita en el Registro Mercantil, reduce el capital social en un 98.34 %, dejando el capital social de la sociedad en 124.070€.
| Capital social anterior: | 7.456.607 € |
| Reducción de capital: | 7.332.537 € |
| Capital social resultante: | 124.070 € |
| % reducción: | 98.34 % |
Los socios o accionistas de la empresa han ampliado en 601 € el capital social de la sociedad. Esta ampliación incrita en el Registro Mercantil, incrementa el capital social en un 0.01 %, dejando el capital social de la sociedad en 7.456.607€.
| Capital social anterior: | 7.456.006 € |
| Aumento de capital: | 601 € |
| Capital social resultante: | 7.456.607 € |
| % incremento: | 0.01 % |
Traslado del domicilio social de la empresa situado en PONZANO, 39 41 PLT 2 PTA IZQD. 28003 MADRID. (MADRID) siendo el nuevo domicilio situado en C/ MIGUEL YUSTE, NUMERO 6, (MADRID).
Los socios o accionistas de la empresa han ampliado en 126,21 € el capital social de la sociedad. Esta ampliación incrita en el Registro Mercantil, incrementa el capital social en un 0.00 %, dejando el capital social de la sociedad en 7.456.006€.
| Capital social anterior: | 7.455.879,79 € |
| Aumento de capital: | 126,21 € |
| Capital social resultante: | 7.456.006 € |
| % incremento: | 0.00 % |
Los socios o accionistas de la empresa han ampliado en 6.611 € el capital social de la sociedad. Esta ampliación incrita en el Registro Mercantil, incrementa el capital social en un 0.09 %, dejando el capital social de la sociedad en 7.455.879,79€.
| Capital social anterior: | 7.449.268,79 € |
| Aumento de capital: | 6.611 € |
| Capital social resultante: | 7.455.879,79 € |
| % incremento: | 0.09 % |
Con fecha 25 de marzo de 2013, mediante la correspondiente escritura ha quedado incrito en el Registro Mercantil la ampliación de 25.121,80 € del capital social de la empresa. Esta ampliación representa un 0.34 % de incremento del capital, quedando un capital social resultante de 7.449.268,79€.
| Capital social anterior: | 7.424.146,99 € |
| Aumento de capital: | 25.121,80 € |
| Capital social resultante: | 7.449.268,79 € |
| % incremento: | 0.34 % |
Con fecha 11 de agosto de 2011, mediante la correspondiente escritura ha quedado incrito en el Registro Mercantil la ampliación de 25.662,70 € del capital social de la empresa. Esta ampliación representa un 0.35 % de incremento del capital, quedando un capital social resultante de 7.424.146,99€.
| Capital social anterior: | 7.398.484,29 € |
| Aumento de capital: | 25.662,70 € |
| Capital social resultante: | 7.424.146,99 € |
| % incremento: | 0.35 % |
Publicación en el BORME de los siguientes ceses-dimisiones:
| Consejeros | |
| Consejero Delegado Solidario |
Publicación en el BORME de los siguientes reelecciones:
| Presidente | |
| Consejero | |
| Consejero Delegado Solidario | |
| Secretario |
Con fecha 29 de enero de 2009, mediante la correspondiente escritura ha quedado incrito en el Registro Mercantil la ampliación de 89.693,24 € del capital social de la empresa. Esta ampliación representa un 1.23 % de incremento del capital, quedando un capital social resultante de 7.398.484,29€.
| Capital social anterior: | 7.308.791,05 € |
| Aumento de capital: | 89.693,24 € |
| Capital social resultante: | 7.398.484,29 € |
| % incremento: | 1.23 % |
| Informe axesor 360º | Informe de Crédito | Perfil Comercial de Empresa | |
| Importe de ventas y número de empleados | ![]() | ![]() | ![]() |
| Información mercantil y comercial | ![]() Completa | ![]() Completa | ![]() Básica |
| Administradores y dirigentes | ![]() | ![]() | ![]() Solo dirigentes |
| Empresas relacionadas (accionistas, participadas,…) | ![]() | ![]() | ![]() |
| Categoría crediticia y probabilidad de incumplimiento de pago | ![]() | ![]() | ![]() |
| Impagos (RAI y Asnef Empresas) e incidencias judiciales | ![]() | ![]() | ![]() |
| Balance y cuenta de pérdidas y ganancias | ![]() Completo | ![]() Extracto | ![]() |
| Ratios y magnitudes económico-financieras | ![]() Completo | ![]() Extracto | ![]() |
| Representación gráfica de empresas relacionadas | ![]() | ![]() | ![]() |
| Comparativa del balance con la media del sector | ![]() | ![]() | ![]() |
| Estado de flujos de efectivo y de cambios en el patrimonio neto | ![]() | ![]() | ![]() |
| Fuentes de financiación y avales | ![]() | ![]() | ![]() |
| Subvenciones, concursos/subastas públicas y marcas | ![]() | ![]() | ![]() |
| Acceder | Acceder | Acceder |
INPIR SL inscrita en el Registro Mercantil de Madrid. y con domicilio en MadridSu clasificación nacional de actividades económicas es Alquiler de bienes inmobiliarios por cuenta propia.
capital social de la empresa es de 124.070,00 euros y tiene una facturación anual entre 500.000 y 1.000.000 euros.
INPIR SL tiene 6 cargos directivos en activo y 3 cargos directivos históricos.