El objeto social es la comercialización y venta de productos de vestir y complementos en establecimientos y venta online. Exposición y presentación de productos mediante organización de eventos en establecimientos tipo showroom. Si alguna de las actividades incluidas en el objeto social estuviera re.
no disponible
08/06/2018
7 años
(Extinguida el 26/09/2025)
3.000,00 €
0.5M €
Madrid
-
Administradores solidarios
Información sobre balances y cuentas de resultados de INOUI CAPITAL SL (EXTINGUIDA) depositados en el Registro Mercantil de Madrid en los últimos ejercicios.
| Ejercicio Disponibilidad | 2019 Inmediata | Consultar en Axesor | ||||
| Consultar en Axesor | ||||||
| Entidad | Relación | Entidad/Relación | Desde | Hasta |
|---|---|---|---|---|
| De Garay Saiz Maria Pilar | Liquidador | De Garay Saiz Maria Pilar Liquidador | 26/09/2025 | 26/09/2025 |
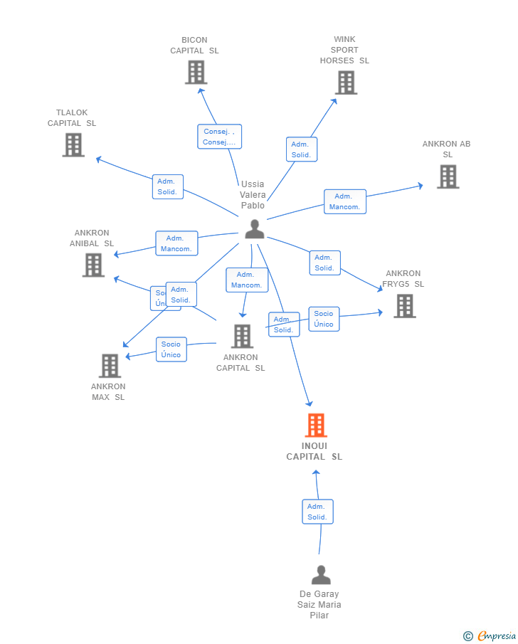
| Ussia Valera Pablo | Adm. Solid. | Ussia Valera Pablo Adm. Solid. | 12/06/2018 | 26/09/2025 |
| De Garay Saiz Maria Pilar | Adm. Solid. | De Garay Saiz Maria Pilar Adm. Solid. | 12/06/2018 | 26/09/2025 |

Resumen cronológico de actos publicados en las ediciones digitales de Boletines Oficiales (BORME, BOE, BOPI) inscritos por INOUI CAPITAL SL (EXTINGUIDA) o en los que participa indirectamente.
Publicación en el BORME de los siguientes ceses-dimisiones:
| Administradores Solidarios |
El 26 de septiembre de 2025 se inscribe en el Registro Mercantil la extinción de la sociedad, dejando de ser sujeto de derechos y obligaciones.
Se constituye la empresa con fecha 12 de junio de 2018 mediante escritura pública. La empresa se crea con un capital social inicial de 3.000,00 Euros e inicia su actividad el 8 de junio de 2018. El domicilio social en el momento de su constitución se establece en C/ CLAUDIO COELLO 32 - PISO BAJO EXTERIOR IZQUIERD (MADRID). La empresa indica que su actividad es El objeto social es la comercialización y venta de productos de vestir y complementos en establecimientos y venta online. Exposición y presentación de productos mediante organización de eventos en establecimientos tipo showroom. Si alguna de las actividades incluidas en el objeto social estuviera re.
Publicación en el BORME de los siguientes nombramientos:
| Administradores Solidarios |
| Informe axesor 360º | Informe de Crédito | Perfil Comercial de Empresa | |
| Importe de ventas y número de empleados | ![]() | ![]() | ![]() |
| Información mercantil y comercial | ![]() Completa | ![]() Completa | ![]() Básica |
| Administradores y dirigentes | ![]() | ![]() | ![]() Solo dirigentes |
| Empresas relacionadas (accionistas, participadas,…) | ![]() | ![]() | ![]() |
| Categoría crediticia y probabilidad de incumplimiento de pago | ![]() | ![]() | ![]() |
| Impagos (RAI y Asnef Empresas) e incidencias judiciales | ![]() | ![]() | ![]() |
| Balance y cuenta de pérdidas y ganancias | ![]() Completo | ![]() Extracto | ![]() |
| Ratios y magnitudes económico-financieras | ![]() Completo | ![]() Extracto | ![]() |
| Representación gráfica de empresas relacionadas | ![]() | ![]() | ![]() |
| Comparativa del balance con la media del sector | ![]() | ![]() | ![]() |
| Estado de flujos de efectivo y de cambios en el patrimonio neto | ![]() | ![]() | ![]() |
| Fuentes de financiación y avales | ![]() | ![]() | ![]() |
| Subvenciones, concursos/subastas públicas y marcas | ![]() | ![]() | ![]() |
| Acceder | Acceder | Acceder |
INOUI CAPITAL SL (EXTINGUIDA) fué una empresa constituida el 08/06/2018 y extinguida el 26/09/2025 inscrita en el Registro Mercantil de Madrid.
capital social de la empresa es de 3.000,00 euros y tiene una facturación anual inferior a 500.000 euros.