CNAE 6820 - Alquiler de bienes inmobiliarios por cuenta propia
B36062347
01/01/1990
36 años
-
0.5M €
Valladolid
Información sobre balances y cuentas de resultados de INOLCO SL depositados en el Registro Mercantil de Valladolid en los últimos ejercicios.
| Ejercicio Disponibilidad | 2019 3 horas | 2020 3 horas | 2021 Inmediata | 2022 Inmediata | Consultar en Axesor | |
| Consultar en Axesor | ||||||
| Entidad | Relación | Entidad/Relación | Desde | Hasta |
|---|---|---|---|---|
| Cot Gonzalez Pablo | Apod. Solid. | Cot Gonzalez Pablo Apod. Solid. | 28/02/2024 | |
| Cot Viejo Juan Jesus | Apod. Solid. | Cot Viejo Juan Jesus Apod. Solid. | 22/12/2014 | |
| Cot Jolin Marta Maria | Apod. Solid. | Cot Jolin Marta Maria Apod. Solid. | 22/12/2014 | |
| Cot Jolin Ana Maria | Consej. | Cot Jolin Ana Maria Consej. | 19/07/2013 | |
| Cot Jolin Marta Maria | Consej. | Cot Jolin Marta Maria Consej. | 19/07/2013 | |
| Olmedo Suarez-vence Jacobo | Consej. | Olmedo Suarez-vence Jacobo Consej. | 03/08/2012 | |
| Olmedo Limeses Jaime | Consej. | Olmedo Limeses Jaime Consej. | 03/08/2012 | |
| GENERAL OLMEDO SL | Presid. | GENERAL OLMEDO SL Presid. | 23/06/2010 | |
| Olmedo Limeses Jaime | Presid. | Olmedo Limeses Jaime Presid. | 23/06/2010 |

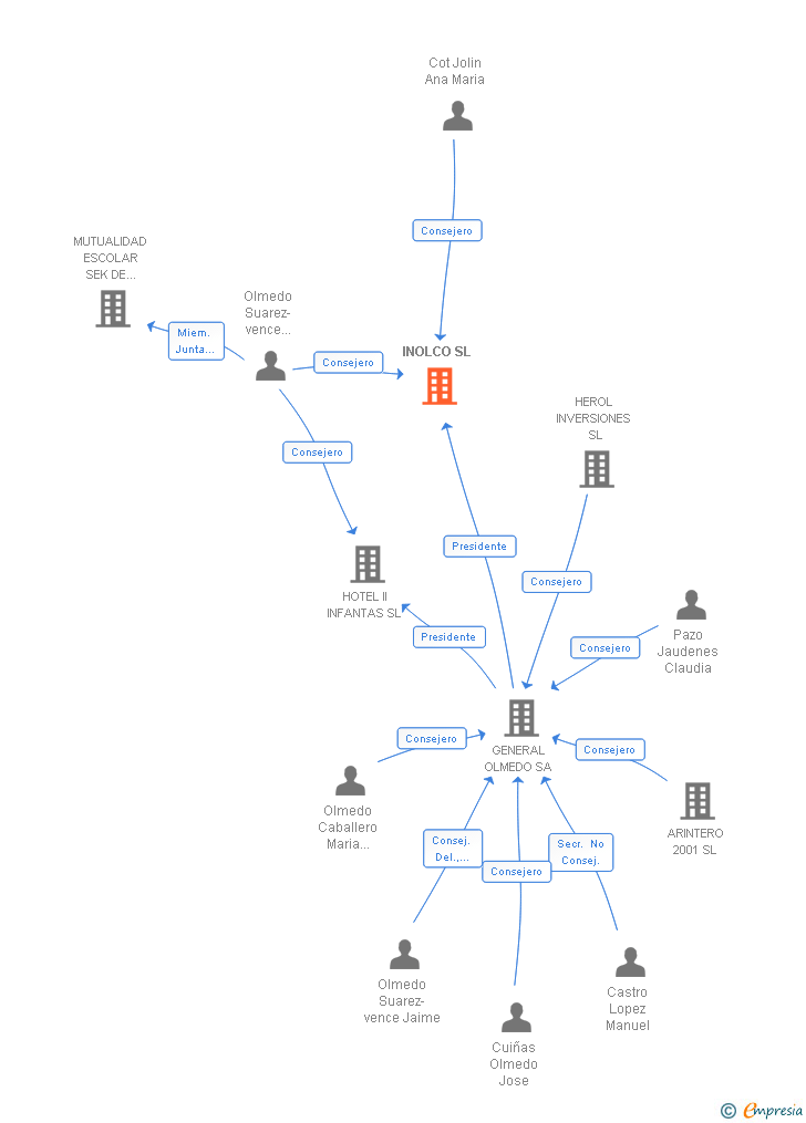
Resumen cronológico de actos publicados en las ediciones digitales de Boletines Oficiales (BORME, BOE, BOPI) inscritos por INOLCO SL o en los que participa indirectamente.
Traslado del domicilio social de la empresa situado en CATEDRAL, 7 1. 47002 VALLADOLID. (VALLADOLID) siendo el nuevo domicilio situado en C/ CORTINAS DE SAN MIGUEL, 3 49015 (ZAMORA).
Publicación en el BORME de los siguientes nombramientos:
| Apoderados Solidarios |
| ARTICULO 21: Administradores, su régimen. Consejo de Administración. Para ser nombrado administrador no se requerirá lacondición de socio; su designación corresponde exclusivamente a la Junta General; el ejercicio del cargo conllevará todas las obligaciones y responsabilidades legales y se ejercerá. |
| Informe axesor 360º | Informe de Crédito | Perfil Comercial de Empresa | |
| Importe de ventas y número de empleados | ![]() | ![]() | ![]() |
| Información mercantil y comercial | ![]() Completa | ![]() Completa | ![]() Básica |
| Administradores y dirigentes | ![]() | ![]() | ![]() Solo dirigentes |
| Empresas relacionadas (accionistas, participadas,…) | ![]() | ![]() | ![]() |
| Categoría crediticia y probabilidad de incumplimiento de pago | ![]() | ![]() | ![]() |
| Impagos (RAI y Asnef Empresas) e incidencias judiciales | ![]() | ![]() | ![]() |
| Balance y cuenta de pérdidas y ganancias | ![]() Completo | ![]() Extracto | ![]() |
| Ratios y magnitudes económico-financieras | ![]() Completo | ![]() Extracto | ![]() |
| Representación gráfica de empresas relacionadas | ![]() | ![]() | ![]() |
| Comparativa del balance con la media del sector | ![]() | ![]() | ![]() |
| Estado de flujos de efectivo y de cambios en el patrimonio neto | ![]() | ![]() | ![]() |
| Fuentes de financiación y avales | ![]() | ![]() | ![]() |
| Subvenciones, concursos/subastas públicas y marcas | ![]() | ![]() | ![]() |
| Acceder | Acceder | Acceder |
INOLCO SL inscrita en el Registro Mercantil de Valladolid. y con domicilio en ValladolidSu clasificación nacional de actividades económicas es Alquiler de bienes inmobiliarios por cuenta propia.
La empresa tiene una facturación anual entre 500.000 y 1.000.000 euros.
INOLCO SL tiene 4 cargos directivos en activo y 3 cargos directivos históricos.