C/ TORRELAGUNA 79 (FUENTE EL SAZ DE JARAMA). Ver mapa
- la actividad inmobiliaria en general entendida en su más amplia acepción, así como también la promoción de todo tipo de inmuebles. - la adquisición y enajenación, por compraventa o por cualquier otro título, y arrendamiento no financiero de toda clase de edificios, terrenos y bienes inmuebles...
no disponible
19/07/2024
2 años
1.000.000,00 €
-
Madrid
-
Administrador único
| Entidad | Relación | Entidad/Relación | Desde | Hasta |
|---|---|---|---|---|
| OPINVER SL (EXTINGUIDA) | Socio Único | OPINVER SL (EXTINGUIDA) Socio Único | 12/08/2024 | 09/11/2025 |
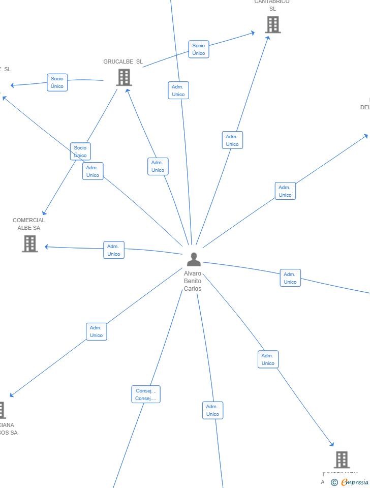
| Alvaro Benito Carlos | Adm. Unico | Alvaro Benito Carlos Adm. Unico | 12/08/2024 |

Resumen cronológico de actos publicados en las ediciones digitales de Boletines Oficiales (BORME, BOE, BOPI) inscritos por INMODUSTRIAL SL o en los que participa indirectamente.
Con fecha 30 de abril de 2025, mediante la correspondiente escritura ha quedado incrito en el Registro Mercantil la ampliación de 931.000 € del capital social de la empresa. Esta ampliación representa un 1349.28 % de incremento del capital, quedando un capital social resultante de 1.000.000€.
| Capital social anterior: | 69.000 € |
| Aumento de capital: | 931.000 € |
| Capital social resultante: | 1.000.000 € |
| % incremento: | 1349.28 % |
Los socios o accionistas de la empresa han ampliado en 60.000 € el capital social de la sociedad. Esta ampliación incrita en el Registro Mercantil, incrementa el capital social en un 666.67 %, dejando el capital social de la sociedad en 69.000€.
| Capital social anterior: | 9.000 € |
| Aumento de capital: | 60.000 € |
| Capital social resultante: | 69.000 € |
| % incremento: | 666.67 % |
Con fecha 2025-01-08+01:00, la sociedad ANDALUZA DE QUESOS SL ha sido escindida resultando como beneficiarias de la escisión de las sociedades ALBE SUROESTE SL y INMODUSTRIAL SL
Los socios o accionistas de la empresa han ampliado en 6.000 € el capital social de la sociedad. Esta ampliación incrita en el Registro Mercantil, incrementa el capital social en un 200.00 %, dejando el capital social de la sociedad en 9.000€.
| Capital social anterior: | 3.000 € |
| Aumento de capital: | 6.000 € |
| Capital social resultante: | 9.000 € |
| % incremento: | 200.00 % |
La Sociedad de esta hoja, beneficiaria de la escision total de la sociedad domiciliada en Sevilla " ANDALUZA DE QUESOS SL".
Con fecha 2024-12-23+01:00, la sociedad INMODUSTRIAL SL ha sido escindida resultando como beneficiaria de la escisión de la sociedad ANDALUZA DE QUESOS SL
Se constituye la empresa con fecha 12 de agosto de 2024 mediante escritura pública. La empresa se crea con un capital social inicial de 3.000,00 Euros e inicia su actividad el 19 de julio de 2024. El domicilio social en el momento de su constitución se establece en C/ TORRELAGUNA 79 (FUENTE EL SAZ DE JARAMA). La empresa indica que su actividad es - La actividad inmobiliaria en general entendida en su más amplia acepción, así como también la promoción de todo tipo de inmuebles. - La adquisición y enajenación, por compraventa o por cualquier otro título, y arrendamiento no financiero de toda clase de edificios, terrenos y bienes inmuebles...
| Informe de Crédito | Predicción y Calificación | Perfil Comercial de Empresa | |
| Categoría crediticia y probabilidad de incumplimiento de pago | ![]() | ![]() | ![]() |
| Crédito recomendado | ![]() | ![]() | ![]() |
| Importe de ventas y número de empleados | ![]() | ![]() | ![]() |
| Información mercantil y comercial | ![]() | ![]() | ![]() Básica |
| Administradores y dirigentes | ![]() | ![]() | ![]() Solo dirigentes |
| Incidencias judiciales y procedimientos concursales | ![]() | ![]() | ![]() |
| Impagos en el fichero RAI | ![]() | ![]() | ![]() |
| Impagos en el fichero Asnef Empresas | ![]() | ![]() | ![]() |
| Extracto del balance y cuenta de pérdidas y ganancias | ![]() | ![]() | ![]() |
| Ratios y magnitudes económico-financieras | ![]() | ![]() | ![]() |
| Acceder | Acceder | Acceder |
INMODUSTRIAL SL inscrita en el Registro Mercantil de Madrid.
capital social de la empresa es de 1.000.000,00 euros.