MAYOR, 3 , ESQUINA SAN JOSE, PUEBLO NUE. 11360 SAN ROQUE. (CADIZ). Ver mapa
La compraventa e intermediación de toda clase de fincas rústicas y urbanas, la promoción y construcción sobre las mismas de toda clase de edificaciones, su rehabilitación, venta o arrendamiento no financiero, y la construcción de toda clase de obras públicas o privadas.
CNAE 6831 - Agentes de la propiedad inmobiliaria
B72176753
18/10/2010
15 años
1.733.360,00 €
0.5M €
Cádiz
Administradores solidarios
Información sobre balances y cuentas de resultados de INMO H25 SL depositados en el Registro Mercantil de Cádiz en los últimos ejercicios.
| Ejercicio Disponibilidad | 2019 3 horas | 2020 3 horas | 2021 3 horas | Consultar en Axesor | ||
| Consultar en Axesor | ||||||
| Entidad | Relación | Entidad/Relación | Desde | Hasta |
|---|---|---|---|---|
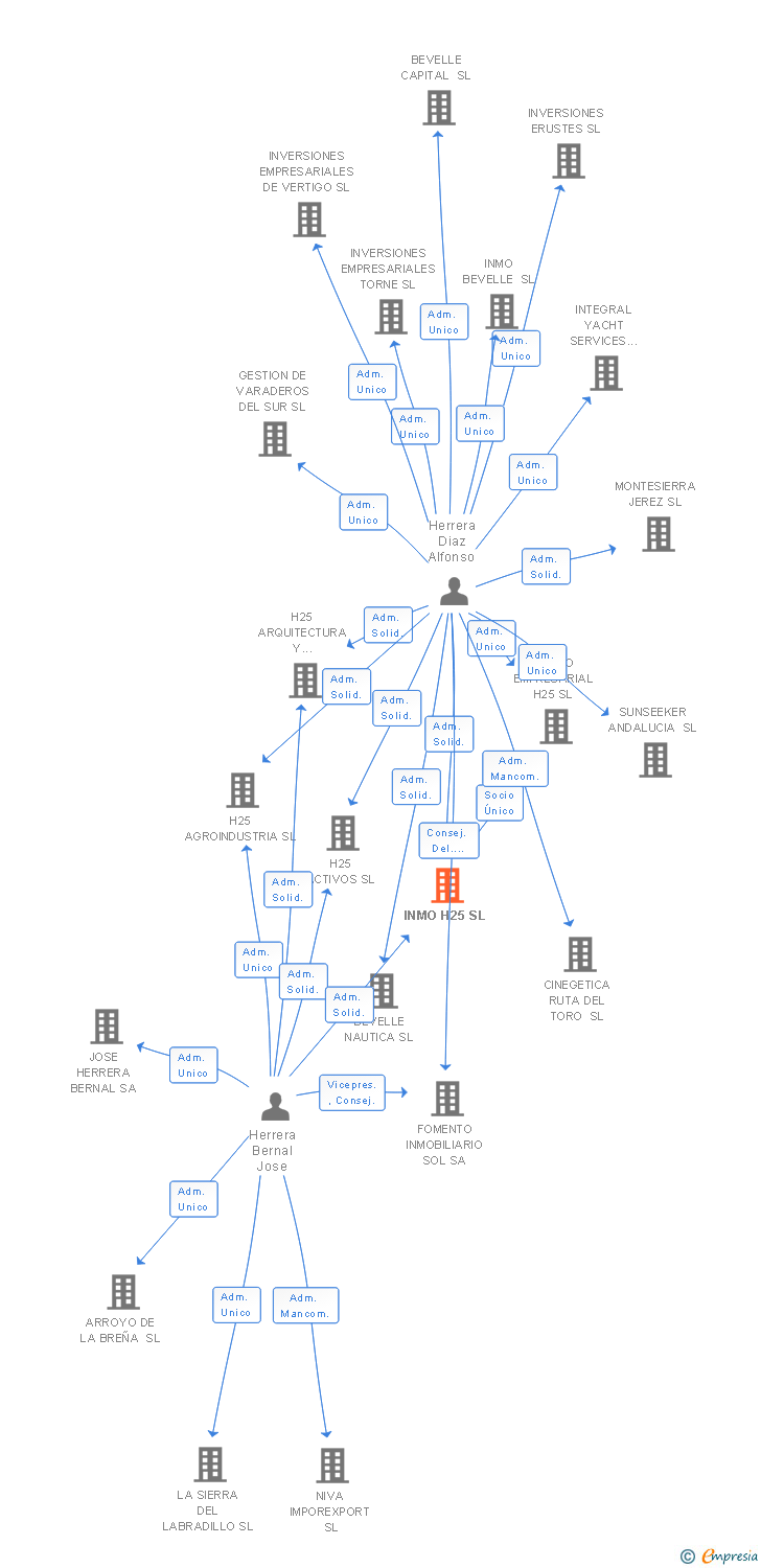
| Herrera Diaz Ana | Adm. Solid. | Herrera Diaz Ana Adm. Solid. | 01/10/2015 | |
| Herrera Diaz Alfonso | Adm. Solid. | Herrera Diaz Alfonso Adm. Solid. | 02/08/2011 | 01/10/2015 |
| Herrera Diaz Ana | Apod. | Herrera Diaz Ana Apod. | 23/08/2011 | |
| GRUPO EMPRESARIAL H25 SL | Socio Único | GRUPO EMPRESARIAL H25 SL Socio Único | 02/08/2011 | |
| Herrera Bernal Jose | Adm. Solid. | Herrera Bernal Jose Adm. Solid. | 02/08/2011 |

Resumen cronológico de actos publicados en las ediciones digitales de Boletines Oficiales (BORME, BOE, BOPI) inscritos por INMO H25 SL o en los que participa indirectamente.
Con fecha 14 de marzo de 2012, mediante la correspondiente escritura ha quedado incrito en el Registro Mercantil la ampliación de 1.730.354 € del capital social de la empresa. Esta ampliación representa un 57563.34 % de incremento del capital, quedando un capital social resultante de 1.733.360€.
| Capital social anterior: | 3.006 € |
| Aumento de capital: | 1.730.354 € |
| Capital social resultante: | 1.733.360 € |
| % incremento: | 57563.34 % |
Se constituye la empresa con fecha 2 de agosto de 2011 mediante escritura pública. La empresa se crea con un capital social inicial de 3.006,00 Euros e inicia su actividad el 18 de octubre de 2010. El domicilio social en el momento de su constitución se establece en PLAZA MAYOR NUMERO 3, ESQUINA SAN JOSE, PUEBLO NUE (SAN ROQUE). La empresa indica que su actividad es La compraventa e intermediación de toda clase de fincas rústicas y urbanas, la promoción y construcción sobre las mismas de toda clase de edificaciones, su rehabilitación, venta o arrendamiento no financiero, y la construcción de toda clase de obras públicas o privadas.
Publicación en el BORME de los siguientes nombramientos:
| Adm. Solid. |
| Informe de Crédito | Informe Mercantil, Incidencias y Vinculaciones | Perfil Comercial de Empresa | |
| Capital social actual y evolución | ![]() | ![]() | ![]() |
| Información mercantil y comercial | ![]() | ![]() | ![]() Básica |
| Administradores y dirigentes | ![]() | ![]() Solo administradores | ![]() Solo dirigentes |
| Empresas relacionadas (accionistas, participadas,…) | ![]() | ![]() | ![]() |
| Incidencias judiciales y procedimientos concursales | ![]() | ![]() | ![]() |
| Impagos en el fichero RAI | ![]() | ![]() | ![]() |
| Impagos en el fichero Asnef Empresas | ![]() | ![]() | ![]() |
| Categoría crediticia y probabilidad de incumplimiento de pago | ![]() | ![]() | ![]() |
| Extracto del balance y cuenta de pérdidas y ganancias | ![]() | ![]() | ![]() |
| Ratios y magnitudes económico-financieras | ![]() | ![]() | ![]() |
| Acceder | Acceder | Acceder |
INMO H25 SL inscrita en el Registro Mercantil de Cádiz. y con domicilio en San RoqueSu clasificación nacional de actividades económicas es Agentes de la propiedad inmobiliaria.
capital social de la empresa es de 1.733.360,00 euros y tiene una facturación anual inferior a 500.000 euros.
INMO H25 SL tiene 3 cargos directivos en activo y 1 cargos directivos históricos.