LA CONSULTORIA ESPECIALIZADA A EMPRESAS, PARTICULARES O CUALQUIER OTRA ENTIDAD DE DERECHO PUBLICO O PRIVADO QUE ACTUE O TENGA PREVISTO INICIAL ACTIVIDAD EN TAREAS RELACIONADAS CON EL SECTOR ELECTRICO Y LAS ENERGIAS RENOV
CNAE 7112 - Servicios técnicos de ingeniería y otras actividades relacionadas con el asesoramiento técnico
B84140961
01/01/2005
21 años
-
0.5M €
Madrid
Administrador único
Información sobre balances y cuentas de resultados de INGEPOWER SL depositados en el Registro Mercantil de Madrid en los últimos ejercicios.
| Ejercicio Disponibilidad | 2019 3 horas | 2020 Inmediata | 2021 Inmediata | 2022 Inmediata | Consultar en Axesor | |
| Consultar en Axesor | ||||||

Resumen cronológico de actos publicados en las ediciones digitales de Boletines Oficiales (BORME, BOE, BOPI) inscritos por INGEPOWER SL o en los que participa indirectamente.
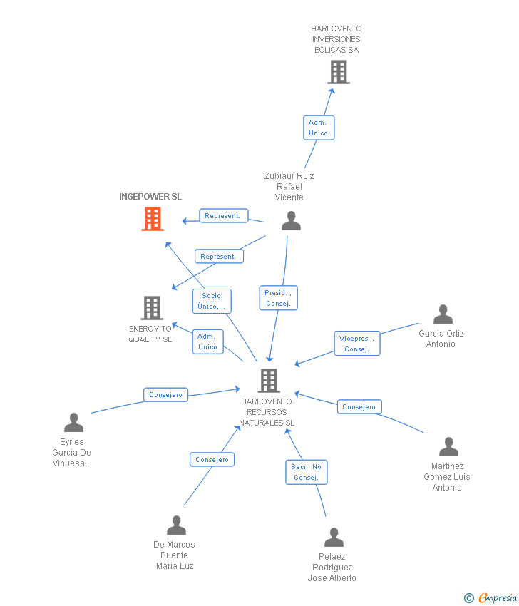
Con fecha 14 de enero de 2026, las sociedades ENERGY TO QUALITY SL y INGEPOWER SL han sido absorbidas por la sociedad BARLOVENTO RECURSOS NATURALES SL .
De conformidad con lo dispuesto en el artículo 10 del Real Decreto-ley 5/2023, de 28 de junio, por el que se adoptan y prorrogan determinadas medidas de respuesta a las consecuencias económicas y sociales de la Guerra de Ucrania, de apoyo a la reconstrucción de la isla de La Palma... Ver más
| Absorbente | |
| Absorbida |
|
Publicación en el BORME de los siguientes revocaciones:
| Apoderado | |
| Apoderado Mancomunado |
Publicación en el BORME de los siguientes revocaciones:
| Apoderados |
Publicación en el BORME de los siguientes nombramientos:
| Apoderados Mancomunados/Solidarios | |
| Apoderados Mancomunados |
Publicación en el BORME de los siguientes nombramientos:
| Apoderados Solidarios |
Publicación en el BORME de los siguientes nombramientos:
| Apoderados |
Publicación en el BORME de los siguientes nombramientos:
| Apoderados Mancomunados/Solidarios |
Publicación en el BORME de los siguientes nombramientos:
| Apoderados |
Publicación en el BORME de los siguientes revocaciones:
| Apoderados Solidarios | |
| Apoderado |
Publicación en el BORME de los siguientes nombramientos:
| Administrador Único | |
| Representante |
| Informe axesor 360º | Informe de Crédito | Perfil Comercial de Empresa | |
| Importe de ventas y número de empleados | ![]() | ![]() | ![]() |
| Información mercantil y comercial | ![]() Completa | ![]() Completa | ![]() Básica |
| Administradores y dirigentes | ![]() | ![]() | ![]() Solo dirigentes |
| Empresas relacionadas (accionistas, participadas,…) | ![]() | ![]() | ![]() |
| Categoría crediticia y probabilidad de incumplimiento de pago | ![]() | ![]() | ![]() |
| Impagos (RAI y Asnef Empresas) e incidencias judiciales | ![]() | ![]() | ![]() |
| Balance y cuenta de pérdidas y ganancias | ![]() Completo | ![]() Extracto | ![]() |
| Ratios y magnitudes económico-financieras | ![]() Completo | ![]() Extracto | ![]() |
| Representación gráfica de empresas relacionadas | ![]() | ![]() | ![]() |
| Comparativa del balance con la media del sector | ![]() | ![]() | ![]() |
| Estado de flujos de efectivo y de cambios en el patrimonio neto | ![]() | ![]() | ![]() |
| Fuentes de financiación y avales | ![]() | ![]() | ![]() |
| Subvenciones, concursos/subastas públicas y marcas | ![]() | ![]() | ![]() |
| Acceder | Acceder | Acceder |
INGEPOWER SL inscrita en el Registro Mercantil de Madrid. y con domicilio en MadridSu clasificación nacional de actividades económicas es Servicios técnicos de ingeniería y otras actividades relacionadas con el asesoramiento técnico.
La empresa tiene una facturación anual inferior a 500.000 euros.
INGEPOWER SL tiene 2 cargos directivos en activo y 1 cargos directivos históricos.