no disponible
-
-
-
-
Las Palmas
-
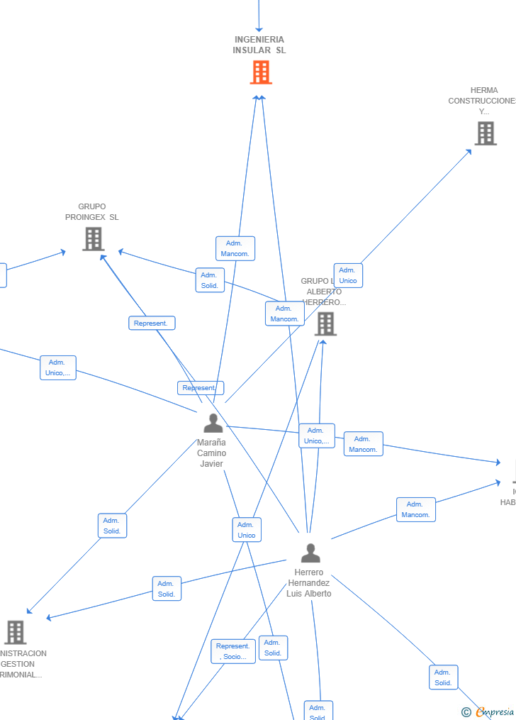
Administradores mancomunados
| Entidad | Relación | Entidad/Relación | Desde | Hasta |
|---|---|---|---|---|
| Angel Antonio Lopez Larrubia | Apod. | Angel Antonio Lopez Larrubia Apod. | 23/06/2025 | |
| Francisco Jose Caso Garcia | Apod. | Francisco Jose Caso Garcia Apod. | 23/06/2025 | |
| Alvaro Liñero Llavona | Apod. | Alvaro Liñero Llavona Apod. | 23/06/2025 | |
| Pardo Gutierrez Jorge | Adm. Mancom. | Pardo Gutierrez Jorge Adm. Mancom. | 23/04/2025 | |
| Maraña Camino Javier | Adm. Mancom. | Maraña Camino Javier Adm. Mancom. | 23/04/2025 | |
| Herrero Hernandez Luis Alberto | Adm. Mancom. | Herrero Hernandez Luis Alberto Adm. Mancom. | 23/04/2025 | |
| Benito Diaz-Mayordomo Jose Manuel | Adm. Solid. | Benito Diaz-Mayordomo Jose Manuel Adm. Solid. | 23/04/2025 | |
| Herrero Hernandez Luis Alberto | Adm. Solid. | Herrero Hernandez Luis Alberto Adm. Solid. | 23/04/2025 | |
| Maraña Camino Javier | Adm. Solid. | Maraña Camino Javier Adm. Solid. | 23/04/2025 |

Resumen cronológico de actos publicados en las ediciones digitales de Boletines Oficiales (BORME, BOE, BOPI) inscritos por INGENIERIA INSULAR SL o en los que participa indirectamente.
Publicación en el BORME de los siguientes ceses-dimisiones:
| Administradores Solidarios |
Publicación en el BORME de los siguientes nombramientos:
| Administradores Mancomunados |
| 6. Organización de la administración de la sociedad.- . |
INGENIERIA INSULAR SL es una empresa inscrita en el Registro Mercantil de Las Palmas.