CL INDUSTRIA NUM.127 (BARCELONA). Ver mapa
La realizacion, montaje y reparacion de instalaciones industriales, comerciales y de servicios, de cualquier tipo y naturaleza, y en especial de ventilacion, frio, calor, fluidos y acondicionamientos termicos y acusticos. Etc.
no disponible
12/04/2022
4 años
3.000,00 €
-
Barcelona
-
Administrador único
INGELYT BARCELONA SL
| Entidad | Relación | Entidad/Relación | Desde | Hasta |
|---|---|---|---|---|
| Serrat Saus Jorge | Apod. Solid. | Serrat Saus Jorge Apod. Solid. | 13/10/2022 | 17/07/2025 |
| Serrat Casas Maria | Apod. Solid. | Serrat Casas Maria Apod. Solid. | 01/04/2025 | |
| Carballo Tejero Juan Carlos | Apod. Solid. | Carballo Tejero Juan Carlos Apod. Solid. | 01/04/2025 | |
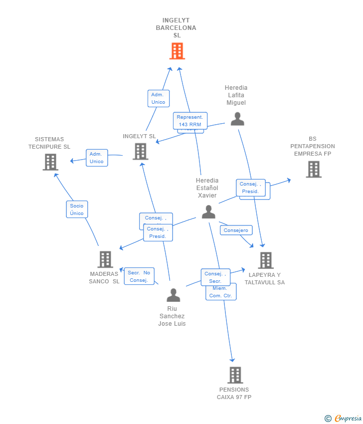
| Heredia Estañol Xavier | Represent.143 RRM | Heredia Estañol Xavier Represent.143 RRM | 10/05/2022 | |
| INGELYT SL | Adm. Unico | INGELYT SL Adm. Unico | 10/05/2022 |

Resumen cronológico de actos publicados en las ediciones digitales de Boletines Oficiales (BORME, BOE, BOPI) inscritos por INGELYT KBX SL o en los que participa indirectamente.
La sociedad cambia su denominación social INGELYT BARCELONA SL a la denominación INGELYT KBX SL
Se constituye la empresa con fecha 10 de mayo de 2022 mediante escritura pública. La empresa se crea con un capital social inicial de 3.000,00 Euros e inicia su actividad el 12 de abril de 2022. El domicilio social en el momento de su constitución se establece en CL INDUSTRIA NUM.127 (BARCELONA). La empresa indica que su actividad es LA REALIZACION, MONTAJE Y REPARACION DE INSTALACIONES INDUSTRIALES, COMERCIALES Y DE SERVICIOS, DE CUALQUIER TIPO Y NATURALEZA, Y EN ESPECIAL DE VENTILACION, FRIO, CALOR, FLUIDOS Y ACONDICIONAMIENTOS TERMICOS Y ACUSTICOS. ETC.
Publicación en el BORME de los siguientes nombramientos:
| Administrador Único | |
| Representante 143 RRM |
DECLARACION DE SOCIEDAD UNIPERSONAL, SIENDO SOCIO UNICO INGELYT, SL.
INGELYT KBX SL anteriormente denominada INGELYT BARCELONA SL inscrita en el Registro Mercantil de Barcelona.
capital social de la empresa es de 3.000,00 euros.