IMPORTACION DE INFORMATICA, DISTRIBUCION AL POR MAYOR Y MENOR DE INFORMATICA COMERCIALIZACION MENOR DE TELEFONIA.
CNAE 6201 - Actividades de programación informática
B53295531
20/07/1998
28 años
-
2.5M €
Alicante
16
Información sobre balances y cuentas de resultados de INFORMATICA SANTA ROSA SL depositados en el Registro Mercantil de Alicante en los últimos ejercicios.
| Ejercicio Disponibilidad | Consultar en Axesor | |||||
| Consultar en Axesor | ||||||
| Entidad | Relación | Entidad/Relación | Desde | Hasta |
|---|---|---|---|---|
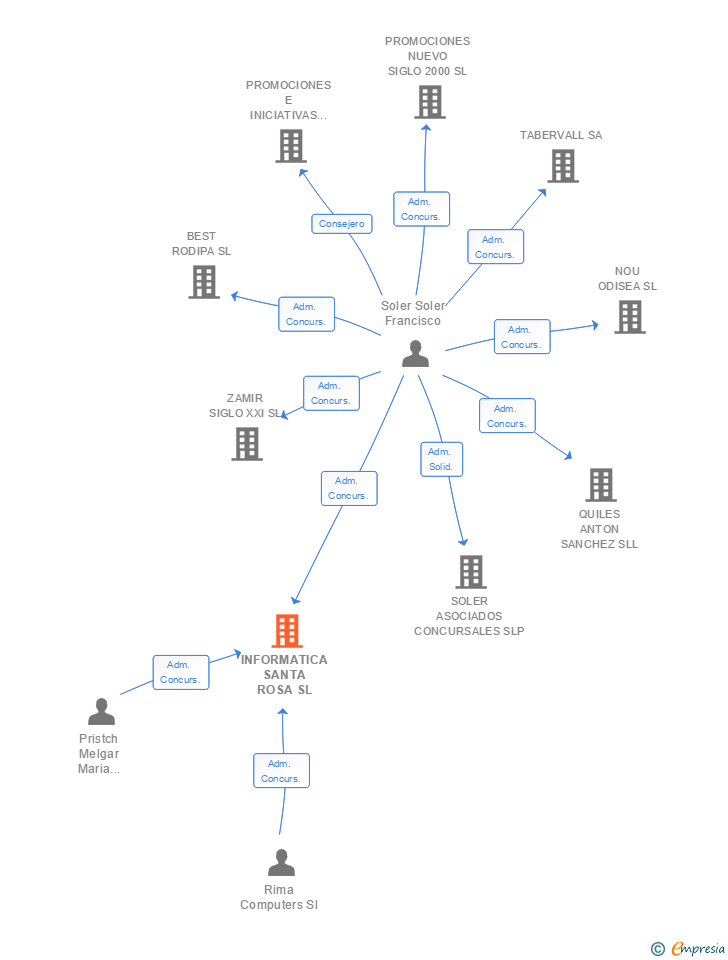
| Sanchez Tejada Germania Maria | Adm. Unico | Sanchez Tejada Germania Maria Adm. Unico | 05/03/2010 | |
| Rima Computers Sl | Adm. Concurs. | Rima Computers Sl Adm. Concurs. | 17/03/2009 | |
| Pristch Melgar Maria Magdalena | Adm. Concurs. | Pristch Melgar Maria Magdalena Adm. Concurs. | 09/02/2009 | |
| Soler Soler Francisco | Adm. Concurs. | Soler Soler Francisco Adm. Concurs. | 09/02/2009 |

Resumen cronológico de actos publicados en las ediciones digitales de Boletines Oficiales (BORME, BOE, BOPI) inscritos por INFORMATICA SANTA ROSA SL o en los que participa indirectamente.
La Agencia Estatal de la Administración Tributaria ha dictado baja provisional en el óndice de entidades porqué los débitos tributarios de la entidad con la Hacienda pública del Estado han sido declarados fallidos o no haber presentado la declaración del impuesto de sociedades correspondiente a tres períodos impositivos consecutivos. Se cierra la hoja registral de la sociedad no pudióndose practicar ninguna inscripción.
Edicto.
Doña Pilar Solanot García, Secretaria Judicial del Juzgado de lo Mercantil número 2 de Alicante,
Hago saber: Que en este Juzgado se tramitan los autos de Proc. Concursal Ordinario 000641/2008-B, en los que se ha dictado, con esta... Ver más
| Empresa |
|
| Procedimiento concursal | 641/2008. |
| FIRME | Si, |
| Fecha de resolución | 15/02/2010 |
| Descripcion | Auto de apertura de la fase de liquidación. |
| Juzgado | num. 2 JUZGADO DE LO MERCANTIL DE ALICANTE. |
Edicto
Doña Pilar Salanot García, Secretaria Judicial del Juzgado de lo Mercantil número 2 de Alicante, por el presente
Hago saber: Que en el procedimiento concursal ordinario 641/08-B, sobre declaración de concurso de la mercantil Infor... Ver más
| Empresa |
|
| Procedimiento concursal | 641/2008. |
| Fecha de resolución | 29/01/2009 |
| Descripcion | Nombramiento de administradores. |
| Juzgado | num. 2 JUZGADO DE LO MERCANTIL DE ALICANTE. |
| Adm. Concurs. | Rima Computers Sl |
| Procedimiento concursal | 641/2008. |
| FIRME | Si, |
| Fecha de resolución | 14/01/2009 |
| Descripcion | Auto de declaración de concurso. Voluntario. |
| Juzgado | num. 2 JUZGADO DE LO MERCANTIL DE ALICANTE. |
| Procedimiento concursal | 641/2008. |
| Fecha de resolución | 15/01/2009 |
| Descripcion | Nombramiento de administradores. |
| Juzgado | num. 2 JUZGADO DE LO MERCANTIL DE ALICANTE. |
| Adm. Concurs. | Pristch Melgar Maria Magdalena |
| Procedimiento concursal | 641/2008. |
| Fecha de resolución | 27/01/2009 |
| Descripcion | Nombramiento de administradores. |
| Juzgado | num. 2 JUZGADO DE LO MERCANTIL DE ALICANTE. |
| Adm. Concurs. | Soler Soler Francisco |
| Procedimiento concursal | 641/2008. |
| FIRME | Si, |
| Fecha de resolución | 14/01/2009 |
| Descripcion | Resoluciones acordando la intervención o suspensión de las factultades de administración y disposición del concursado. |
| Juzgado | num. 2 JUZGADO DE LO MERCANTIL DE ALICANTE. |
Edicto
Doña Pilar Solanot García, Secretaria Judicial del Juzgado de lo Mercantil número 2 de Alicante.
Hago saber que en este Juzgado se tramitan los autos de Procedimiento Concursal Ordinario 641/2008-B en los que se ha dictado, con es... Ver más
| Empresa |
|
| Informe axesor 360º | Informe de Crédito | Perfil Comercial de Empresa | |
| Importe de ventas y número de empleados | ![]() | ![]() | ![]() |
| Información mercantil y comercial | ![]() Completa | ![]() Completa | ![]() Básica |
| Administradores y dirigentes | ![]() | ![]() | ![]() Solo dirigentes |
| Empresas relacionadas (accionistas, participadas,…) | ![]() | ![]() | ![]() |
| Categoría crediticia y probabilidad de incumplimiento de pago | ![]() | ![]() | ![]() |
| Impagos (RAI y Asnef Empresas) e incidencias judiciales | ![]() | ![]() | ![]() |
| Balance y cuenta de pérdidas y ganancias | ![]() Completo | ![]() Extracto | ![]() |
| Ratios y magnitudes económico-financieras | ![]() Completo | ![]() Extracto | ![]() |
| Representación gráfica de empresas relacionadas | ![]() | ![]() | ![]() |
| Comparativa del balance con la media del sector | ![]() | ![]() | ![]() |
| Estado de flujos de efectivo y de cambios en el patrimonio neto | ![]() | ![]() | ![]() |
| Fuentes de financiación y avales | ![]() | ![]() | ![]() |
| Subvenciones, concursos/subastas públicas y marcas | ![]() | ![]() | ![]() |
| Acceder | Acceder | Acceder |
INFORMATICA SANTA ROSA SL inscrita en el Registro Mercantil de Alicante. y con domicilio en Alicante/AlacantSu clasificación nacional de actividades económicas es Actividades de programación informática.
La empresa tiene una facturación anual superior a 2.500.000 euros.
INFORMATICA SANTA ROSA SL tiene 3 cargos directivos en activo y 1 cargos directivos históricos.