C/ MANUEL URIBE 13-15 (MADRID). Ver mapa
La adquisicion por cualquier titulo de toda clase de fincas rusticas o urbanas, para su explotacion en regimen de alquiler o arrendamiento.
no disponible
30/04/2021
5 años
1.000.000,00 €
-
Madrid
-
Administradores mancomunados
Información sobre balances y cuentas de resultados de INDALIA PROPERTY SL depositados en el Registro Mercantil de Madrid en los últimos ejercicios.
| Ejercicio Disponibilidad | 2019 3 horas | 2020 3 horas | 2021 3 horas | 2022 3 horas | Consultar en Axesor | |
| Consultar en Axesor | ||||||
| Entidad | Relación | Entidad/Relación | Desde | Hasta |
|---|---|---|---|---|
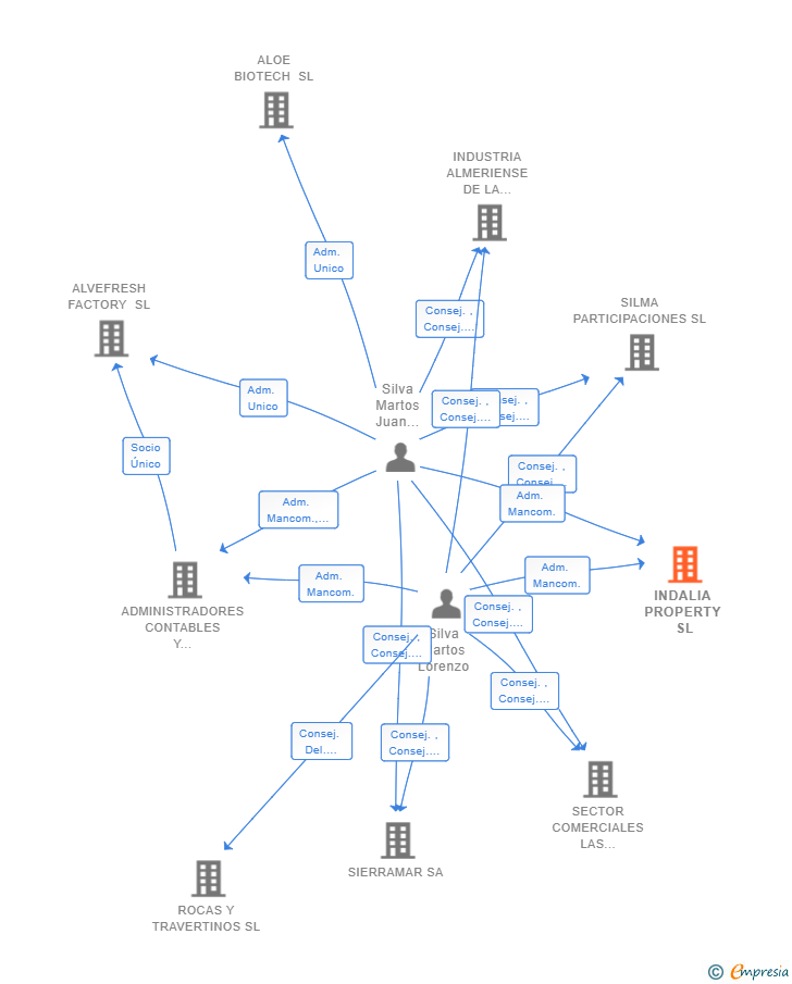
| Silva Martos Juan Enrique | Adm. Mancom. | Silva Martos Juan Enrique Adm. Mancom. | 05/07/2021 | |
| Silva Martos Lorenzo | Adm. Mancom. | Silva Martos Lorenzo Adm. Mancom. | 05/07/2021 |

Resumen cronológico de actos publicados en las ediciones digitales de Boletines Oficiales (BORME, BOE, BOPI) inscritos por INDALIA PROPERTY SL o en los que participa indirectamente.
Se constituye la empresa con fecha 5 de julio de 2021 mediante escritura pública. La empresa se crea con un capital social inicial de 1.000.000,00 Euros e inicia su actividad el 30 de abril de 2021. El domicilio social en el momento de su constitución se establece en C/ MANUEL URIBE 13-15 (MADRID). La empresa indica que su actividad es La adquisicion por cualquier titulo de toda clase de fincas rusticas o urbanas, para su explotacion en regimen de alquiler o arrendamiento.
Publicación en el BORME de los siguientes nombramientos:
| Administradores Mancomunados |
Con fecha 2021-07-05+02:00, la sociedad ALQUILERES DE VIVIENDAS Y AGRICOLAS SL ha sido escindida resultando como beneficiaria de la escisión de la sociedad INDALIA PROPERTY SL
De conformidad con lo dispuesto en el artículo 43, por remisión del artículo 73.1 ambos de la Ley 3/2009, de 3 de abril, sobre modificaciones estructurales de las sociedades mercantiles ("LME"), se hace público que la Junta General Extraordinaria y Universal de socios de la sociedad ALQUILERES DE VIVIENDAS Y AGRÍCOLAS, S.L. (la sociedad escindida), en fecha 8 de enero de 2021, aprobó por unanimidad, según el procedimiento previsto en el artículo 44 de la LME, la escisión total proporcional de ALQUILERES DE VIVIENDAS Y AGRÍCOLAS, S.L., con división total de su patrimonio en dos partes, cada una de las cuales se transmitirá en bloque por sucesión universal a favor de dos sociedades beneficiarias de nueva constitución que se denominarán ALQUILERES DE VIVIENDAS Y AGRÍCOLAS, S.L. (en virtud del contenido del artículo 418.2 RRM), e INDALIA PROPERTY, S.L.
Las dos nuevas sociedades beneficiarias se constituirán simultáneamente como consecuencia de la escisión total y previa extinción sin liquidación de la sociedad escindida, recibiendo los socios de la sociedad escindida un numero de participaciones de las dos sociedades beneficiarias proporcional a su respectiva participación en la sociedad escindida.
La escisión total proporcional implicará la transmisión universal de todo el patrimonio de la sociedad escindida que quedará disuelta y extinguida, en dos bloques, a favor de las dos nuevas sociedades que se constituyen al efecto, con el consiguiente traspaso de los activos y pasivos de la sociedad escindida, en los términos del proyecto de escisión total proporcional suscrito por el órgano de administración de la sociedad escindida. Los socios de la sociedad escindida participaran en el capital social de las sociedades beneficiarias creadas, en la misma proporción que participaban en la sociedad escindida, de conformidad con lo dispuesto en el artículo 78 bis de la LME.
El acuerdo de escisión total proporcional ha sido aprobado de forma unánime por sus socios, por parte de la de la Junta de la sociedad escindida, por lo que, según prevé el artículo 42 de la LME, no es necesaria la publicación o el deposito previo del proyecto de escisión total.
Se hace constar el derecho que asiste a los socios y acreedores de la sociedad escindida a solicitar y obtener el texto íntegro de los acuerdos adoptados y el balance de escisión.
Asimismo, se hace constar el derecho que corresponde a los acreedores de la sociedad escindida a oponerse a la escisión total proporcional durante el plazo de un mes a contar desde la publicación del último anuncio de escisión en los términos previstos en los artículos 43.1 y 44 de la LME
Madrid, 8 de enero de 2021.- El Presidente del Consejo de Administración, Gloria Martos Rubio.
|
| Informe de Crédito | Informe Mercantil, Incidencias y Vinculaciones | Perfil Comercial de Empresa | |
| Capital social actual y evolución | ![]() | ![]() | ![]() |
| Información mercantil y comercial | ![]() | ![]() | ![]() Básica |
| Administradores y dirigentes | ![]() | ![]() Solo administradores | ![]() Solo dirigentes |
| Empresas relacionadas (accionistas, participadas,…) | ![]() | ![]() | ![]() |
| Incidencias judiciales y procedimientos concursales | ![]() | ![]() | ![]() |
| Impagos en el fichero RAI | ![]() | ![]() | ![]() |
| Impagos en el fichero Asnef Empresas | ![]() | ![]() | ![]() |
| Categoría crediticia y probabilidad de incumplimiento de pago | ![]() | ![]() | ![]() |
| Extracto del balance y cuenta de pérdidas y ganancias | ![]() | ![]() | ![]() |
| Ratios y magnitudes económico-financieras | ![]() | ![]() | ![]() |
| Acceder | Acceder | Acceder |
INDALIA PROPERTY SL inscrita en el Registro Mercantil de Madrid.
capital social de la empresa es de 1.000.000,00 euros.