CTRA DE LA ESCLUSA 11 - EDIFICIO GALIA PUERTO, PLA (SEVILLA). Ver mapa
La realización de actividades de consultoría medioambiental, incluyendo el asesoramiento a terceros en las diferentes ramas de la actividad económica y la planificación técnica, ambiental, urbanística y territorial;.
no disponible
29/10/2020
5 años
3.000,00 €
0.5M €
Sevilla
-
Administrador único
Información sobre balances y cuentas de resultados de INCOMA MEDIO AMBIENTE SL depositados en el Registro Mercantil de Sevilla en los últimos ejercicios.
| Ejercicio Disponibilidad | 2019 3 horas | 2020 3 horas | 2021 Inmediata | 2022 Inmediata | Consultar en Axesor | |
| Consultar en Axesor | ||||||
| Entidad | Relación | Entidad/Relación | Desde | Hasta |
|---|---|---|---|---|
| Lopez Palma Alejandro | Apod. | Lopez Palma Alejandro Apod. | 05/08/2022 | |
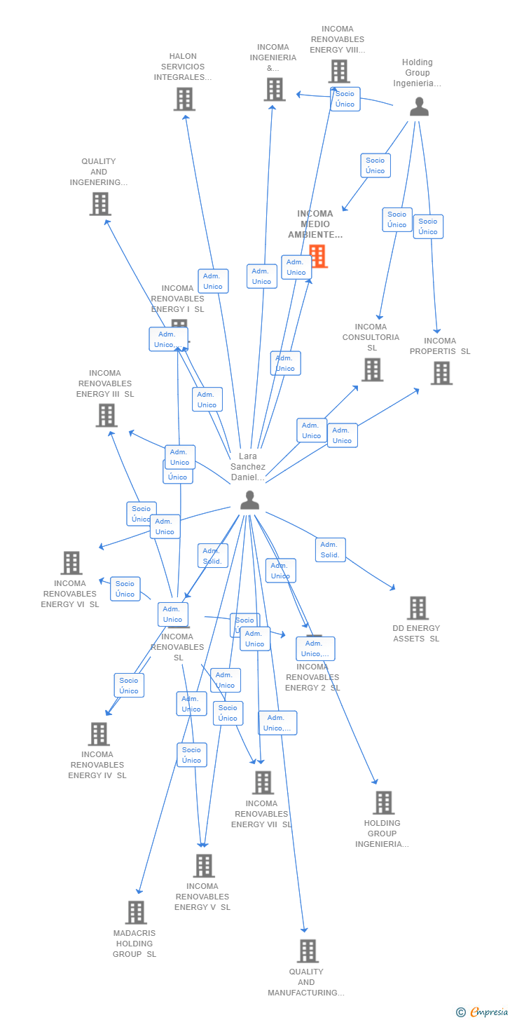
| Holding Group Ingenieria Consultoria Medio Ambient | Socio Único | Holding Group Ingenieria Consultoria Medio Ambient Socio Único | 20/11/2020 | |
| Lara Sanchez Daniel Leopoldo | Adm. Unico | Lara Sanchez Daniel Leopoldo Adm. Unico | 20/11/2020 |

Resumen cronológico de actos publicados en las ediciones digitales de Boletines Oficiales (BORME, BOE, BOPI) inscritos por INCOMA MEDIO AMBIENTE SL o en los que participa indirectamente.
Se constituye la empresa con fecha 20 de noviembre de 2020 mediante escritura pública. La empresa se crea con un capital social inicial de 3.000,00 Euros e inicia su actividad el 29 de octubre de 2020. El domicilio social en el momento de su constitución se establece en CTRA DE LA ESCLUSA 11 - EDIFICIO GALIA PUERTO, PLA (SEVILLA). La empresa indica que su actividad es La realización de actividades de consultoría medioambiental, incluyendo el asesoramiento a terceros en las diferentes ramas de la actividad económica y la planificación técnica, ambiental, urbanística y territorial;.
| Informe axesor 360º | Informe de Crédito | Perfil Comercial de Empresa | |
| Importe de ventas y número de empleados | ![]() | ![]() | ![]() |
| Información mercantil y comercial | ![]() Completa | ![]() Completa | ![]() Básica |
| Administradores y dirigentes | ![]() | ![]() | ![]() Solo dirigentes |
| Empresas relacionadas (accionistas, participadas,…) | ![]() | ![]() | ![]() |
| Categoría crediticia y probabilidad de incumplimiento de pago | ![]() | ![]() | ![]() |
| Impagos (RAI y Asnef Empresas) e incidencias judiciales | ![]() | ![]() | ![]() |
| Balance y cuenta de pérdidas y ganancias | ![]() Completo | ![]() Extracto | ![]() |
| Ratios y magnitudes económico-financieras | ![]() Completo | ![]() Extracto | ![]() |
| Representación gráfica de empresas relacionadas | ![]() | ![]() | ![]() |
| Comparativa del balance con la media del sector | ![]() | ![]() | ![]() |
| Estado de flujos de efectivo y de cambios en el patrimonio neto | ![]() | ![]() | ![]() |
| Fuentes de financiación y avales | ![]() | ![]() | ![]() |
| Subvenciones, concursos/subastas públicas y marcas | ![]() | ![]() | ![]() |
| Acceder | Acceder | Acceder |
INCOMA MEDIO AMBIENTE SL inscrita en el Registro Mercantil de Sevilla.
capital social de la empresa es de 3.000,00 euros y tiene una facturación anual inferior a 500.000 euros.