CL MEDES 46 BJ (BARCELONA). Ver mapa
Construccion, instalaciones y mantenimiento. Comercio al por mayor y al por menor. Distribucion comercial. Importacion y exportacion. Actividades inmobiliarias. Industrias manufactureras y textiles. Turismo, hosteleria.Etc.
no disponible
13/02/2015
11 años
3.000,00 €
-
Barcelona
-
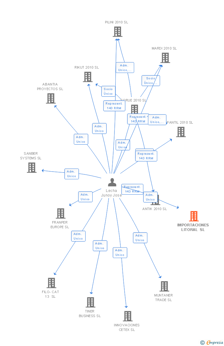
Administrador único
| Entidad | Relación | Entidad/Relación | Desde | Hasta |
|---|---|---|---|---|
| Lecha Junoy Jose | Adm. Unico | Lecha Junoy Jose Adm. Unico | 13/02/2015 |

Resumen cronológico de actos publicados en las ediciones digitales de Boletines Oficiales (BORME, BOE, BOPI) inscritos por IMPORTACIONES LITORAL SL o en los que participa indirectamente.
Se constituye la empresa con fecha 13 de febrero de 2015 mediante escritura pública. La empresa se crea con un capital social inicial de 3.000,00 Euros e inicia su actividad el 13 de febrero de 2015. El domicilio social en el momento de su constitución se establece en CL MEDES 46 BJ (BARCELONA). La empresa indica que su actividad es CONSTRUCCION, INSTALACIONES Y MANTENIMIENTO. COMERCIO AL POR MAYOR Y AL POR MENOR. DISTRIBUCION COMERCIAL. IMPORTACION Y EXPORTACION. ACTIVIDADES INMOBILIARIAS. INDUSTRIAS MANUFACTURERAS Y TEXTILES. TURISMO, HOSTELERIA.ETC.
| Informe de Crédito | Informe Mercantil, Incidencias y Vinculaciones | Perfil Comercial de Empresa | |
| Capital social actual y evolución | ![]() | ![]() | ![]() |
| Información mercantil y comercial | ![]() | ![]() | ![]() Básica |
| Administradores y dirigentes | ![]() | ![]() Solo administradores | ![]() Solo dirigentes |
| Empresas relacionadas (accionistas, participadas,…) | ![]() | ![]() | ![]() |
| Incidencias judiciales y procedimientos concursales | ![]() | ![]() | ![]() |
| Impagos en el fichero RAI | ![]() | ![]() | ![]() |
| Impagos en el fichero Asnef Empresas | ![]() | ![]() | ![]() |
| Categoría crediticia y probabilidad de incumplimiento de pago | ![]() | ![]() | ![]() |
| Extracto del balance y cuenta de pérdidas y ganancias | ![]() | ![]() | ![]() |
| Ratios y magnitudes económico-financieras | ![]() | ![]() | ![]() |
| Acceder | Acceder | Acceder |
IMPORTACIONES LITORAL SL inscrita en el Registro Mercantil de Barcelona.
capital social de la empresa es de 3.000,00 euros.
IMPORTACIONES LITORAL SL tiene 1 cargos directivos en activo y 0 cargos directivos históricos.