CNAE 6810 - Compraventa de bienes inmobiliarios por cuenta propia
A07869514
12/02/1998
22 años
(Extinguida el 16/10/2019)
-
0.5M €
Illes Balears
Administradores mancomunados
Información sobre balances y cuentas de resultados de IMMO-TOURS SPAIN SL depositados en el Registro Mercantil de Illes Balears en los últimos ejercicios.
| Ejercicio Disponibilidad | Consultar en Axesor | |||||
| Consultar en Axesor | ||||||
| Entidad | Relación | Entidad/Relación | Desde | Hasta |
|---|---|---|---|---|
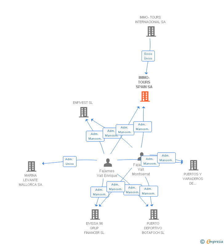
| Fajarnes Vall Enrique | Adm. Mancom. | Fajarnes Vall Enrique Adm. Mancom. | 19/08/2013 | 16/10/2019 |
| Fajarnes Vall Montserrat | Adm. Mancom. | Fajarnes Vall Montserrat Adm. Mancom. | 19/08/2013 | 16/10/2019 |
| IMMO-TOURS INTERNACIONAL SA | Socio Único | IMMO-TOURS INTERNACIONAL SA Socio Único | 16/03/1998 | 16/10/2019 |
| Fajarnes Vall Enrique | Adm. Solid. | Fajarnes Vall Enrique Adm. Solid. | 17/11/2009 | 19/08/2013 |
| Fajarnes Vall Montserrat | Adm. Solid. | Fajarnes Vall Montserrat Adm. Solid. | 17/11/2009 | 19/08/2013 |
| Mari Mecklenburg Cristina | Adm. Unico | Mari Mecklenburg Cristina Adm. Unico | 17/11/2009 |

Resumen cronológico de actos publicados en las ediciones digitales de Boletines Oficiales (BORME, BOE, BOPI) inscritos por IMMO-TOURS SPAIN SL o en los que participa indirectamente.
Con fecha 16 de octubre de 2019, la sociedad IMMO-TOURS SPAIN SL ha sido absorbida por la sociedad ENFIVEST SL .
Publicación en el BORME de los siguientes ceses-dimisiones:
| Administradores Mancomunados |
Se disuelve la sociedad por fusión.
De conformidad con lo dispuesto en el artículo 43 de la Ley 3/2009, de 3 de abril, sobre Modificaciones Estructurales de las Sociedades Mercantiles ("LME"), se hace público que con fecha 19 de julio de 2019, la Junta General Extraordinaria de socios de Enfivest, S.L. (la "Sociedad... Ver más
| Absorbente | |
| Absorbida |
|
Publicación en el BORME de los siguientes reelecciones:
| Administradores Mancomunados |
| Artículo de los Estatutos: APROBADOS NUEVOS ESTATUTOS SOCIALES COMO CONSECUENCIA DE LA TRANSFORMACION EN SL. . |
Traslado del domicilio social de la empresa situado en ABAD Y LASIERRA, 2 PRINCIPAL. 07800 EIVISSA. (ILLES BALEARS) siendo el nuevo domicilio situado en C/ MEDICO VILLANGOMEZ FERRER, 7 1º 7 07800 (EIVISSA).
Modificado el plazo de duración de los cargos a seis años y el sistema de retribución de los mismos, pasando a ser remunerado.
Publicación en el BORME de los siguientes ceses-dimisiones:
| Administradores Solidarios |
Publicación en el BORME de los siguientes nombramientos:
| Administradores Mancomunados |
| Artículo de los estatutos: 12, 24 y 25.1, referentes al órgano de administración, modificados. |
Publicación en el BORME de los siguientes nombramientos:
| Administradores Solidarios |
| Nuevo órgano social | Administradores solidarios |
| Informe axesor 360º | Informe de Crédito | Perfil Comercial de Empresa | |
| Importe de ventas y número de empleados | ![]() | ![]() | ![]() |
| Información mercantil y comercial | ![]() Completa | ![]() Completa | ![]() Básica |
| Administradores y dirigentes | ![]() | ![]() | ![]() Solo dirigentes |
| Empresas relacionadas (accionistas, participadas,…) | ![]() | ![]() | ![]() |
| Categoría crediticia y probabilidad de incumplimiento de pago | ![]() | ![]() | ![]() |
| Impagos (RAI y Asnef Empresas) e incidencias judiciales | ![]() | ![]() | ![]() |
| Balance y cuenta de pérdidas y ganancias | ![]() Completo | ![]() Extracto | ![]() |
| Ratios y magnitudes económico-financieras | ![]() Completo | ![]() Extracto | ![]() |
| Representación gráfica de empresas relacionadas | ![]() | ![]() | ![]() |
| Comparativa del balance con la media del sector | ![]() | ![]() | ![]() |
| Estado de flujos de efectivo y de cambios en el patrimonio neto | ![]() | ![]() | ![]() |
| Fuentes de financiación y avales | ![]() | ![]() | ![]() |
| Subvenciones, concursos/subastas públicas y marcas | ![]() | ![]() | ![]() |
| Acceder | Acceder | Acceder |
IMMO-TOURS SPAIN SL fué una empresa constituida el 12/02/1998 y extinguida el 16/10/2019 inscrita en el Registro Mercantil de Illes Balears. y con domicilio en EivissaSu clasificación nacional de actividades económicas era Compraventa de bienes inmobiliarios por cuenta propia.
La empresa tenia un rango de facturación anual inferior a 500.000 euros.
IMMO-TOURS SPAIN SL tiene 2 cargos directivos en activo y 3 cargos directivos históricos.