POLIG INDUSTRIAL PLAZAOLA, MANZANA E, NAVE 6 - AI (BERRIOPLANO). Ver mapa
Realizar proyectos de "i+d+i" en el ám-bito del diseño y fabricación de productos electrónicos, como en los procedimientos asociados, orientados a la satisfacción de las necesidades de las empresas del grupo al que la unidad pertenece. Y otros.
no disponible
07/04/2021
5 años
3.000,00 €
-
Navarra
-
Administrador único
Información sobre balances y cuentas de resultados de IED RESEARCH & TECHNOLOGY SL depositados en el Registro Mercantil de Navarra en los últimos ejercicios.
| Ejercicio Disponibilidad | 2019 3 horas | 2020 3 horas | 2021 3 horas | 2022 3 horas | Consultar en Axesor | |
| Consultar en Axesor | ||||||
| Entidad | Relación | Entidad/Relación | Desde | Hasta |
|---|---|---|---|---|
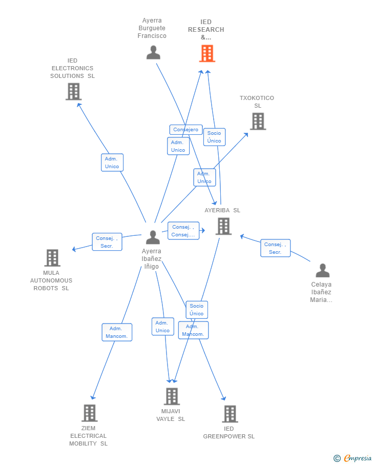
| AYERIBA SL | Socio Único | AYERIBA SL Socio Único | 26/04/2021 | |
| Ayerra Ibañez Iñigo | Adm. Unico | Ayerra Ibañez Iñigo Adm. Unico | 26/04/2021 | |
| Soria Arias Maria Dolores | Apod. | Soria Arias Maria Dolores Apod. | 26/04/2021 | |
| Uriarte Echeberria Alejandro | Apod. | Uriarte Echeberria Alejandro Apod. | 26/04/2021 | |
| Biurrun Lasheras Nerea | Apod. | Biurrun Lasheras Nerea Apod. | 26/04/2021 |

Resumen cronológico de actos publicados en las ediciones digitales de Boletines Oficiales (BORME, BOE, BOPI) inscritos por IED RESEARCH & TECHNOLOGY SL o en los que participa indirectamente.
Se constituye la empresa con fecha 26 de abril de 2021 mediante escritura pública. La empresa se crea con un capital social inicial de 3.000,00 Euros e inicia su actividad el 7 de abril de 2021. El domicilio social en el momento de su constitución se establece en POLIG INDUSTRIAL PLAZAOLA, MANZANA E, NAVE 6 - AI (BERRIOPLANO). La empresa indica que su actividad es Realizar proyectos de "I+D+i" en el ám-bito del diseño y fabricación de productos electrónicos, como en los procedimientos asociados, orientados a la satisfacción de las necesidades de las empresas del grupo al que la unidad pertenece. Y otros.
| Informe de Crédito | Informe Mercantil, Incidencias y Vinculaciones | Perfil Comercial de Empresa | |
| Capital social actual y evolución | ![]() | ![]() | ![]() |
| Información mercantil y comercial | ![]() | ![]() | ![]() Básica |
| Administradores y dirigentes | ![]() | ![]() Solo administradores | ![]() Solo dirigentes |
| Empresas relacionadas (accionistas, participadas,…) | ![]() | ![]() | ![]() |
| Incidencias judiciales y procedimientos concursales | ![]() | ![]() | ![]() |
| Impagos en el fichero RAI | ![]() | ![]() | ![]() |
| Impagos en el fichero Asnef Empresas | ![]() | ![]() | ![]() |
| Categoría crediticia y probabilidad de incumplimiento de pago | ![]() | ![]() | ![]() |
| Extracto del balance y cuenta de pérdidas y ganancias | ![]() | ![]() | ![]() |
| Ratios y magnitudes económico-financieras | ![]() | ![]() | ![]() |
| Acceder | Acceder | Acceder |
IED RESEARCH & TECHNOLOGY SL inscrita en el Registro Mercantil de Navarra.
capital social de la empresa es de 3.000,00 euros.