C/ CONDE DE ARANDA 20 2º - DERECHA (MADRID). Ver mapa
La sociedad tiene por objeto (cnae-7010): la promoción, desarrollo, constitución, tenencia y gestión de empresas de construcción y promoción inmobiliaria, gestión de cooperativas de viviendas y comunidades de propietarios, etc.
no disponible
23/02/2015
11 años
3.000,00 €
-
Madrid
Administrador único
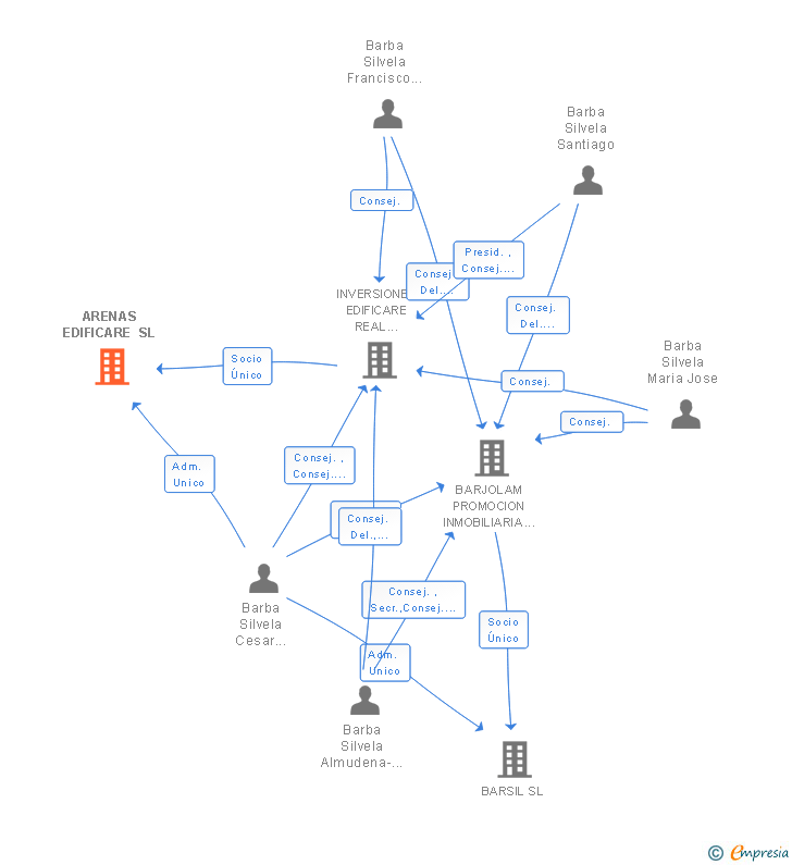
ARENAS EDIFICARE SL
Información sobre balances y cuentas de resultados de IBR HOLDCO SL depositados en el Registro Mercantil de Madrid en los últimos ejercicios.
| Ejercicio Disponibilidad | 2019 3 horas | 2020 3 horas | 2021 3 horas | 2022 3 horas | Consultar en Axesor | |
| Consultar en Axesor | ||||||


Resumen cronológico de actos publicados en las ediciones digitales de Boletines Oficiales (BORME, BOE, BOPI) inscritos por IBR HOLDCO SL o en los que participa indirectamente.
Publicación en el BORME de los siguientes revocaciones:
| Apoderados Solidarios |
Publicación en el BORME de los siguientes ceses-dimisiones:
| Presidente | |
| Consejeros | |
| Consejero | |
| Secretario | |
| Consejeros Delegados Mancomunados |
Publicación en el BORME de los siguientes nombramientos:
| Administrador Único | |
| Representante |
Cambio del Organo de Administración: Consejo de administración a Administrador único.
Traslado del domicilio social de la empresa situado en PASEO DE LA CASTELLANA 86 2º - EXTERIOR (MADRID) siendo el nuevo domicilio situado en C/ CONDE DE ARANDA 20 2º - DERECHA (MADRID).
Publicación en el BORME de los siguientes ceses-dimisiones:
| Administrador Único |
|
| Representante |
Publicación en el BORME de los siguientes ceses-dimisiones:
| Administrador Único |
|
| Representante |
Publicación en el BORME de los siguientes ceses-dimisiones:
| Administrador Único |
|
| Representante |
Publicación en el BORME de los siguientes ceses-dimisiones:
| Administrador Único |
|
| Representante |
Publicación en el BORME de los siguientes ceses-dimisiones:
| Consejero | |
| Secretario | |
| Consejero Delegado |
Publicación en el BORME de los siguientes nombramientos:
| Consejero | |
| Secretario | |
| Consejeros Delegados Mancomunados |
Publicación en el BORME de los siguientes reelecciones:
| Auditor | |
| Auditor Cuentas Consolidadas |
Publicación en el BORME de los siguientes nombramientos:
| Administrador Único |
|
| Representante |
Publicación en el BORME de los siguientes nombramientos:
| Administrador Único |
|
| Representante |
Publicación en el BORME de los siguientes nombramientos:
| Administrador Único |
|
| Representante |
Publicación en el BORME de los siguientes nombramientos:
| Apoderados Solidarios |
Publicación en el BORME de los siguientes nombramientos:
| Auditor | |
| Auditor Cuentas Consolidadas |
Publicación en el BORME de los siguientes nombramientos:
| Administrador Único |
|
| Representante |
Publicación en el BORME de los siguientes nombramientos:
| Presidente | |
| Consejeros | |
| Secretario | |
| Consejero Delegado |
| MODIFICACION DE LOS ARTICULOS 8º, 16º, 29º y 30º DE LOS ESTATUTOS SOCIALES. |
Cambio del Organo de Administración: Administrador único a Consejo de administración.
La sociedad cambia su denominación social ARENAS EDIFICARE SL a la denominación IBR HOLDCO SL
| Informe de Crédito | Informe Mercantil, Incidencias y Vinculaciones | Perfil Comercial de Empresa | |
| Capital social actual y evolución | ![]() | ![]() | ![]() |
| Información mercantil y comercial | ![]() | ![]() | ![]() Básica |
| Administradores y dirigentes | ![]() | ![]() Solo administradores | ![]() Solo dirigentes |
| Empresas relacionadas (accionistas, participadas,…) | ![]() | ![]() | ![]() |
| Incidencias judiciales y procedimientos concursales | ![]() | ![]() | ![]() |
| Impagos en el fichero RAI | ![]() | ![]() | ![]() |
| Impagos en el fichero Asnef Empresas | ![]() | ![]() | ![]() |
| Categoría crediticia y probabilidad de incumplimiento de pago | ![]() | ![]() | ![]() |
| Extracto del balance y cuenta de pérdidas y ganancias | ![]() | ![]() | ![]() |
| Ratios y magnitudes económico-financieras | ![]() | ![]() | ![]() |
| Acceder | Acceder | Acceder |
IBR HOLDCO SL anteriormente denominada ARENAS EDIFICARE SL inscrita en el Registro Mercantil de Madrid.
capital social de la empresa es de 3.000,00 euros.
IBR HOLDCO SL tiene 11 cargos directivos en activo y 4 cargos directivos históricos.
La empresa está auditada por PRICEWATERHOUSECOOPERS AUDITORES SL.