Produccion de energia electrica.
no disponible
08/01/2021
4 años
(Extinguida el 25/02/2025)
3.000,00 €
-
Vizcaya-Bizkaia
-
Administrador único
Información sobre balances y cuentas de resultados de IBERVALTIA CHOZAS SL (EXTINGUIDA) depositados en el Registro Mercantil de Vizcaya-Bizkaia en los últimos ejercicios.
| Ejercicio Disponibilidad | 2019 3 horas | 2020 3 horas | 2021 3 horas | 2022 3 horas | Consultar en Axesor | |
| Consultar en Axesor | ||||||
| Entidad | Relación | Entidad/Relación | Desde | Hasta |
|---|---|---|---|---|
| Arkotxa Piñan Luis Javier | Liquidador | Arkotxa Piñan Luis Javier Liquidador | 25/02/2025 | 25/02/2025 |
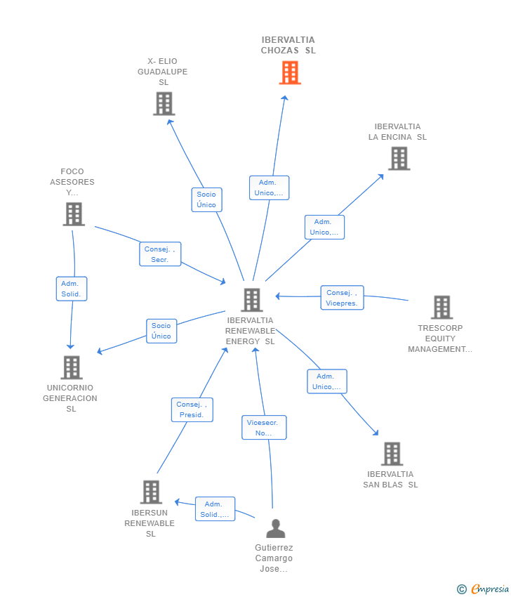
| Gutierrez Camargo Jose Antonio | Apod. | Gutierrez Camargo Jose Antonio Apod. | 21/01/2021 | 25/02/2025 |
| IBERVALTIA RENEWABLE ENERGY SL | Socio Único | IBERVALTIA RENEWABLE ENERGY SL Socio Único | 19/01/2021 | 25/02/2025 |
| IBERVALTIA RENEWABLE ENERGY SL | Adm. Unico | IBERVALTIA RENEWABLE ENERGY SL Adm. Unico | 19/01/2021 | 25/02/2025 |

Resumen cronológico de actos publicados en las ediciones digitales de Boletines Oficiales (BORME, BOE, BOPI) inscritos por IBERVALTIA CHOZAS SL (EXTINGUIDA) o en los que participa indirectamente.
El 25 de febrero de 2025 se inscribe en el Registro Mercantil la extinción de la sociedad, dejando de ser sujeto de derechos y obligaciones.
Se constituye la empresa con fecha 19 de enero de 2021 mediante escritura pública. La empresa se crea con un capital social inicial de 3.000,00 Euros e inicia su actividad el 8 de enero de 2021. El domicilio social en el momento de su constitución se establece en AVDA ZUGAZARTE 32 - OF.2.12 (GETXO). La empresa indica que su actividad es Produccion de energia electrica.
| Informe de Crédito | Informe Mercantil, Incidencias y Vinculaciones | Perfil Comercial de Empresa | |
| Capital social actual y evolución | ![]() | ![]() | ![]() |
| Información mercantil y comercial | ![]() | ![]() | ![]() Básica |
| Administradores y dirigentes | ![]() | ![]() Solo administradores | ![]() Solo dirigentes |
| Empresas relacionadas (accionistas, participadas,…) | ![]() | ![]() | ![]() |
| Incidencias judiciales y procedimientos concursales | ![]() | ![]() | ![]() |
| Impagos en el fichero RAI | ![]() | ![]() | ![]() |
| Impagos en el fichero Asnef Empresas | ![]() | ![]() | ![]() |
| Categoría crediticia y probabilidad de incumplimiento de pago | ![]() | ![]() | ![]() |
| Extracto del balance y cuenta de pérdidas y ganancias | ![]() | ![]() | ![]() |
| Ratios y magnitudes económico-financieras | ![]() | ![]() | ![]() |
| Acceder | Acceder | Acceder |
IBERVALTIA CHOZAS SL (EXTINGUIDA) fué una empresa constituida el 08/01/2021 y extinguida el 25/02/2025 inscrita en el Registro Mercantil de Vizcaya-Bizkaia.
capital social de la empresa es de 3.000,00 euros.