CTRA DE CAMPOSANCOS 72 (VIGO). Ver mapa
1. Construcción, instalaciones y mantenimiento. 2. Comercio al por mayor y al por menor. Distribución comercial. Importación y exportación. 3. Actividades inmobiliarias. 4. Actividades profesionales. 5. Industrias manufactureras y textiles. 6. Turismo, hostelería y restauración. 7. Prestación d.
no disponible
21/01/2019
7 años
3.000,00 €
0.5M €
Pontevedra
-
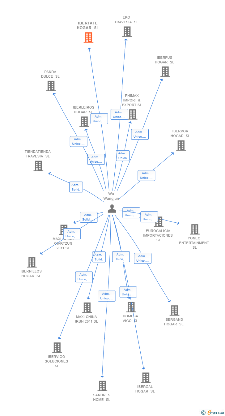
Administrador único
Información sobre balances y cuentas de resultados de IBERTAFE HOGAR SL depositados en el Registro Mercantil de Pontevedra en los últimos ejercicios.
| Ejercicio Disponibilidad | 2019 3 horas | 2020 3 horas | 2021 3 horas | Consultar en Axesor | ||
| Consultar en Axesor | ||||||
| Entidad | Relación | Entidad/Relación | Desde | Hasta |
|---|---|---|---|---|
| Wu Wangjun | Socio Único | Wu Wangjun Socio Único | 23/01/2019 | |
| Wu Wangjun | Adm. Unico | Wu Wangjun Adm. Unico | 23/01/2019 |

Resumen cronológico de actos publicados en las ediciones digitales de Boletines Oficiales (BORME, BOE, BOPI) inscritos por IBERTAFE HOGAR SL o en los que participa indirectamente.
La Agencia Estatal de la Administración Tributaria ha dictado baja provisional en el óndice de entidades porqué los débitos tributarios de la entidad con la Hacienda pública del Estado han sido declarados fallidos o no haber presentado la declaración del impuesto de sociedades correspondiente a tres períodos impositivos consecutivos. Se cierra la hoja registral de la sociedad no pudióndose practicar ninguna inscripción.
Se constituye la empresa con fecha 23 de enero de 2019 mediante escritura pública. La empresa se crea con un capital social inicial de 3.000,00 Euros e inicia su actividad el 21 de enero de 2019. El domicilio social en el momento de su constitución se establece en CTRA DE CAMPOSANCOS 72 (VIGO). La empresa indica que su actividad es 1. Construcción, instalaciones y mantenimiento. 2. Comercio al por mayor y al por menor. Distribución comercial. Importación y exportación. 3. Actividades inmobiliarias. 4. Actividades profesionales. 5. Industrias manufactureras y textiles. 6. Turismo, hostelería y restauración. 7. Prestación d.
| Informe de Crédito | Informe Mercantil, Incidencias y Vinculaciones | Perfil Comercial de Empresa | |
| Capital social actual y evolución | ![]() | ![]() | ![]() |
| Información mercantil y comercial | ![]() | ![]() | ![]() Básica |
| Administradores y dirigentes | ![]() | ![]() Solo administradores | ![]() Solo dirigentes |
| Empresas relacionadas (accionistas, participadas,…) | ![]() | ![]() | ![]() |
| Incidencias judiciales y procedimientos concursales | ![]() | ![]() | ![]() |
| Impagos en el fichero RAI | ![]() | ![]() | ![]() |
| Impagos en el fichero Asnef Empresas | ![]() | ![]() | ![]() |
| Categoría crediticia y probabilidad de incumplimiento de pago | ![]() | ![]() | ![]() |
| Extracto del balance y cuenta de pérdidas y ganancias | ![]() | ![]() | ![]() |
| Ratios y magnitudes económico-financieras | ![]() | ![]() | ![]() |
| Acceder | Acceder | Acceder |
IBERTAFE HOGAR SL inscrita en el Registro Mercantil de Pontevedra.
capital social de la empresa es de 3.000,00 euros y tiene una facturación anual inferior a 500.000 euros.