CTRA NACIONAL 331 Km 521 (ANTEQUERA). Ver mapa
La explotación agrícola tanto por cuenta propia como por cuenta ajena. La elaboración, almacenamiento y venta de semillas y legumbres. La fabricación, almacenamiento y venta de conservas de frutas y verduras.
no disponible
29/11/2018
7 años
3.946.050,00 €
2.5M €
Málaga
-
Administrador único
Información sobre balances y cuentas de resultados de IBEROQUINOA SL depositados en el Registro Mercantil de Málaga en los últimos ejercicios.
| Ejercicio Disponibilidad | 2019 Inmediata | 2020 Inmediata | 2021 Inmediata | 2022 Inmediata | 2023 Inmediata | Consultar en Axesor |
| Consultar en Axesor | ||||||
| Entidad | Relación | Entidad/Relación | Desde | Hasta |
|---|---|---|---|---|
| Jimenez Lara Maria Teresa | Apod. Solid. | Jimenez Lara Maria Teresa Apod. Solid. | 05/02/2020 | |
| Jimenez Lara Jose Maria | Apod. Solid. | Jimenez Lara Jose Maria Apod. Solid. | 05/02/2020 | |
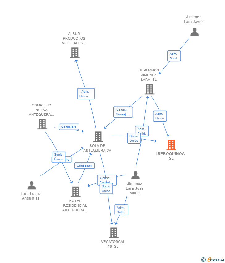
| SOLA DE ANTEQUERA SA | Socio Único | SOLA DE ANTEQUERA SA Socio Único | 14/12/2018 | |
| HERMANOS JIMENEZ LARA SL | Adm. Unico | HERMANOS JIMENEZ LARA SL Adm. Unico | 14/12/2018 |


Resumen cronológico de actos publicados en las ediciones digitales de Boletines Oficiales (BORME, BOE, BOPI) inscritos por IBEROQUINOA SL o en los que participa indirectamente.
Publicación en el BORME de los siguientes nombramientos:
| Apoderados Solidarios |
Los socios o accionistas de la empresa han ampliado en 3.646.050 € el capital social de la sociedad. Esta ampliación incrita en el Registro Mercantil, incrementa el capital social en un 1215.35 %, dejando el capital social de la sociedad en 3.946.050€.
| Capital social anterior: | 300.000 € |
| Aumento de capital: | 3.646.050 € |
| Capital social resultante: | 3.946.050 € |
| % incremento: | 1215.35 % |
Se constituye la empresa con fecha 14 de diciembre de 2018 mediante escritura pública. La empresa se crea con un capital social inicial de 300.000,00 Euros e inicia su actividad el 29 de noviembre de 2018. El domicilio social en el momento de su constitución se establece en CTRA NACIONAL 331 Km 521 (ANTEQUERA). La empresa indica que su actividad es La explotación agrícola tanto por cuenta propia como por cuenta ajena. La elaboración, almacenamiento y venta de semillas y legumbres. La fabricación, almacenamiento y venta de conservas de frutas y verduras.
| Informe axesor 360º | Informe de Crédito | Perfil Comercial de Empresa | |
| Importe de ventas y número de empleados | ![]() | ![]() | ![]() |
| Información mercantil y comercial | ![]() Completa | ![]() Completa | ![]() Básica |
| Administradores y dirigentes | ![]() | ![]() | ![]() Solo dirigentes |
| Empresas relacionadas (accionistas, participadas,…) | ![]() | ![]() | ![]() |
| Categoría crediticia y probabilidad de incumplimiento de pago | ![]() | ![]() | ![]() |
| Impagos (RAI y Asnef Empresas) e incidencias judiciales | ![]() | ![]() | ![]() |
| Balance y cuenta de pérdidas y ganancias | ![]() Completo | ![]() Extracto | ![]() |
| Ratios y magnitudes económico-financieras | ![]() Completo | ![]() Extracto | ![]() |
| Representación gráfica de empresas relacionadas | ![]() | ![]() | ![]() |
| Comparativa del balance con la media del sector | ![]() | ![]() | ![]() |
| Estado de flujos de efectivo y de cambios en el patrimonio neto | ![]() | ![]() | ![]() |
| Fuentes de financiación y avales | ![]() | ![]() | ![]() |
| Subvenciones, concursos/subastas públicas y marcas | ![]() | ![]() | ![]() |
| Acceder | Acceder | Acceder |
IBEROQUINOA SL inscrita en el Registro Mercantil de Málaga.
capital social de la empresa es de 3.946.050,00 euros y tiene una facturación anual superior a 2.500.000 euros.
La empresa está auditada por UNIVER AUDIT SL.