CNAE 5222 - Actividades anexas al transporte marítimo y por vías navegables interiores
B48411938
-
-
0,00 €
1M €
Vizcaya-Bizkaia
Administradores solidarios
Información sobre balances y cuentas de resultados de IBERIAN SHIPPING SERVICES SL depositados en el Registro Mercantil de Vizcaya-Bizkaia en los últimos ejercicios.
| Ejercicio Disponibilidad | 2019 3 horas | 2020 3 horas | 2021 3 horas | 2022 3 horas | Consultar en Axesor | |
| Consultar en Axesor | ||||||

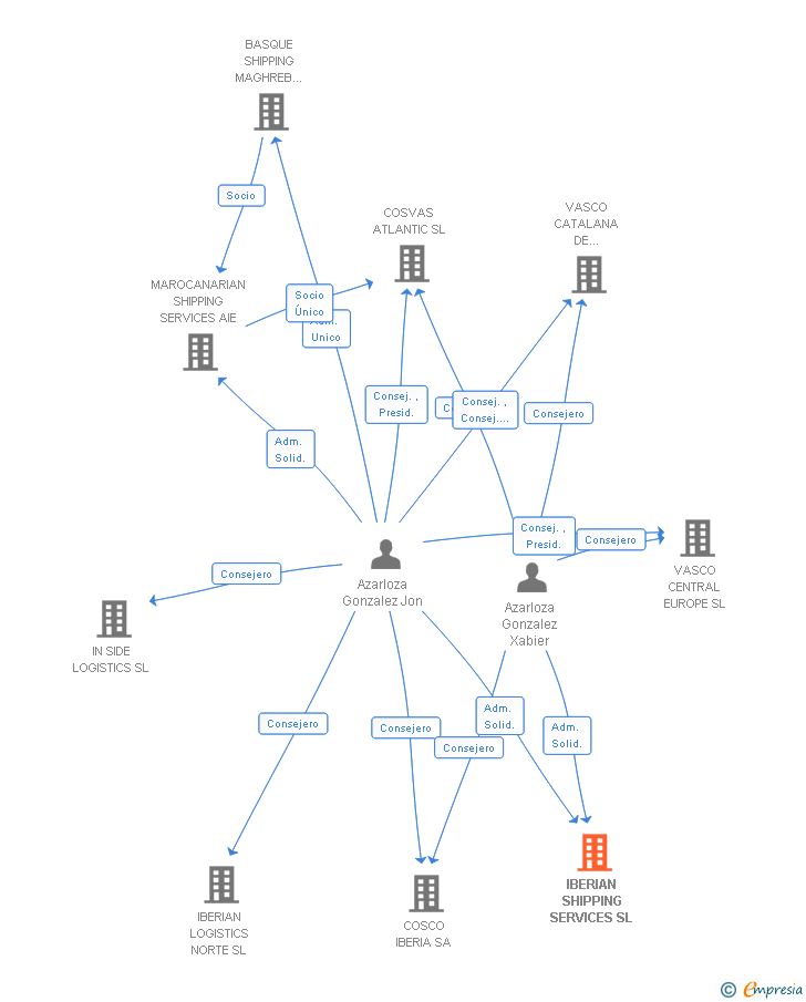
Resumen cronológico de actos publicados en las ediciones digitales de Boletines Oficiales (BORME, BOE, BOPI) inscritos por IBERIAN SHIPPING SERVICES SL o en los que participa indirectamente.
Los socios o accionistas de la empresa han ampliado en 150.000 € el capital social de la sociedad. Esta ampliación incrita en el Registro Mercantil, incrementa el capital social en un Infinity %, dejando el capital social de la sociedad en 150.000€.
| Capital social anterior: | € |
| Aumento de capital: | 150.000 € |
| Capital social resultante: | 150.000 € |
| % incremento: | Infinity % |
Con fecha 27 de diciembre de 2012, mediante la correspondiente escritura ha quedado incrito en el Registro Mercantil la reducción de 150.000 € del capital social de la empresa. Esta reducción representa un 100.00 % de reducción del capital, quedando un capital social resultante de €.
| Capital social anterior: | 150.000 € |
| Reducción de capital: | 150.000 € |
| Capital social resultante: | € |
| % reducción: | 100.00 % |
Publicación en el BORME de los siguientes ceses-dimisiones:
| Presidente | |
| Consejeros | |
| Secretario No Consejero |
Publicación en el BORME de los siguientes nombramientos:
| Administradores Solidarios |
Publicación en el BORME de los siguientes nombramientos:
| Presidente | |
| Consejeros | |
| Secretario No Consejero |
Los socios o accionistas de la empresa han ampliado en 146.000 € el capital social de la sociedad. Esta ampliación incrita en el Registro Mercantil, incrementa el capital social en un 3650.00 %, dejando el capital social de la sociedad en 150.000€.
| Capital social anterior: | 4.000 € |
| Aumento de capital: | 146.000 € |
| Capital social resultante: | 150.000 € |
| % incremento: | 3650.00 % |
| Órgano social anterior | Administrador único |
| Nuevo órgano social | Consejo de administración |
Publicación en el BORME de los siguientes revocaciones:
| Apoderados |
Publicación en el BORME de los siguientes nombramientos:
| Apoderados Solidarios |
| Informe axesor 360º | Informe de Crédito | Perfil Comercial de Empresa | |
| Importe de ventas y número de empleados | ![]() | ![]() | ![]() |
| Información mercantil y comercial | ![]() Completa | ![]() Completa | ![]() Básica |
| Administradores y dirigentes | ![]() | ![]() | ![]() Solo dirigentes |
| Empresas relacionadas (accionistas, participadas,…) | ![]() | ![]() | ![]() |
| Categoría crediticia y probabilidad de incumplimiento de pago | ![]() | ![]() | ![]() |
| Impagos (RAI y Asnef Empresas) e incidencias judiciales | ![]() | ![]() | ![]() |
| Balance y cuenta de pérdidas y ganancias | ![]() Completo | ![]() Extracto | ![]() |
| Ratios y magnitudes económico-financieras | ![]() Completo | ![]() Extracto | ![]() |
| Representación gráfica de empresas relacionadas | ![]() | ![]() | ![]() |
| Comparativa del balance con la media del sector | ![]() | ![]() | ![]() |
| Estado de flujos de efectivo y de cambios en el patrimonio neto | ![]() | ![]() | ![]() |
| Fuentes de financiación y avales | ![]() | ![]() | ![]() |
| Subvenciones, concursos/subastas públicas y marcas | ![]() | ![]() | ![]() |
| Acceder | Acceder | Acceder |
IBERIAN SHIPPING SERVICES SL es una empresa inscrita en el Registro Mercantil de Vizcaya-Bizkaia. y con domicilio en BilbaoSu clasificación nacional de actividades económicas es Actividades anexas al transporte marítimo y por vías navegables interiores.
capital social de la empresa es de 0,00 euros y tiene una facturación anual entre 1.000.000 y 2.500.000 euros.
IBERIAN SHIPPING SERVICES SL tiene 5 cargos directivos en activo y 10 cargos directivos históricos.