LAS ACTIVIDADES RELACIONADAS CON EL ALMACENAJE, DEPOSITO, CONSIGNA DE MERCANCIAS.
CNAE 5210 - Depósito y almacenamiento
B95523874
29/02/2008
10 años
(Extinguida el 11/05/2018)
3.000,00 €
0.5M €
Vizcaya-Bizkaia
4
Información sobre balances y cuentas de resultados de IBERIAN LOGISTICS NORTE SL depositados en el Registro Mercantil de Vizcaya-Bizkaia en los últimos ejercicios.
| Ejercicio Disponibilidad | Consultar en Axesor | |||||
| Consultar en Axesor | ||||||
| Entidad | Relación | Entidad/Relación | Desde | Hasta |
|---|---|---|---|---|
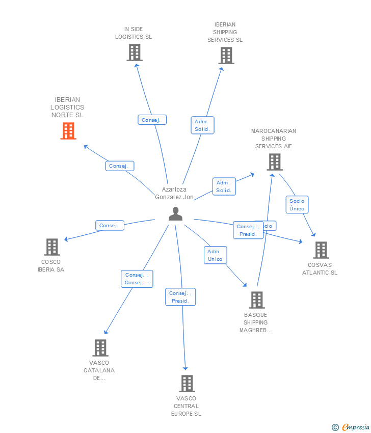
| Azarloza Gonzalez Jon | Liquidador | Azarloza Gonzalez Jon Liquidador | 11/05/2018 | 11/05/2018 |
| Azarloza Gonzalez Jon | Consej. | Azarloza Gonzalez Jon Consej. | 17/01/2012 | 11/05/2018 |
| Azarloza Gonzalez Kepa | Apod. | Azarloza Gonzalez Kepa Apod. | 03/10/2011 | 11/05/2018 |
| Gonzalez Molero Raul | Apod. | Gonzalez Molero Raul Apod. | 03/10/2011 | 11/05/2018 |
| Vela Arretxea Iñigo | Apod. | Vela Arretxea Iñigo Apod. | 20/02/2009 | 11/05/2018 |
| Azarloza Gonzalez Xabier | Consej. | Azarloza Gonzalez Xabier Consej. | 11/05/2018 | |
| Vela Arretxea Iñigo | Consej. | Vela Arretxea Iñigo Consej. | 11/05/2018 | |
| Azarloza Gonzalez Xabier | Presid. | Azarloza Gonzalez Xabier Presid. | 11/05/2018 | |
| Eguia Ispizua Jose | Secr. | Eguia Ispizua Jose Secr. | 11/05/2018 | |
| Jeffery Brunt Richard | Consej. | Jeffery Brunt Richard Consej. | 15/02/2013 | |
| Ferrer Muñoz-seca Javier | Consej. | Ferrer Muñoz-seca Javier Consej. | 17/01/2012 | |
| Ferrer Muñoz-seca Javier | Apod. | Ferrer Muñoz-seca Javier Apod. | 17/01/2012 |

Resumen cronológico de actos publicados en las ediciones digitales de Boletines Oficiales (BORME, BOE, BOPI) inscritos por IBERIAN LOGISTICS NORTE SL o en los que participa indirectamente.
Publicación en el BORME de los siguientes ceses-dimisiones:
| Presidente | |
| Liquidador | |
| Consejeros | |
| Consejero | |
| Secretario |
Se disuelve la sociedad voluntariamente.
El capital social de la empresa se reduce en un 100.00 % (reducción de 155.000 €). De esta forma, tras la reducción de capital, la sociedad pasa de tener 155.000€ de capital social a €. Esta reducción de capital fue inscrita en el Registro Mercantil con fecha 15 de febrero de 2013.
| Capital social anterior: | 155.000 € |
| Reducción de capital: | 155.000 € |
| Capital social resultante: | € |
| % reducción: | 100.00 % |
Los socios o accionistas de la empresa han ampliado en 3.000 € el capital social de la sociedad. Esta ampliación incrita en el Registro Mercantil, incrementa el capital social en un Infinity %, dejando el capital social de la sociedad en 3.000€.
| Capital social anterior: | € |
| Aumento de capital: | 3.000 € |
| Capital social resultante: | 3.000 € |
| % incremento: | Infinity % |
Publicación en el BORME de los siguientes nombramientos:
| Apoderados |
Con fecha 9 de julio de 2010, mediante la correspondiente escritura ha quedado incrito en el Registro Mercantil la ampliación de 135.000 € del capital social de la empresa. Esta ampliación representa un 675.00 % de incremento del capital, quedando un capital social resultante de 155.000€.
| Capital social anterior: | 20.000 € |
| Aumento de capital: | 135.000 € |
| Capital social resultante: | 155.000 € |
| % incremento: | 675.00 % |
| Informe axesor 360º | Informe de Crédito | Perfil Comercial de Empresa | |
| Importe de ventas y número de empleados | ![]() | ![]() | ![]() |
| Información mercantil y comercial | ![]() Completa | ![]() Completa | ![]() Básica |
| Administradores y dirigentes | ![]() | ![]() | ![]() Solo dirigentes |
| Empresas relacionadas (accionistas, participadas,…) | ![]() | ![]() | ![]() |
| Categoría crediticia y probabilidad de incumplimiento de pago | ![]() | ![]() | ![]() |
| Impagos (RAI y Asnef Empresas) e incidencias judiciales | ![]() | ![]() | ![]() |
| Balance y cuenta de pérdidas y ganancias | ![]() Completo | ![]() Extracto | ![]() |
| Ratios y magnitudes económico-financieras | ![]() Completo | ![]() Extracto | ![]() |
| Representación gráfica de empresas relacionadas | ![]() | ![]() | ![]() |
| Comparativa del balance con la media del sector | ![]() | ![]() | ![]() |
| Estado de flujos de efectivo y de cambios en el patrimonio neto | ![]() | ![]() | ![]() |
| Fuentes de financiación y avales | ![]() | ![]() | ![]() |
| Subvenciones, concursos/subastas públicas y marcas | ![]() | ![]() | ![]() |
| Acceder | Acceder | Acceder |
IBERIAN LOGISTICS NORTE SL fué una empresa constituida el 29/02/2008 y extinguida el 11/05/2018 inscrita en el Registro Mercantil de Vizcaya-Bizkaia. y con domicilio en SanturtziSu clasificación nacional de actividades económicas era Depósito y almacenamiento.
capital social de la empresa es de 3.000,00 euros y tiene una facturación anual entre 500.000 y 1.000.000 euros.
IBERIAN LOGISTICS NORTE SL tiene 4 cargos directivos en activo y 3 cargos directivos históricos.