C/ DE CABEZA MEDIANA 12 BAJO (BECERRIL DE LA SIERRA). Ver mapa
El asesoramiento comercial, intermediación en el comercio nacional e internacional de toda clase de bienes o servicios, tenencia de acciones o participaciones, intermediación inmobiliaria. La realización de servicios de consultoría y asesoría en técnicas de organización, planificación y dirección de.
no disponible
03/02/2017
9 años
3.000,00 €
-
Madrid
Administrador único
Información sobre balances y cuentas de resultados de HUMI MC CONSULTING SL depositados en el Registro Mercantil de Madrid en los últimos ejercicios.
| Ejercicio Disponibilidad | 2019 3 horas | 2020 3 horas | 2021 3 horas | 2022 3 horas | Consultar en Axesor | |
| Consultar en Axesor | ||||||
| Entidad | Relación | Entidad/Relación | Desde | Hasta |
|---|---|---|---|---|
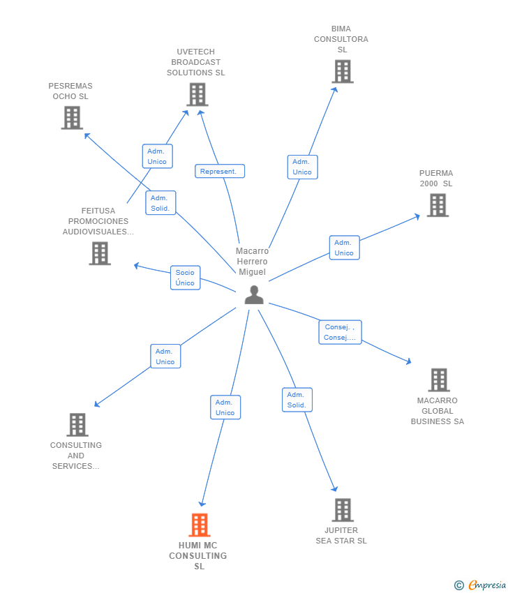
| Macarro Herrero Miguel | Adm. Unico | Macarro Herrero Miguel Adm. Unico | 24/02/2017 |

Resumen cronológico de actos publicados en las ediciones digitales de Boletines Oficiales (BORME, BOE, BOPI) inscritos por HUMI MC CONSULTING SL o en los que participa indirectamente.
Se constituye la empresa con fecha 24 de febrero de 2017 mediante escritura pública. La empresa se crea con un capital social inicial de 3.000,00 Euros e inicia su actividad el 3 de febrero de 2017. El domicilio social en el momento de su constitución se establece en C/ DE CABEZA MEDIANA 12 BAJO (BECERRIL DE LA SIERRA). La empresa indica que su actividad es El asesoramiento comercial, intermediación en el comercio nacional e internacional de toda clase de bienes o servicios, tenencia de acciones o participaciones, intermediación inmobiliaria. La realización de servicios de consultoría y asesoría en técnicas de organización, planificación y dirección de.
| Informe de Crédito | Informe Mercantil, Incidencias y Vinculaciones | Perfil Comercial de Empresa | |
| Capital social actual y evolución | ![]() | ![]() | ![]() |
| Información mercantil y comercial | ![]() | ![]() | ![]() Básica |
| Administradores y dirigentes | ![]() | ![]() Solo administradores | ![]() Solo dirigentes |
| Empresas relacionadas (accionistas, participadas,…) | ![]() | ![]() | ![]() |
| Incidencias judiciales y procedimientos concursales | ![]() | ![]() | ![]() |
| Impagos en el fichero RAI | ![]() | ![]() | ![]() |
| Impagos en el fichero Asnef Empresas | ![]() | ![]() | ![]() |
| Categoría crediticia y probabilidad de incumplimiento de pago | ![]() | ![]() | ![]() |
| Extracto del balance y cuenta de pérdidas y ganancias | ![]() | ![]() | ![]() |
| Ratios y magnitudes económico-financieras | ![]() | ![]() | ![]() |
| Acceder | Acceder | Acceder |
HUMI MC CONSULTING SL inscrita en el Registro Mercantil de Madrid.
capital social de la empresa es de 3.000,00 euros.
HUMI MC CONSULTING SL tiene 1 cargos directivos en activo y 0 cargos directivos históricos.