CNAE 9609 - Otras servicios personales n.c.o.p.
B60607629
22/06/1994
29 años
(Extinguida el 14/11/2023)
70.516,74 €
0.5M €
Barcelona
Administrador único
Información sobre balances y cuentas de resultados de HOSTESSES MARKETING SERVICE SL depositados en el Registro Mercantil de Barcelona en los últimos ejercicios.
| Ejercicio Disponibilidad | Consultar en Axesor | |||||
| Consultar en Axesor | ||||||
| Entidad | Relación | Entidad/Relación | Desde | Hasta |
|---|---|---|---|---|
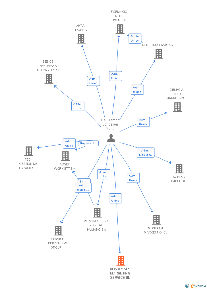
| Del Campo Longaron Mario | Liquidador | Del Campo Longaron Mario Liquidador | 14/11/2023 | 14/11/2023 |
| Del Campo Longaron Mario | Adm. Unico | Del Campo Longaron Mario Adm. Unico | 16/11/2009 | 14/11/2023 |
| Del Campo Garate Jose Antonio | Apod. | Del Campo Garate Jose Antonio Apod. | 16/11/2009 | 16/08/2022 |
| Rodriguez Forcadell Maria Rita | Administrador | Rodriguez Forcadell Maria Rita Administrador | 16/11/2009 |

Resumen cronológico de actos publicados en las ediciones digitales de Boletines Oficiales (BORME, BOE, BOPI) inscritos por HOSTESSES MARKETING SERVICE SL o en los que participa indirectamente.
Publicación en el BORME de los siguientes revocaciones:
| Administrador Único | |
| Liquidador |
Traslado del domicilio social de la empresa situado en MOTORS, 150 08038 BARCELONA. (BARCELONA). siendo el nuevo domicilio situado en CL MOTORS Num.150 (BARCELONA)..
El capital social de la empresa se incrementa en un 486.65 % (ampliación de 58.496,50 €). De esta forma, tras la ampliación la sociedad pasa de tener 12.020,24€ de capital social a 70.516,74€. Esta ampliación de capital fue inscrita en el Registro Mercantil con fecha 17 de abril de 2009.
| Capital social anterior: | 12.020,24 € |
| Aumento de capital: | 58.496,50 € |
| Capital social resultante: | 70.516,74 € |
| % incremento: | 486.65 % |
| Informe axesor 360º | Informe de Crédito | Perfil Comercial de Empresa | |
| Importe de ventas y número de empleados | ![]() | ![]() | ![]() |
| Información mercantil y comercial | ![]() Completa | ![]() Completa | ![]() Básica |
| Administradores y dirigentes | ![]() | ![]() | ![]() Solo dirigentes |
| Empresas relacionadas (accionistas, participadas,…) | ![]() | ![]() | ![]() |
| Categoría crediticia y probabilidad de incumplimiento de pago | ![]() | ![]() | ![]() |
| Impagos (RAI y Asnef Empresas) e incidencias judiciales | ![]() | ![]() | ![]() |
| Balance y cuenta de pérdidas y ganancias | ![]() Completo | ![]() Extracto | ![]() |
| Ratios y magnitudes económico-financieras | ![]() Completo | ![]() Extracto | ![]() |
| Representación gráfica de empresas relacionadas | ![]() | ![]() | ![]() |
| Comparativa del balance con la media del sector | ![]() | ![]() | ![]() |
| Estado de flujos de efectivo y de cambios en el patrimonio neto | ![]() | ![]() | ![]() |
| Fuentes de financiación y avales | ![]() | ![]() | ![]() |
| Subvenciones, concursos/subastas públicas y marcas | ![]() | ![]() | ![]() |
| Acceder | Acceder | Acceder |
HOSTESSES MARKETING SERVICE SL fué una empresa constituida el 22/06/1994 y extinguida el 14/11/2023 inscrita en el Registro Mercantil de Barcelona. y con domicilio en BarcelonaSu clasificación nacional de actividades económicas era Otras servicios personales n.c.o.p..
capital social de la empresa es de 70.516,74 euros y tiene una facturación anual inferior a 500.000 euros.
HOSTESSES MARKETING SERVICE SL tiene 2 cargos directivos en activo y 1 cargos directivos históricos.
La empresa está auditada por Castarlenas Cariello Jose Ramon.