C/ ESTAFETA 2, - POTAL 3,1º,12. LA MORALEJA (ALCOBENDAS). Ver mapa
1- construcción, instalaciones y mantenimiento. 2- comercio al por mayor y al por menor. Intermediarios del comercio de productos diversos. 3- actividades inmobiliarias, la compraventa e intermediación de toda clase de fincas rústicas y urbanas,.
no disponible
05/04/2019
7 años
3.000,00 €
0.5M €
Madrid
-
Administrador único
SIMPLICITY IS THE EFFICIENCY SL
Información sobre balances y cuentas de resultados de HORMIGON 8 GESTION DE PROYECTOS SL depositados en el Registro Mercantil de Madrid en los últimos ejercicios.
| Ejercicio Disponibilidad | 2019 Inmediata | 2020 3 horas | 2021 3 horas | 2022 3 horas | Consultar en Axesor | |
| Consultar en Axesor | ||||||
| Entidad | Relación | Entidad/Relación | Desde | Hasta |
|---|---|---|---|---|
| Mateo Garcia Jose Luis | Apod. | Mateo Garcia Jose Luis Apod. | 13/06/2025 | |
| Gaston De Iriarte Garcia Ormaechea Guillermo | Apod. | Gaston De Iriarte Garcia Ormaechea Guillermo Apod. | 07/05/2025 | |
| Gaston De Iriarte Garcia- Ormaechea Ignacio | Apod. | Gaston De Iriarte Garcia- Ormaechea Ignacio Apod. | 26/09/2024 | |
| Gonzalez Haba Marcos Ignacio Maria | Apod. | Gonzalez Haba Marcos Ignacio Maria Apod. | 26/09/2024 | |
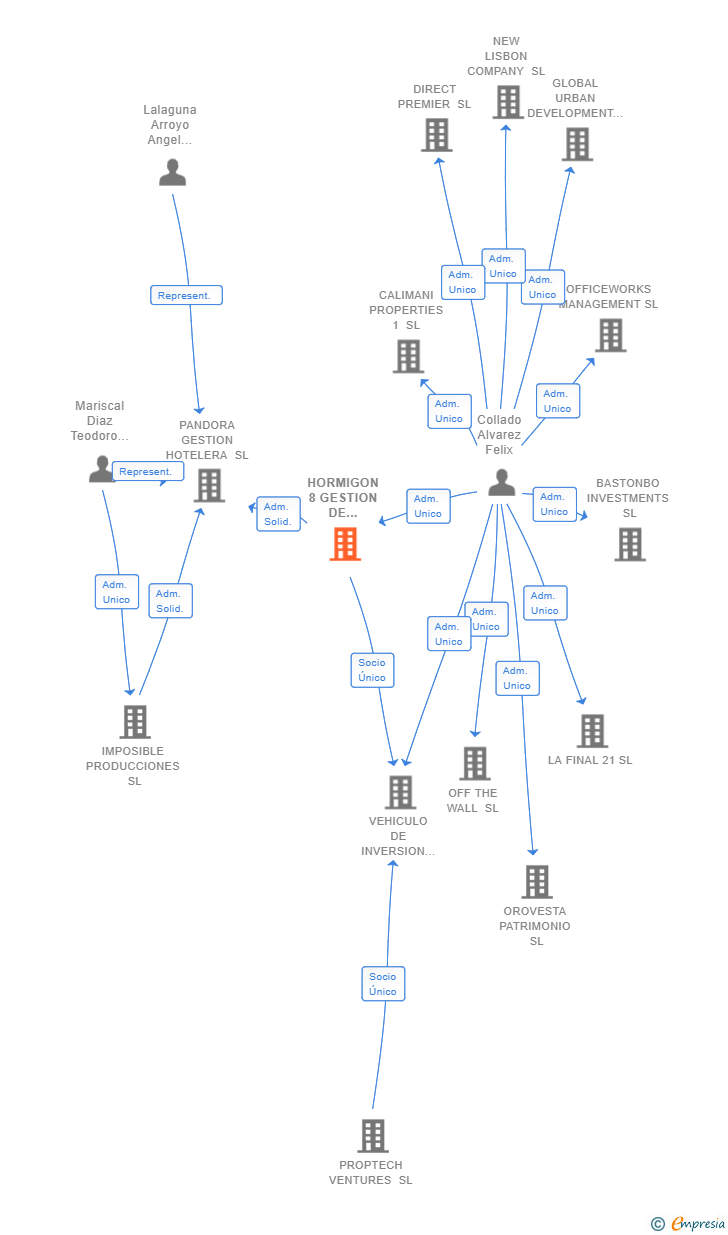
| Collado Alvarez Felix | Adm. Unico | Collado Alvarez Felix Adm. Unico | 27/12/2021 | |
| Lalaguna Arroyo Angel Maria | Adm. Unico | Lalaguna Arroyo Angel Maria Adm. Unico | 11/06/2019 | 27/12/2021 |
| Duran Mesas Vanessa | Adm. Unico | Duran Mesas Vanessa Adm. Unico | 16/04/2019 | 11/06/2019 |

Resumen cronológico de actos publicados en las ediciones digitales de Boletines Oficiales (BORME, BOE, BOPI) inscritos por HORMIGON 8 GESTION DE PROYECTOS SL o en los que participa indirectamente.
Traslado del domicilio social de la empresa situado en C/ CALENDULA 93 - EDIFICIO E, MINIPARC III, URBANI (ALCOBENDAS) siendo el nuevo domicilio situado en C/ ESTAFETA 2, - POTAL 3,1º,12. LA MORALEJA (ALCOBENDAS).
Publicación en el BORME de los siguientes nombramientos:
| Apoderados |
Traslado del domicilio social de la empresa situado en AVDA FRANCISCO GUERRERO 2, C7 (SAN SEBASTIAN DE LOS REYES) siendo el nuevo domicilio situado en C/ CALENDULA 93 - EDIFICIO E, MINIPARC III, URBANI (ALCOBENDAS).
Publicación en el BORME de los siguientes nombramientos:
| Administradores Solidarios |
|
| Representantes |
La sociedad cambia su denominación social SIMPLICITY IS THE EFFICIENCY SL a la denominación HORMIGON 8 GESTION DE PROYECTOS SL
Traslado del domicilio social de la empresa situado en AVDA MENENDEZ PELAYO 36 - BAJO CENTRO (MADRID) siendo el nuevo domicilio situado en AVDA FRANCISCO GUERRERO 2, C7 (SAN SEBASTIAN DE LOS REYES).
Se constituye la empresa con fecha 16 de abril de 2019 mediante escritura pública. La empresa se crea con un capital social inicial de 3.000,00 Euros e inicia su actividad el 5 de abril de 2019. El domicilio social en el momento de su constitución se establece en AVDA MENENDEZ PELAYO 36 - BAJO CENTRO (MADRID). La empresa indica que su actividad es 1- Construcción, instalaciones y mantenimiento. 2- Comercio al por mayor y al por menor. Intermediarios del comercio de productos diversos. 3- Actividades inmobiliarias, la compraventa e intermediación de toda clase de fincas rústicas y urbanas,.
| Informe axesor 360º | Informe de Crédito | Perfil Comercial de Empresa | |
| Importe de ventas y número de empleados | ![]() | ![]() | ![]() |
| Información mercantil y comercial | ![]() Completa | ![]() Completa | ![]() Básica |
| Administradores y dirigentes | ![]() | ![]() | ![]() Solo dirigentes |
| Empresas relacionadas (accionistas, participadas,…) | ![]() | ![]() | ![]() |
| Categoría crediticia y probabilidad de incumplimiento de pago | ![]() | ![]() | ![]() |
| Impagos (RAI y Asnef Empresas) e incidencias judiciales | ![]() | ![]() | ![]() |
| Balance y cuenta de pérdidas y ganancias | ![]() Completo | ![]() Extracto | ![]() |
| Ratios y magnitudes económico-financieras | ![]() Completo | ![]() Extracto | ![]() |
| Representación gráfica de empresas relacionadas | ![]() | ![]() | ![]() |
| Comparativa del balance con la media del sector | ![]() | ![]() | ![]() |
| Estado de flujos de efectivo y de cambios en el patrimonio neto | ![]() | ![]() | ![]() |
| Fuentes de financiación y avales | ![]() | ![]() | ![]() |
| Subvenciones, concursos/subastas públicas y marcas | ![]() | ![]() | ![]() |
| Acceder | Acceder | Acceder |
HORMIGON 8 GESTION DE PROYECTOS SL anteriormente denominada SIMPLICITY IS THE EFFICIENCY SL inscrita en el Registro Mercantil de Madrid.
capital social de la empresa es de 3.000,00 euros y tiene una facturación anual inferior a 500.000 euros.