957761042 957761042
JOSE MARIA PEMAN, 8 BJ LOC. 14004 CORDOBA. (CORDOBA). Ver mapa
LA FABRICACION Y VENTA DE HORMIGON PREPARADO O EN MASA, EXTRACCION Y COMPRAVENTA DE ARIDOS Y MATERIALES DE CONSTRUCCION. LA FABRICACION Y VENTA DE DERIVADOS DEL CEMENTO. LA FABRICACION Y VENTA DE AGLOMERADOS Y MEZCLAS BI
CNAE 2363 - Fabricación de hormigón fresco
B14822266
17/12/2007
18 años
706.000,00 €
2.5M €
Córdoba
92
Consejo de administración
Información sobre balances y cuentas de resultados de HORMIALIA 2007 SL depositados en el Registro Mercantil de Córdoba en los últimos ejercicios.
| Ejercicio Disponibilidad | 2019 Inmediata | 2020 Inmediata | 2021 Inmediata | 2022 Inmediata | 2023 Inmediata | Consultar en Axesor |
| Consultar en Axesor | ||||||

Resumen cronológico de actos publicados en las ediciones digitales de Boletines Oficiales (BORME, BOE, BOPI) inscritos por HORMIALIA 2007 SL o en los que participa indirectamente.
Publicación en el BORME de los siguientes ceses-dimisiones:
| Presidente | |
| Consejero | |
| Secretario | |
| Consejeros Delegados Mancomunados/Solidarios |
Publicación en el BORME de los siguientes nombramientos:
| Presidente | |
| Consejero | |
| Secretario | |
| Consejero Delegado Solidario | |
| Consejero Delegado Mancomunado/Solidario |
Publicación en el BORME de los siguientes ceses-dimisiones:
| Consejeros Delegados Mancomunados |
Publicación en el BORME de los siguientes nombramientos:
| Consejeros Delegados Mancomunados/Solidarios |
Publicación en el BORME de los siguientes ceses-dimisiones:
| Consejeros Delegados Solidarios |
Publicación en el BORME de los siguientes nombramientos:
| Consejeros Delegados Mancomunados |
Con fecha 16 de octubre de 2012, mediante la correspondiente escritura ha quedado incrito en el Registro Mercantil la ampliación de 500.000 € del capital social de la empresa. Esta ampliación representa un 242.72 % de incremento del capital, quedando un capital social resultante de 706.000€.
| Capital social anterior: | 206.000 € |
| Aumento de capital: | 500.000 € |
| Capital social resultante: | 706.000 € |
| % incremento: | 242.72 % |
Publicación en el BORME de los siguientes ceses-dimisiones:
| Consejeros Delegados Mancomunados/Solidarios |
Publicación en el BORME de los siguientes nombramientos:
| Consejeros Delegados Solidarios |
El capital social de la empresa se incrementa en un 3333.33 % (ampliación de 200.000 €). De esta forma, tras la ampliación la sociedad pasa de tener 6.000€ de capital social a 206.000€. Esta ampliación de capital fue inscrita en el Registro Mercantil con fecha 6 de septiembre de 2011.
| Capital social anterior: | 6.000 € |
| Aumento de capital: | 200.000 € |
| Capital social resultante: | 206.000 € |
| % incremento: | 3333.33 % |
Publicación en el BORME de los siguientes revocaciones:
| Apoderados Mancomunados/Solidarios |
Publicación en el BORME de los siguientes ceses-dimisiones:
| Presidente | |
| Vicepresidente | |
| Consejero | |
| Consejero Delegado Mancomunado/Solidario | |
| Secretario |
Publicación en el BORME de los siguientes nombramientos:
| Presidente | |
| Consejero | |
| Consejero Delegado Mancomunado/Solidario | |
| Secretario |
Con fecha 29 de abril de 2010, mediante la correspondiente escritura ha quedado incrito en el Registro Mercantil la reducción de 6.000 € del capital social de la empresa. Esta reducción representa un 50.00 % de reducción del capital, quedando un capital social resultante de 6.000€.
| Capital social anterior: | 12.000 € |
| Reducción de capital: | 6.000 € |
| Capital social resultante: | 6.000 € |
| % reducción: | 50.00 % |
| Informe axesor 360º | Informe de Crédito | Perfil Comercial de Empresa | |
| Importe de ventas y número de empleados | ![]() | ![]() | ![]() |
| Información mercantil y comercial | ![]() Completa | ![]() Completa | ![]() Básica |
| Administradores y dirigentes | ![]() | ![]() | ![]() Solo dirigentes |
| Empresas relacionadas (accionistas, participadas,…) | ![]() | ![]() | ![]() |
| Categoría crediticia y probabilidad de incumplimiento de pago | ![]() | ![]() | ![]() |
| Impagos (RAI y Asnef Empresas) e incidencias judiciales | ![]() | ![]() | ![]() |
| Balance y cuenta de pérdidas y ganancias | ![]() Completo | ![]() Extracto | ![]() |
| Ratios y magnitudes económico-financieras | ![]() Completo | ![]() Extracto | ![]() |
| Representación gráfica de empresas relacionadas | ![]() | ![]() | ![]() |
| Comparativa del balance con la media del sector | ![]() | ![]() | ![]() |
| Estado de flujos de efectivo y de cambios en el patrimonio neto | ![]() | ![]() | ![]() |
| Fuentes de financiación y avales | ![]() | ![]() | ![]() |
| Subvenciones, concursos/subastas públicas y marcas | ![]() | ![]() | ![]() |
| Acceder | Acceder | Acceder |
HORMIALIA 2007 SL inscrita en el Registro Mercantil de Córdoba. y con domicilio en CórdobaSu clasificación nacional de actividades económicas es Fabricación de hormigón fresco.
capital social de la empresa es de 706.000,00 euros y tiene una facturación anual superior a 2.500.000 euros.
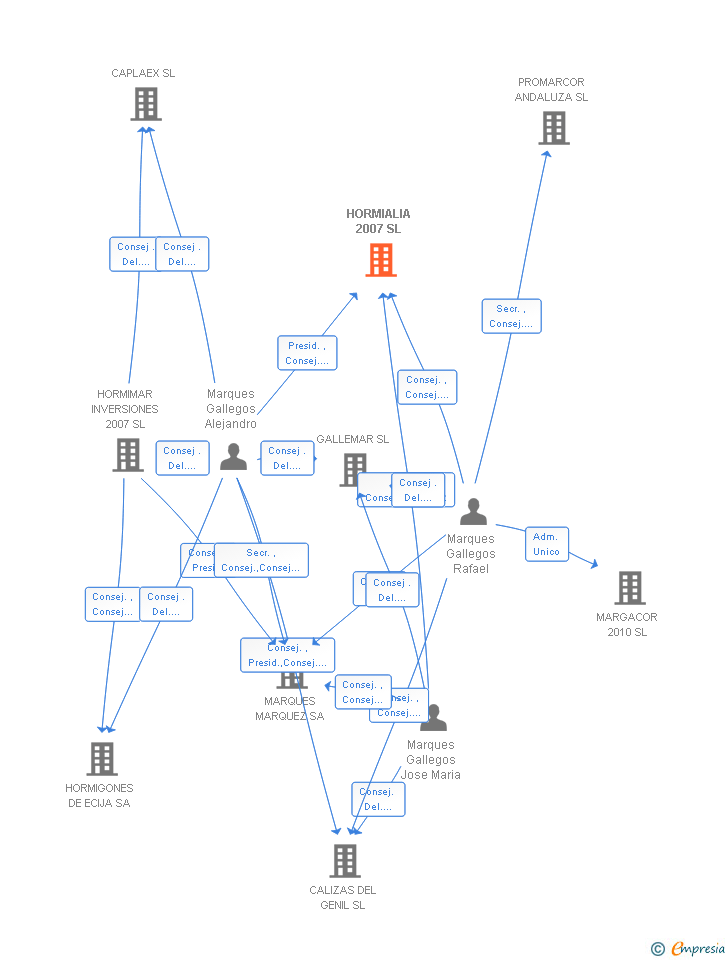
HORMIALIA 2007 SL tiene 9 cargos directivos en activo y 16 cargos directivos históricos.
La empresa está auditada por AGPH AUDITORES SL.