952058675
CNAE 5510 - Hoteles y alojamientos similares
B29590643
27/11/1992
33 años
-
0.5M €
Málaga
Administradores solidarios
Información sobre balances y cuentas de resultados de HOLLY-SALUD SL depositados en el Registro Mercantil de Málaga en los últimos ejercicios.
| Ejercicio Disponibilidad | Consultar en Axesor | |||||
| Consultar en Axesor | ||||||
| Entidad | Relación | Entidad/Relación | Desde | Hasta |
|---|---|---|---|---|
| Rafael Medina Abogados Sl | Adm. Concurs. | Rafael Medina Abogados Sl Adm. Concurs. | 03/06/2015 | |
| Bevia Alemany Luis | Apod. | Bevia Alemany Luis Apod. | 22/05/2012 | 04/04/2013 |
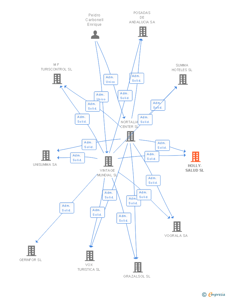
| VINTAGE MUNDIAL SL | Adm. Solid. | VINTAGE MUNDIAL SL Adm. Solid. | 05/10/2011 | |
| NORTALIA CENTER SL | Adm. Solid. | NORTALIA CENTER SL Adm. Solid. | 05/10/2011 | |
| Cuns Tome Francisco | Adm. Unico | Cuns Tome Francisco Adm. Unico | 05/10/2011 | |
| Cuns Tome Francisco | Adm. Unico | Cuns Tome Francisco Adm. Unico | 05/10/2011 |

Resumen cronológico de actos publicados en las ediciones digitales de Boletines Oficiales (BORME, BOE, BOPI) inscritos por HOLLY-SALUD SL o en los que participa indirectamente.
| Procedimiento concursal | 191/2014 |
| FIRME | Si, |
| Fecha de resolución | 9/07/2014 |
| Descripcion | Auto de declaración de concurso. Necesario |
| Juzgado | num. 1 DE LO MERCANTIL DE MALAGA |
| Resoluciones | CONCURSO NECESARIO |
| Procedimiento concursal | 191/2014 |
| Fecha de resolución | 22/07/2014 |
| Descripcion | Nombramiento de administradores |
| Juzgado | num. 1 DE LO MERCANTIL DE MALAGA |
| Adm. Concurs. | Rafael Medina Abogados Sl |
Edicto.
El Juzgado de lo Mercantil 1 de Málaga, anuncia:
1.º Que en el procedimiento número 191/2014, con NIG XXXXXXX2014000036, por Auto de 9/7/2014 se declaró (BOE 12/8/2014), en concurso necesario de forma conjunta a los deudores:
... Ver más| Empresa |
Publicación en el BORME de los siguientes nombramientos:
| Informe axesor 360º | Informe de Crédito | Perfil Comercial de Empresa | |
| Importe de ventas y número de empleados | ![]() | ![]() | ![]() |
| Información mercantil y comercial | ![]() Completa | ![]() Completa | ![]() Básica |
| Administradores y dirigentes | ![]() | ![]() | ![]() Solo dirigentes |
| Empresas relacionadas (accionistas, participadas,…) | ![]() | ![]() | ![]() |
| Categoría crediticia y probabilidad de incumplimiento de pago | ![]() | ![]() | ![]() |
| Impagos (RAI y Asnef Empresas) e incidencias judiciales | ![]() | ![]() | ![]() |
| Balance y cuenta de pérdidas y ganancias | ![]() Completo | ![]() Extracto | ![]() |
| Ratios y magnitudes económico-financieras | ![]() Completo | ![]() Extracto | ![]() |
| Representación gráfica de empresas relacionadas | ![]() | ![]() | ![]() |
| Comparativa del balance con la media del sector | ![]() | ![]() | ![]() |
| Estado de flujos de efectivo y de cambios en el patrimonio neto | ![]() | ![]() | ![]() |
| Fuentes de financiación y avales | ![]() | ![]() | ![]() |
| Subvenciones, concursos/subastas públicas y marcas | ![]() | ![]() | ![]() |
| Acceder | Acceder | Acceder |
HOLLY-SALUD SL inscrita en el Registro Mercantil de Málaga. Su clasificación nacional de actividades económicas es Hoteles y alojamientos similares.
La empresa tiene una facturación anual inferior a 500.000 euros.
HOLLY-SALUD SL tiene 1 cargos directivos en activo y 3 cargos directivos históricos.