CL ANGEL GUIMERA NUM.201 P.2 (TERRASSA). Ver mapa
La prestacion de todo tipo de servicios de asesoramiento, consultoria y estudios empresariales, en su mas amplio sentido, lo que incluye entre otros, los de naturaleza fiscal, juridica, contable, comercial, tecnico, etc.
no disponible
10/07/2019
7 años
2.462.946,00 €
-
Barcelona
-
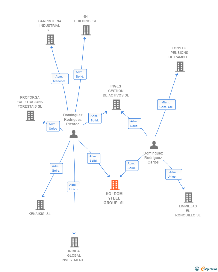
Administradores solidarios
Información sobre balances y cuentas de resultados de HOLDOM STEEL GROUP SL depositados en el Registro Mercantil de Barcelona en los últimos ejercicios.
| Ejercicio Disponibilidad | 2019 3 horas | 2020 3 horas | 2021 3 horas | 2022 3 horas | Consultar en Axesor | |
| Consultar en Axesor | ||||||
| Entidad | Relación | Entidad/Relación | Desde | Hasta |
|---|---|---|---|---|
| Dominguez Rodriguez Carlos | Adm. Solid. | Dominguez Rodriguez Carlos Adm. Solid. | 08/08/2019 | |
| Dominguez Rodriguez Ricardo | Adm. Solid. | Dominguez Rodriguez Ricardo Adm. Solid. | 08/08/2019 |

Resumen cronológico de actos publicados en las ediciones digitales de Boletines Oficiales (BORME, BOE, BOPI) inscritos por HOLDOM STEEL GROUP SL o en los que participa indirectamente.
Los socios o accionistas de la empresa han ampliado en 2.459.946 € el capital social de la sociedad. Esta ampliación incrita en el Registro Mercantil, incrementa el capital social en un 81998.20 %, dejando el capital social de la sociedad en 2.462.946€.
| Capital social anterior: | 3.000 € |
| Aumento de capital: | 2.459.946 € |
| Capital social resultante: | 2.462.946 € |
| % incremento: | 81998.20 % |
Se constituye la empresa con fecha 8 de agosto de 2019 mediante escritura pública. La empresa se crea con un capital social inicial de 3.000,00 Euros e inicia su actividad el 10 de julio de 2019. El domicilio social en el momento de su constitución se establece en CL ANGEL GUIMERA NUM.201 P.2 (TERRASSA). La empresa indica que su actividad es LA PRESTACION DE TODO TIPO DE SERVICIOS DE ASESORAMIENTO, CONSULTORIA Y ESTUDIOS EMPRESARIALES, EN SU MAS AMPLIO SENTIDO, LO QUE INCLUYE ENTRE OTROS, LOS DE NATURALEZA FISCAL, JURIDICA, CONTABLE, COMERCIAL, TECNICO, ETC.
Publicación en el BORME de los siguientes nombramientos:
| Administradores Solidarios |
| Informe de Crédito | Informe Mercantil, Incidencias y Vinculaciones | Perfil Comercial de Empresa | |
| Capital social actual y evolución | ![]() | ![]() | ![]() |
| Información mercantil y comercial | ![]() | ![]() | ![]() Básica |
| Administradores y dirigentes | ![]() | ![]() Solo administradores | ![]() Solo dirigentes |
| Empresas relacionadas (accionistas, participadas,…) | ![]() | ![]() | ![]() |
| Incidencias judiciales y procedimientos concursales | ![]() | ![]() | ![]() |
| Impagos en el fichero RAI | ![]() | ![]() | ![]() |
| Impagos en el fichero Asnef Empresas | ![]() | ![]() | ![]() |
| Categoría crediticia y probabilidad de incumplimiento de pago | ![]() | ![]() | ![]() |
| Extracto del balance y cuenta de pérdidas y ganancias | ![]() | ![]() | ![]() |
| Ratios y magnitudes económico-financieras | ![]() | ![]() | ![]() |
| Acceder | Acceder | Acceder |
HOLDOM STEEL GROUP SL inscrita en el Registro Mercantil de Barcelona.
capital social de la empresa es de 2.462.946,00 euros.