C/ CONDE 13 (SOBRADIEL). Ver mapa
Principal cnae 461 intermediarios del comercio de materias primas agrarias, animales vivos, materias primas textiles y productos semielaborados. Cnae 4613: intermediarios del comercio de maquinaria, equipo industrial, embarcaciones y aeronaves.
no disponible
14/03/2024
2 años
3.000,00 €
-
Zaragoza
-
Administrador único
| Entidad | Relación | Entidad/Relación | Desde | Hasta |
|---|---|---|---|---|
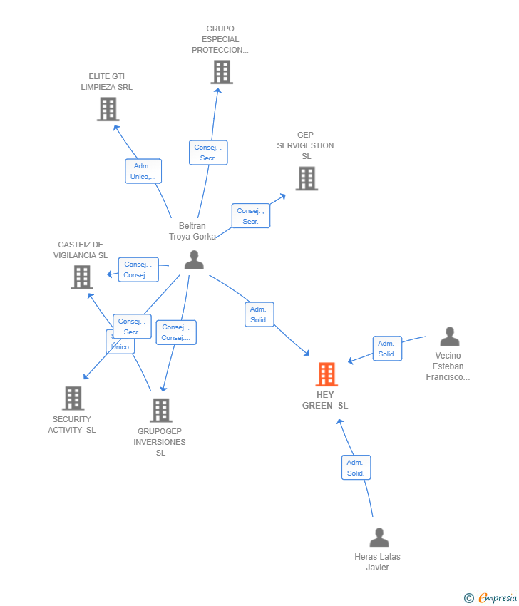
| Beltran Troya Gorka | Adm. Unico | Beltran Troya Gorka Adm. Unico | 10/02/2025 | |
| Beltran Troya Gorka | Adm. Solid. | Beltran Troya Gorka Adm. Solid. | 11/04/2024 | 10/02/2025 |
| Heras Latas Javier | Adm. Solid. | Heras Latas Javier Adm. Solid. | 11/04/2024 | 10/02/2025 |
| Vecino Esteban Francisco Javier | Adm. Solid. | Vecino Esteban Francisco Javier Adm. Solid. | 11/04/2024 | 10/02/2025 |

Resumen cronológico de actos publicados en las ediciones digitales de Boletines Oficiales (BORME, BOE, BOPI) inscritos por HEY GREEN SL o en los que participa indirectamente.
Publicación en el BORME de los siguientes ceses-dimisiones:
| Administradores Solidarios |
Se constituye la empresa con fecha 11 de abril de 2024 mediante escritura pública. La empresa se crea con un capital social inicial de 3.000,00 Euros e inicia su actividad el 14 de marzo de 2024. El domicilio social en el momento de su constitución se establece en C/ CONDE 13 (SOBRADIEL). La empresa indica que su actividad es PRINCIPAL CNAE 461 Intermediarios del comercio de materias primas agrarias, animales vivos, materias primas textiles y productos semielaborados. CNAE 4613: Intermediarios del comercio de maquinaria, equipo industrial, embarcaciones y aeronaves.
Publicación en el BORME de los siguientes nombramientos:
| Administradores Solidarios |
| Informe de Crédito | Predicción y Calificación | Perfil Comercial de Empresa | |
| Categoría crediticia y probabilidad de incumplimiento de pago | ![]() | ![]() | ![]() |
| Crédito recomendado | ![]() | ![]() | ![]() |
| Importe de ventas y número de empleados | ![]() | ![]() | ![]() |
| Información mercantil y comercial | ![]() | ![]() | ![]() Básica |
| Administradores y dirigentes | ![]() | ![]() | ![]() Solo dirigentes |
| Incidencias judiciales y procedimientos concursales | ![]() | ![]() | ![]() |
| Impagos en el fichero RAI | ![]() | ![]() | ![]() |
| Impagos en el fichero Asnef Empresas | ![]() | ![]() | ![]() |
| Extracto del balance y cuenta de pérdidas y ganancias | ![]() | ![]() | ![]() |
| Ratios y magnitudes económico-financieras | ![]() | ![]() | ![]() |
| Acceder | Acceder | Acceder |
HEY GREEN SL inscrita en el Registro Mercantil de Zaragoza.
capital social de la empresa es de 3.000,00 euros.