PASEO DE LA CASTELLANA 131 (MADRID). Ver mapa
El alquiler, montaje, instalación y manejo de equipos de sonido e iluminación para todo tipo de espectáculos y eventos, incluyendo el transporte de los mismos. La venta, con o sin instalación, de equipos de sonido e iluminación. El comercio al por menor de instrumentos musicales en general, así como.
no disponible
24/10/2022
3 años
3.000,00 €
-
Madrid
-
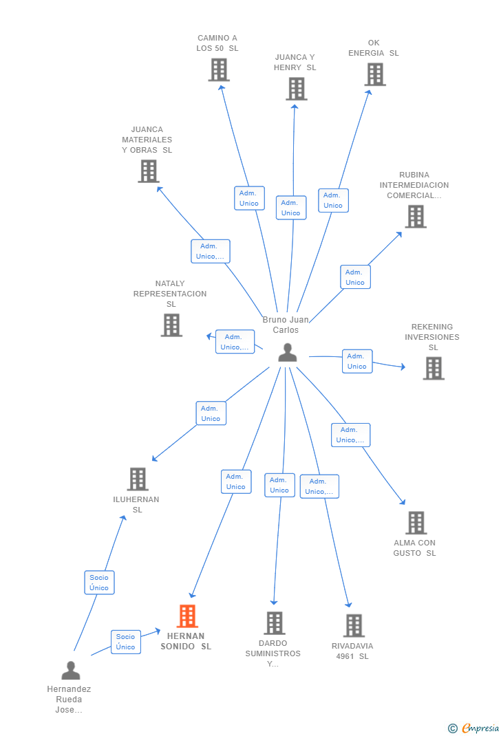
Administrador único
| Entidad | Relación | Entidad/Relación | Desde | Hasta |
|---|---|---|---|---|
| Bruno Juan Carlos | Adm. Unico | Bruno Juan Carlos Adm. Unico | 16/02/2023 | |
| Hernandez Rueda Jose Ignacio | Adm. Unico | Hernandez Rueda Jose Ignacio Adm. Unico | 08/11/2022 | 16/02/2023 |
| Hernandez Rueda Jose Ignacio | Socio Único | Hernandez Rueda Jose Ignacio Socio Único | 08/11/2022 |

Resumen cronológico de actos publicados en las ediciones digitales de Boletines Oficiales (BORME, BOE, BOPI) inscritos por HERNAN SONIDO SL o en los que participa indirectamente.
Se constituye la empresa con fecha 8 de noviembre de 2022 mediante escritura pública. La empresa se crea con un capital social inicial de 3.000,00 Euros e inicia su actividad el 24 de octubre de 2022. El domicilio social en el momento de su constitución se establece en PASEO DE LA CASTELLANA 131 (MADRID). La empresa indica que su actividad es El alquiler, montaje, instalación y manejo de equipos de sonido e iluminación para todo tipo de espectáculos y eventos, incluyendo el transporte de los mismos. La venta, con o sin instalación, de equipos de sonido e iluminación. El comercio al por menor de instrumentos musicales en general, así como.
| Informe de Crédito | Informe Mercantil, Incidencias y Vinculaciones | Perfil Comercial de Empresa | |
| Capital social actual y evolución | ![]() | ![]() | ![]() |
| Información mercantil y comercial | ![]() | ![]() | ![]() Básica |
| Administradores y dirigentes | ![]() | ![]() Solo administradores | ![]() Solo dirigentes |
| Empresas relacionadas (accionistas, participadas,…) | ![]() | ![]() | ![]() |
| Incidencias judiciales y procedimientos concursales | ![]() | ![]() | ![]() |
| Impagos en el fichero RAI | ![]() | ![]() | ![]() |
| Impagos en el fichero Asnef Empresas | ![]() | ![]() | ![]() |
| Categoría crediticia y probabilidad de incumplimiento de pago | ![]() | ![]() | ![]() |
| Extracto del balance y cuenta de pérdidas y ganancias | ![]() | ![]() | ![]() |
| Ratios y magnitudes económico-financieras | ![]() | ![]() | ![]() |
| Acceder | Acceder | Acceder |
HERNAN SONIDO SL inscrita en el Registro Mercantil de Madrid.
capital social de la empresa es de 3.000,00 euros.