G.V. ALFONSO X EL SABIO 11 2 C (MURCIA). Ver mapa
1.- actividad principal: planificación, obtención, proyección, construcción, rehabilitación, ampliación, mantenimiento y explotación de instalaciones de producción de energía eléctrica de cualesquiera de las diferentes fuentes energéticas existentes, hidroeléctrica, nuclear, térmica, eólica, solar,.
no disponible
07/02/2018
8 años
3.000,00 €
0.5M €
Murcia
Administrador único
Información sobre balances y cuentas de resultados de HERNA GLOBAL SL depositados en el Registro Mercantil de Murcia en los últimos ejercicios.
| Ejercicio Disponibilidad | 2019 3 horas | 2020 3 horas | 2021 3 horas | 2022 3 horas | 2023 3 horas | Consultar en Axesor |
| Consultar en Axesor | ||||||
| Entidad | Relación | Entidad/Relación | Desde | Hasta |
|---|---|---|---|---|
| Francisco Hernandez Illan | Apod. Solid. | Francisco Hernandez Illan Apod. Solid. | 29/10/2019 | |
| Juan Antonio Hernandez Vicente | Apod. Solid. | Juan Antonio Hernandez Vicente Apod. Solid. | 07/03/2018 | |
| Carmen Maria Hernandez Illan | Apod. Solid. | Carmen Maria Hernandez Illan Apod. Solid. | 07/03/2018 | |
| Ana Isabel Hernandez Illan | Apod. Solid. | Ana Isabel Hernandez Illan Apod. Solid. | 07/03/2018 | |
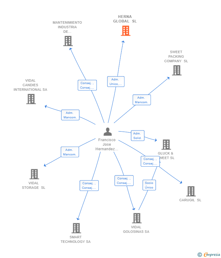
| Francisco Jose Hernandez Arnaldos | Socio Único | Francisco Jose Hernandez Arnaldos Socio Único | 16/02/2018 | |
| Francisco Jose Hernandez Arnaldos | Adm. Unico | Francisco Jose Hernandez Arnaldos Adm. Unico | 16/02/2018 |

Resumen cronológico de actos publicados en las ediciones digitales de Boletines Oficiales (BORME, BOE, BOPI) inscritos por HERNA GLOBAL SL o en los que participa indirectamente.
Publicación en el BORME de los siguientes revocaciones:
| Apoderados Solidarios |
Publicación en el BORME de los siguientes nombramientos:
| Apoderados Solidarios |
Publicación en el BORME de los siguientes nombramientos:
| Apoderados Solidarios |
Se constituye la empresa con fecha 16 de febrero de 2018 mediante escritura pública. La empresa se crea con un capital social inicial de 3.000,00 Euros e inicia su actividad el 7 de febrero de 2018. El domicilio social en el momento de su constitución se establece en G.V. ALFONSO X EL SABIO 11 2 C (MURCIA). La empresa indica que su actividad es 1.- Actividad principal: Planificación, obtención, proyección, construcción, rehabilitación, ampliación, mantenimiento y explotación de instalaciones de producción de energía eléctrica de cualesquiera de las diferentes fuentes energéticas existentes, hidroeléctrica, nuclear, térmica, eólica, solar,.
| Informe de Crédito | Informe Mercantil, Incidencias y Vinculaciones | Perfil Comercial de Empresa | |
| Capital social actual y evolución | ![]() | ![]() | ![]() |
| Información mercantil y comercial | ![]() | ![]() | ![]() Básica |
| Administradores y dirigentes | ![]() | ![]() Solo administradores | ![]() Solo dirigentes |
| Empresas relacionadas (accionistas, participadas,…) | ![]() | ![]() | ![]() |
| Incidencias judiciales y procedimientos concursales | ![]() | ![]() | ![]() |
| Impagos en el fichero RAI | ![]() | ![]() | ![]() |
| Impagos en el fichero Asnef Empresas | ![]() | ![]() | ![]() |
| Categoría crediticia y probabilidad de incumplimiento de pago | ![]() | ![]() | ![]() |
| Extracto del balance y cuenta de pérdidas y ganancias | ![]() | ![]() | ![]() |
| Ratios y magnitudes económico-financieras | ![]() | ![]() | ![]() |
| Acceder | Acceder | Acceder |
HERNA GLOBAL SL inscrita en el Registro Mercantil de Murcia.
capital social de la empresa es de 3.000,00 euros y tiene una facturación anual inferior a 500.000 euros.
HERNA GLOBAL SL tiene 1 cargos directivos en activo y 0 cargos directivos históricos.