SIRIO, 38 ESC IZQD 2 C. 28007 MADRID. (MADRID). Ver mapa
Consultoria estrategica destinada al desarrollo economico y social de regiones o sectores deprimidos;.
CNAE 7022 - Otras actividades de consultoría de gestión empresarial
B85923878
11/05/2010
16 años
3.010,00 €
0.5M €
Madrid
-
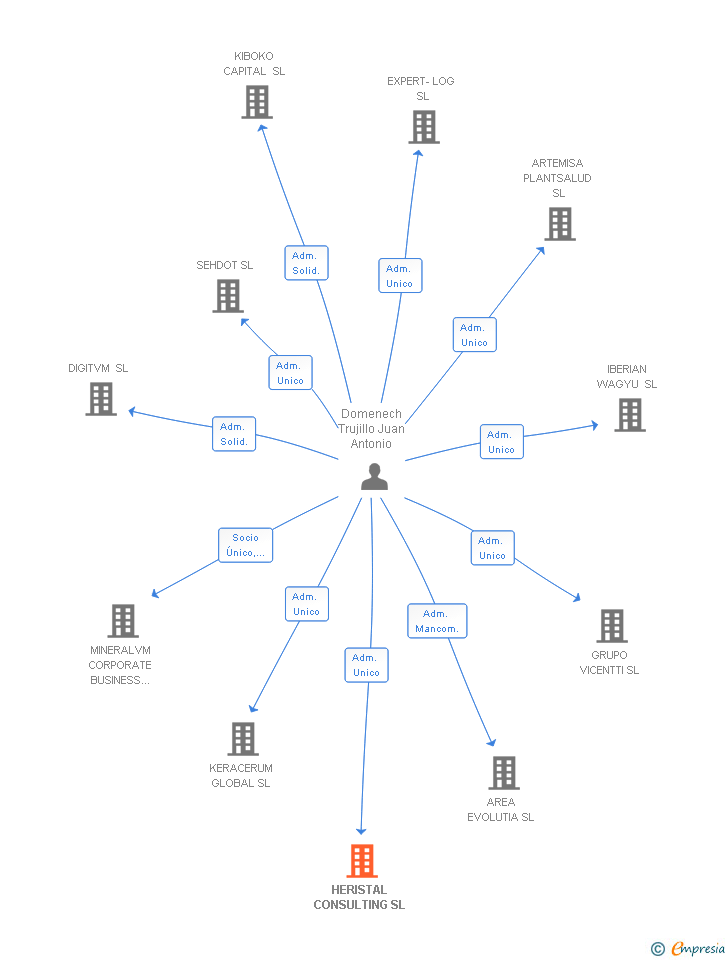
Administrador único
| Entidad | Relación | Entidad/Relación | Desde | Hasta |
|---|---|---|---|---|
| Domenech Trujillo Juan Antonio | Adm. Unico | Domenech Trujillo Juan Antonio Adm. Unico | 02/06/2010 |

Resumen cronológico de actos publicados en las ediciones digitales de Boletines Oficiales (BORME, BOE, BOPI) inscritos por HERISTAL CONSULTING SL o en los que participa indirectamente.
Se constituye la empresa con fecha 2 de junio de 2010 mediante escritura pública. La empresa se crea con un capital social inicial de 3.010,00 Euros e inicia su actividad el 11 de mayo de 2010. El domicilio social en el momento de su constitución se establece en C/ SIRIO 38 - ESCALERA IZQUIERDA,2º C (MADRID). La empresa indica que su actividad es CONSULTORIA ESTRATEGICA DESTINADA AL DESARROLLO ECONOMICO Y SOCIAL DE REGIONES O SECTORES DEPRIMIDOS;.
| Informe de Crédito | Informe Mercantil, Incidencias y Vinculaciones | Perfil Comercial de Empresa | |
| Capital social actual y evolución | ![]() | ![]() | ![]() |
| Información mercantil y comercial | ![]() | ![]() | ![]() Básica |
| Administradores y dirigentes | ![]() | ![]() Solo administradores | ![]() Solo dirigentes |
| Empresas relacionadas (accionistas, participadas,…) | ![]() | ![]() | ![]() |
| Incidencias judiciales y procedimientos concursales | ![]() | ![]() | ![]() |
| Impagos en el fichero RAI | ![]() | ![]() | ![]() |
| Impagos en el fichero Asnef Empresas | ![]() | ![]() | ![]() |
| Categoría crediticia y probabilidad de incumplimiento de pago | ![]() | ![]() | ![]() |
| Extracto del balance y cuenta de pérdidas y ganancias | ![]() | ![]() | ![]() |
| Ratios y magnitudes económico-financieras | ![]() | ![]() | ![]() |
| Acceder | Acceder | Acceder |
HERISTAL CONSULTING SL inscrita en el Registro Mercantil de Madrid. y con domicilio en MadridSu clasificación nacional de actividades económicas es Otras actividades de consultoría de gestión empresarial.
capital social de la empresa es de 3.010,00 euros y tiene una facturación anual inferior a 500.000 euros.
HERISTAL CONSULTING SL tiene 1 cargos directivos en activo y 0 cargos directivos históricos.