C/ NUÑEZ DE BALBOA 82 - ENTREPLANTA C (MADRID). Ver mapa
La sociedad tiene por objeto: a) la adquisición, tenencia, disfrute, enajenación y explotación, en cualquier forma, de fincas rústicas y urbanas, y valores inmobiliarios de todas clases, y la participación en sociedades. B) la transformación, urbanización, construcción, venta y explotación de ...
no disponible
13/10/2016
9 años
711.780,00 €
-
Madrid
Administrador único
Información sobre balances y cuentas de resultados de HEMISPHERE 16 SL depositados en el Registro Mercantil de Madrid en los últimos ejercicios.
| Ejercicio Disponibilidad | 2019 3 horas | 2020 3 horas | 2021 3 horas | 2022 3 horas | 2023 3 horas | Consultar en Axesor |
| Consultar en Axesor | ||||||
| Entidad | Relación | Entidad/Relación | Desde | Hasta |
|---|---|---|---|---|
| De La Calle Fernandez Gema | Apod. | De La Calle Fernandez Gema Apod. | 10/09/2019 | |
| Gallardo Sotero Karol | Apod. | Gallardo Sotero Karol Apod. | 10/09/2019 | |
| Fernandez Alcaide Susana Pilar | Apod. | Fernandez Alcaide Susana Pilar Apod. | 10/09/2019 | |
| Souissi Del Pino Maria | Apod. | Souissi Del Pino Maria Apod. | 10/09/2019 | |
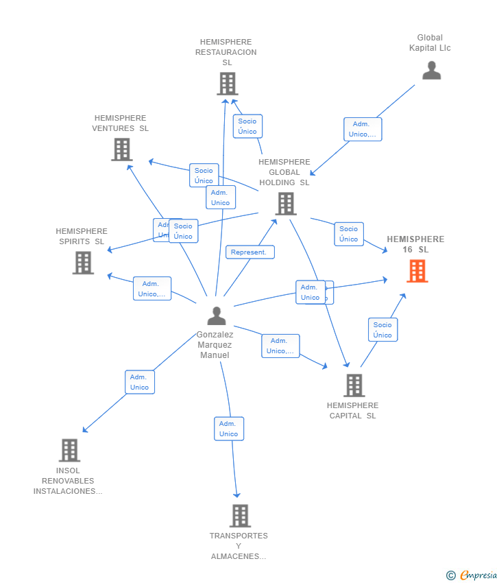
| HEMISPHERE GLOBAL HOLDING SL | Socio Único | HEMISPHERE GLOBAL HOLDING SL Socio Único | 02/02/2017 | |
| HEMISPHERE CAPITAL SL | Socio Único | HEMISPHERE CAPITAL SL Socio Único | 27/10/2016 | |
| Gonzalez Marquez Manuel | Adm. Unico | Gonzalez Marquez Manuel Adm. Unico | 27/10/2016 |

Resumen cronológico de actos publicados en las ediciones digitales de Boletines Oficiales (BORME, BOE, BOPI) inscritos por HEMISPHERE 16 SL o en los que participa indirectamente.
Traslado del domicilio social de la empresa situado en C/ CLAUDIO COELLO - NUMERO 76º, 1ª PLANTA, A-B (MADRID) siendo el nuevo domicilio situado en C/ NUÑEZ DE BALBOA 82 - ENTREPLANTA C (MADRID).
La sociedad cambia su actividad pasando a ser la nueva actividad o actividades de la empresa:
La sociedad tiene por objeto: a) la adquisición, tenencia, disfrute, enajenación y explotación, en cualquier forma, de fincas rústicas y urbanas, y valores inmobiliarios de todas clases, y la participación en sociedades. B) la transformación, urbanización, construcción, venta y explotación de ..
El anterior objeto social de la sociedad era el siguiente:
La sociedad tiene por objeto: a) la adquisición, tenencia, disfrute, enajenación y explotación, en cualquier forma, de fincas rústicas y urbanas, y valores inmobiliarios de todas clases, y la participación en sociedades. B) la transformación, urbanización, construcción, venta y explotación de ..
Traslado del domicilio social de la empresa situado en C/ FRANCISCO SILVELA 27 (MADRID) siendo el nuevo domicilio situado en C/ CLAUDIO COELLO - NUMERO 76º, 1ª PLANTA, A-B (MADRID).
Traslado del domicilio social de la empresa situado en C/ SERRANO 76 - ESCALERA UNO, PLANTA CUARTA, PUER (MADRID) siendo el nuevo domicilio situado en C/ FRANCISCO SILVELA 27 (MADRID).
Publicación en el BORME de los siguientes nombramientos:
| Apoderados |
El capital social de la empresa se incrementa en un 22860.65 % (ampliación de 708.680 €). De esta forma, tras la ampliación la sociedad pasa de tener 3.100€ de capital social a 711.780€. Esta ampliación de capital fue inscrita en el Registro Mercantil con fecha 29 de mayo de 2017.
| Capital social anterior: | 3.100 € |
| Aumento de capital: | 708.680 € |
| Capital social resultante: | 711.780 € |
| % incremento: | 22860.65 % |
Traslado del domicilio social de la empresa situado en C/ CLAUDIO COELLO, 79 - PISO PRIMERO, A-B (MADRID) siendo el nuevo domicilio situado en C/ SERRANO 76 - ESCALERA UNO, PLANTA CUARTA, PUER (MADRID).
Traslado del domicilio social de la empresa situado en PASEO DE RECOLETOS 37-41 1ª (MADRID) siendo el nuevo domicilio situado en C/ CLAUDIO COELLO, 79 - PISO PRIMERO, A-B (MADRID).
Se constituye la empresa con fecha 27 de octubre de 2016 mediante escritura pública. La empresa se crea con un capital social inicial de 3.100,00 Euros e inicia su actividad el 13 de octubre de 2016. El domicilio social en el momento de su constitución se establece en PASEO DE RECOLETOS 37-41 1ª (MADRID). La empresa indica que su actividad es La adquisición, tenencia, disfrute, enajenación y explotación, en cualquier forma, de fincas rústicas y urbanas, y valores inmobiliarios de todas clases, y la participación en sociedades. La transformación, urbanización, construcción, venta y explotación de inmuebles.
| Informe de Crédito | Informe Mercantil, Incidencias y Vinculaciones | Perfil Comercial de Empresa | |
| Capital social actual y evolución | ![]() | ![]() | ![]() |
| Información mercantil y comercial | ![]() | ![]() | ![]() Básica |
| Administradores y dirigentes | ![]() | ![]() Solo administradores | ![]() Solo dirigentes |
| Empresas relacionadas (accionistas, participadas,…) | ![]() | ![]() | ![]() |
| Incidencias judiciales y procedimientos concursales | ![]() | ![]() | ![]() |
| Impagos en el fichero RAI | ![]() | ![]() | ![]() |
| Impagos en el fichero Asnef Empresas | ![]() | ![]() | ![]() |
| Categoría crediticia y probabilidad de incumplimiento de pago | ![]() | ![]() | ![]() |
| Extracto del balance y cuenta de pérdidas y ganancias | ![]() | ![]() | ![]() |
| Ratios y magnitudes económico-financieras | ![]() | ![]() | ![]() |
| Acceder | Acceder | Acceder |
HEMISPHERE 16 SL inscrita en el Registro Mercantil de Madrid.
capital social de la empresa es de 711.780,00 euros.
HEMISPHERE 16 SL tiene 1 cargos directivos en activo y 0 cargos directivos históricos.