633948735 911089929
CL TRAVESSERA DE LES CORTS NUM 224 A 226 LOCAL 6 (BARCELONA). Ver mapa
Actividad principal: cnae 7022 - otras actividades de consultoría de gestión empresarial servicios de asesoramiento, orientación y asistencia prestados a las empresas y otras organizaciones en materia de administración, como la planificación organizativa y estratégica de la empresa...
B88042403
23/02/2018
8 años
752.835,60 €
2.5M €
Barcelona
-
23
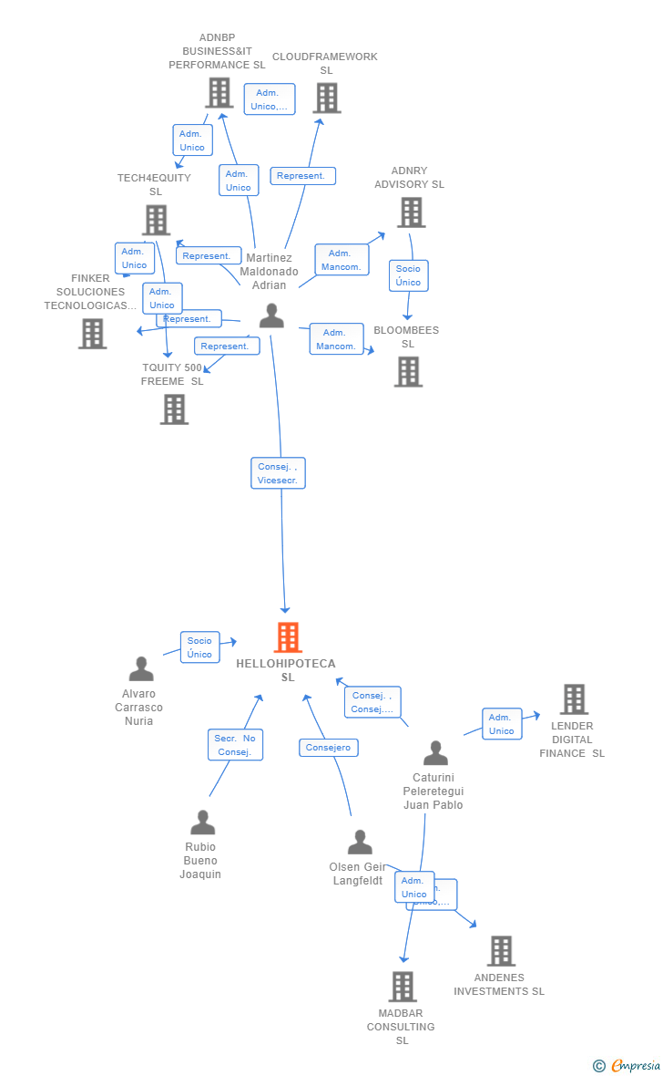
Administrador único
Información sobre balances y cuentas de resultados de HELLOHIPOTECA SL depositados en el Registro Mercantil de Barcelona en los últimos ejercicios.
| Ejercicio Disponibilidad | 2019 Inmediata | 2020 Inmediata | 2021 Inmediata | 2022 Inmediata | Consultar en Axesor | |
| Consultar en Axesor | ||||||


Resumen cronológico de actos publicados en las ediciones digitales de Boletines Oficiales (BORME, BOE, BOPI) inscritos por HELLOHIPOTECA SL o en los que participa indirectamente.
Publicación en el BORME de los siguientes nombramientos:
| Apoderados Mancomunados/Solidarios |
Con fecha 5 de septiembre de 2024, mediante la correspondiente escritura ha quedado incrito en el Registro Mercantil la reducción de 1.665.159,58 € del capital social de la empresa. Esta reducción representa un 99.83 % de reducción del capital, quedando un capital social resultante de 2.835,60€.
| Capital social anterior: | 1.667.995,18 € |
| Reducción de capital: | 1.665.159,58 € |
| Capital social resultante: | 2.835,60 € |
| % reducción: | 99.83 % |
Los socios o accionistas de la empresa han ampliado en 750.000 € el capital social de la sociedad. Esta ampliación incrita en el Registro Mercantil, incrementa el capital social en un 26449.43 %, dejando el capital social de la sociedad en 752.835,60€.
| Capital social anterior: | 2.835,60 € |
| Aumento de capital: | 750.000 € |
| Capital social resultante: | 752.835,60 € |
| % incremento: | 26449.43 % |
Traslado del domicilio social de la empresa situado en AV CERDANYOLA Num.92 P.1 (SANT CUGAT DEL VALLES) siendo el nuevo domicilio situado en CL TRAVESSERA DE LES CORTS NUM 224 A 226 LOCAL 6 (BARCELONA).
El capital social de la empresa se incrementa en un 115.55 % (ampliación de 894.164,22 €). De esta forma, tras la ampliación la sociedad pasa de tener 773.830,96€ de capital social a 1.667.995,18€. Esta ampliación de capital fue inscrita en el Registro Mercantil con fecha 14 de marzo de 2024.
| Capital social anterior: | 773.830,96 € |
| Aumento de capital: | 894.164,22 € |
| Capital social resultante: | 1.667.995,18 € |
| % incremento: | 115.55 % |
Publicación en el BORME de los siguientes revocaciones:
| Presidente | |
| Consejeros | |
| Secretario No Consejero | |
| Vicesecretario | |
| Consejero Delegado |
Traslado del domicilio social de la empresa situado en C/ LOECHES 66.6 2ª - PARQUE EMPRESARIAL VENTORRO D (ALCORCON) siendo el nuevo domicilio situado en AV CERDANYOLA Num.92 P.1 (SANT CUGAT DEL VALLES).
Se anula la inscripción 13ª porque se ha trasladado al Registro Mercantil de Barcelona.
Publicación en el BORME de los siguientes ceses-dimisiones:
| Vicepresidente | |
| Consejero | |
| Consejero Delegado Solidario |
Con fecha 4 de septiembre de 2023, mediante la correspondiente escritura ha quedado incrito en el Registro Mercantil la ampliación de 600.000 € del capital social de la empresa. Esta ampliación representa un 345.16 % de incremento del capital, quedando un capital social resultante de 773.830,96€.
| Capital social anterior: | 173.830,96 € |
| Aumento de capital: | 600.000 € |
| Capital social resultante: | 773.830,96 € |
| % incremento: | 345.16 % |
Traslado del domicilio social de la empresa situado en C/ CIUDAD REAL 1 B (POZUELO DE ALARCON) siendo el nuevo domicilio situado en C/ LOECHES 66.6 2ª - PARQUE EMPRESARIAL VENTORRO D (ALCORCON).
Los socios o accionistas de la empresa han ampliado en 20.671,14 € el capital social de la sociedad. Esta ampliación incrita en el Registro Mercantil, incrementa el capital social en un 13.50 %, dejando el capital social de la sociedad en 173.830,96€.
| Capital social anterior: | 153.159,82 € |
| Aumento de capital: | 20.671,14 € |
| Capital social resultante: | 173.830,96 € |
| % incremento: | 13.50 % |
Con fecha 11 de marzo de 2021, mediante la correspondiente escritura ha quedado incrito en el Registro Mercantil la ampliación de 11.053,82 € del capital social de la empresa. Esta ampliación representa un 7.78 % de incremento del capital, quedando un capital social resultante de 153.159,82€.
| Capital social anterior: | 142.106 € |
| Aumento de capital: | 11.053,82 € |
| Capital social resultante: | 153.159,82 € |
| % incremento: | 7.78 % |
Publicación en el BORME de los siguientes ceses-dimisiones:
| Administradores Solidarios |
Publicación en el BORME de los siguientes nombramientos:
| Presidente | |
| Vicepresidente | |
| Consejeros | |
| Secretario No Consejero | |
| Vicesecretario | |
| Consejeros Delegados Solidarios |
| Modificado el Artículo 9. Supuesto de un Consejo de Administración.. |
Cambio del Organo de Administración: Administradores solidarios a Consejo de administración.
Traslado del domicilio social de la empresa situado en AVDA DE EUROPA 34 - EDIFICIO C, 1º IZQUIERDA (MADRID) siendo el nuevo domicilio situado en C/ CIUDAD REAL 1 B (POZUELO DE ALARCON).
Con fecha 16 de diciembre de 2019, mediante la correspondiente escritura ha quedado incrito en el Registro Mercantil la ampliación de 7.106 € del capital social de la empresa. Esta ampliación representa un 5.26 % de incremento del capital, quedando un capital social resultante de 142.106€.
| Capital social anterior: | 135.000 € |
| Aumento de capital: | 7.106 € |
| Capital social resultante: | 142.106 € |
| % incremento: | 5.26 % |
| 6. Restricciones a la libre transmisibilidad de las participaciones. 7. Junta General. 8. Organo de Administración. |
Traslado del domicilio social de la empresa situado en C/ SERRANO 8 5º (MADRID) siendo el nuevo domicilio situado en AVDA DE EUROPA 34 - EDIFICIO C, 1º IZQUIERDA (MADRID).
Publicación en el BORME de los siguientes nombramientos:
| Administradores Solidarios |
| Informe axesor 360º | Informe de Crédito | Perfil Comercial de Empresa | |
| Importe de ventas y número de empleados | ![]() | ![]() | ![]() |
| Información mercantil y comercial | ![]() Completa | ![]() Completa | ![]() Básica |
| Administradores y dirigentes | ![]() | ![]() | ![]() Solo dirigentes |
| Empresas relacionadas (accionistas, participadas,…) | ![]() | ![]() | ![]() |
| Categoría crediticia y probabilidad de incumplimiento de pago | ![]() | ![]() | ![]() |
| Impagos (RAI y Asnef Empresas) e incidencias judiciales | ![]() | ![]() | ![]() |
| Balance y cuenta de pérdidas y ganancias | ![]() Completo | ![]() Extracto | ![]() |
| Ratios y magnitudes económico-financieras | ![]() Completo | ![]() Extracto | ![]() |
| Representación gráfica de empresas relacionadas | ![]() | ![]() | ![]() |
| Comparativa del balance con la media del sector | ![]() | ![]() | ![]() |
| Estado de flujos de efectivo y de cambios en el patrimonio neto | ![]() | ![]() | ![]() |
| Fuentes de financiación y avales | ![]() | ![]() | ![]() |
| Subvenciones, concursos/subastas públicas y marcas | ![]() | ![]() | ![]() |
| Acceder | Acceder | Acceder |
HELLOHIPOTECA SL inscrita en el Registro Mercantil de Barcelona. y con domicilio en Barcelona
capital social de la empresa es de 752.835,60 euros y tiene una facturación anual superior a 2.500.000 euros.
La empresa está auditada por DELOITTE AUDITORES SL.