GV DE LES CORTS CATALANES Num.645 P.1 PTA.2 (BARCELONA). Ver mapa
La promocion, construccion, venta y arrendamiento de edificios, locales y viviendas, y la compraventa de fincas rusticas y urbanas, su parcelacion y urbanizacion. Las actividades relacionadas con la consultoria...
no disponible
22/06/2020
6 años
3.000,00 €
-
Barcelona
-
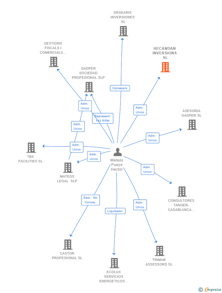
Administrador único
Información sobre balances y cuentas de resultados de HECANDAN INVERSIONS SL depositados en el Registro Mercantil de Barcelona en los últimos ejercicios.
| Ejercicio Disponibilidad | 2019 3 horas | 2020 3 horas | 2021 3 horas | 2022 3 horas | Consultar en Axesor | |
| Consultar en Axesor | ||||||
| Entidad | Relación | Entidad/Relación | Desde | Hasta |
|---|---|---|---|---|
| Mateos Pueyo Hector | Adm. Unico | Mateos Pueyo Hector Adm. Unico | 15/09/2020 | |
| Roy Solduga Anna | Adm. Unico | Roy Solduga Anna Adm. Unico | 06/07/2020 | 15/09/2020 |

Resumen cronológico de actos publicados en las ediciones digitales de Boletines Oficiales (BORME, BOE, BOPI) inscritos por HECANDAN INVERSIONS SL o en los que participa indirectamente.
La sociedad cambia su actividad pasando a ser la nueva actividad o actividades de la empresa:
La promocion, construccion, venta y arrendamiento de edificios, locales y viviendas, y la compraventa de fincas rusticas y urbanas, su parcelacion y urbanizacion. Las actividades relacionadas con la consultoria..
El anterior objeto social de la sociedad era el siguiente:
La promocion, construccion, venta y arrendamiento de edificios, locales y viviendas, y la compraventa de fincas rusticas y urbanas, su parcelacion y urbanizacion. Las actividades relacionadas con la consultoria..
La sociedad cambia su actividad pasando a ser la nueva actividad o actividades de la empresa:
Ampliar a: las actividades relacionadas con la consultoria en materia inmobiliaria, estrategica, financiera y fiscal
El anterior objeto social de la sociedad era el siguiente:
Ampliar a: las actividades relacionadas con la consultoria en materia inmobiliaria, estrategica, financiera y fiscal
Traslado del domicilio social de la empresa situado en CL DIPUTACIO NUM.262 P.1 PTA.2 (BARCELONA) siendo el nuevo domicilio situado en GV DE LES CORTS CATALANES Num.645 P.1 PTA.2 (BARCELONA).
Se constituye la empresa con fecha 6 de julio de 2020 mediante escritura pública. La empresa se crea con un capital social inicial de 3.000,00 Euros e inicia su actividad el 22 de junio de 2020. El domicilio social en el momento de su constitución se establece en CL DIPUTACIO NUM.262 P.1 PTA.2 (BARCELONA). La empresa indica que su actividad es LA PROMOCION, CONSTRUCCION, VENTA Y ARRENDAMIENTO DE EDIFICIOS, LOCALES Y VIVIENDAS, Y LA COMPRAVENTA DE FINCAS RUSTICAS Y URBANAS, SU PARCELACION Y URBANIZACION.
| Informe de Crédito | Informe Mercantil, Incidencias y Vinculaciones | Perfil Comercial de Empresa | |
| Capital social actual y evolución | ![]() | ![]() | ![]() |
| Información mercantil y comercial | ![]() | ![]() | ![]() Básica |
| Administradores y dirigentes | ![]() | ![]() Solo administradores | ![]() Solo dirigentes |
| Empresas relacionadas (accionistas, participadas,…) | ![]() | ![]() | ![]() |
| Incidencias judiciales y procedimientos concursales | ![]() | ![]() | ![]() |
| Impagos en el fichero RAI | ![]() | ![]() | ![]() |
| Impagos en el fichero Asnef Empresas | ![]() | ![]() | ![]() |
| Categoría crediticia y probabilidad de incumplimiento de pago | ![]() | ![]() | ![]() |
| Extracto del balance y cuenta de pérdidas y ganancias | ![]() | ![]() | ![]() |
| Ratios y magnitudes económico-financieras | ![]() | ![]() | ![]() |
| Acceder | Acceder | Acceder |
HECANDAN INVERSIONS SL inscrita en el Registro Mercantil de Barcelona.
capital social de la empresa es de 3.000,00 euros.