A). La producción, distribución y comercialización de productos agroquímicos y fertilizantes. Así como tratamientos con dichos productos en cultivos. La comercialización y servicio postventa de equipos, mecánicos o electrónicos para dichos fines, sus consumibles e igualmente la adquisici.
B34285122
25/11/2019
6 años
3.000,00 €
-
Palencia
-
1
Administradores mancomunados
Información sobre balances y cuentas de resultados de HAZA SADA SL depositados en el Registro Mercantil de Palencia en los últimos ejercicios.
| Ejercicio Disponibilidad | 2019 3 horas | 2020 3 horas | 2021 3 horas | 2022 3 horas | Consultar en Axesor | |
| Consultar en Axesor | ||||||
| Entidad | Relación | Entidad/Relación | Desde | Hasta |
|---|---|---|---|---|
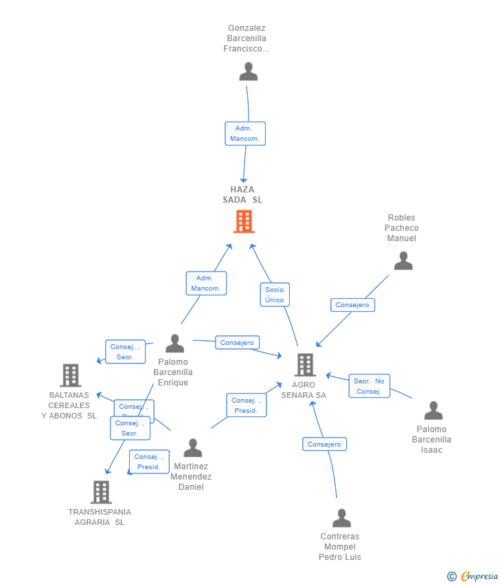
| AGRO SENARA SA | Socio Único | AGRO SENARA SA Socio Único | 27/11/2019 | |
| Palomo Barcenilla Enrique | Adm. Mancom. | Palomo Barcenilla Enrique Adm. Mancom. | 27/11/2019 | |
| Gonzalez Barcenilla Francisco Javier | Adm. Mancom. | Gonzalez Barcenilla Francisco Javier Adm. Mancom. | 27/11/2019 |

Resumen cronológico de actos publicados en las ediciones digitales de Boletines Oficiales (BORME, BOE, BOPI) inscritos por HAZA SADA SL o en los que participa indirectamente.
Se constituye la empresa con fecha 27 de noviembre de 2019 mediante escritura pública. La empresa se crea con un capital social inicial de 3.000,00 Euros e inicia su actividad el 25 de noviembre de 2019. El domicilio social en el momento de su constitución se establece en AVDA CUBA 29 - NAVE 12 (PALENCIA). La empresa indica que su actividad es a). La producción, distribución y comercialización de productos agroquímicos y fertilizantes. Así como tratamientos con dichos productos en cultivos. La comercialización y servicio postventa de equipos, mecánicos o electrónicos para dichos fines, sus consumibles e igualmente la adquisici.
Publicación en el BORME de los siguientes nombramientos:
| Administradores Mancomunados |
| Informe de Crédito | Informe Mercantil, Incidencias y Vinculaciones | Perfil Comercial de Empresa | |
| Capital social actual y evolución | ![]() | ![]() | ![]() |
| Información mercantil y comercial | ![]() | ![]() | ![]() Básica |
| Administradores y dirigentes | ![]() | ![]() Solo administradores | ![]() Solo dirigentes |
| Empresas relacionadas (accionistas, participadas,…) | ![]() | ![]() | ![]() |
| Incidencias judiciales y procedimientos concursales | ![]() | ![]() | ![]() |
| Impagos en el fichero RAI | ![]() | ![]() | ![]() |
| Impagos en el fichero Asnef Empresas | ![]() | ![]() | ![]() |
| Categoría crediticia y probabilidad de incumplimiento de pago | ![]() | ![]() | ![]() |
| Extracto del balance y cuenta de pérdidas y ganancias | ![]() | ![]() | ![]() |
| Ratios y magnitudes económico-financieras | ![]() | ![]() | ![]() |
| Acceder | Acceder | Acceder |
HAZA SADA SL inscrita en el Registro Mercantil de Palencia. y con domicilio en Palencia
capital social de la empresa es de 3.000,00 euros.