C/ ARQUITECTURA 5 4 - CP 41015 (SEVILLA). Ver mapa
Actividad principal. 82.11 / servicios administrativos combinados. Otras actividades. 46.19 / intermediarios del comercio de productos diversos, 41.10 / promoción inmobiliaria.
no disponible
24/11/2022
3 años
3.000,00 €
-
Sevilla
-
Administrador único
Información sobre balances y cuentas de resultados de GUEZZ ASESORES SL depositados en el Registro Mercantil de Sevilla en los últimos ejercicios.
| Ejercicio Disponibilidad | 2019 3 horas | 2020 3 horas | 2021 3 horas | 2022 3 horas | Consultar en Axesor | |
| Consultar en Axesor | ||||||
| Entidad | Relación | Entidad/Relación | Desde | Hasta |
|---|---|---|---|---|
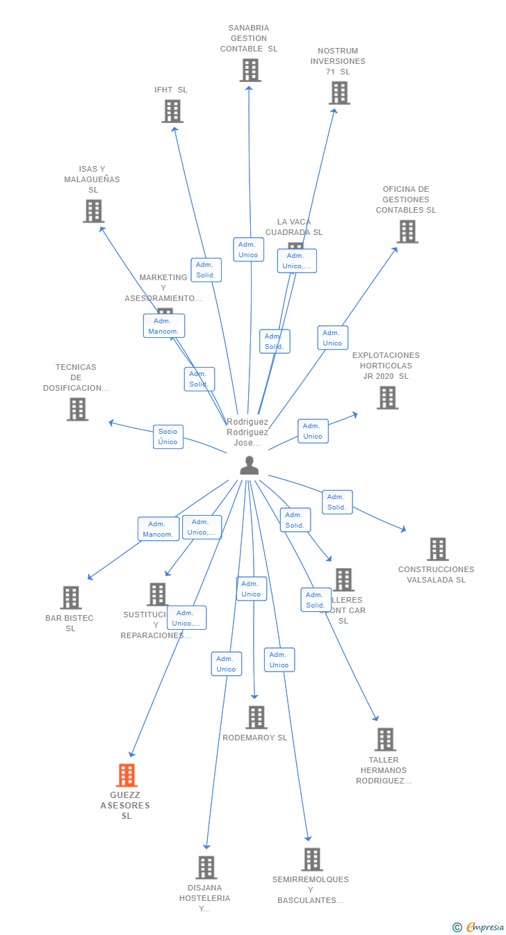
| Rodriguez Rodriguez Jose Antonio | Socio Único | Rodriguez Rodriguez Jose Antonio Socio Único | 25/11/2022 | |
| Rodriguez Rodriguez Jose Antonio | Adm. Unico | Rodriguez Rodriguez Jose Antonio Adm. Unico | 25/11/2022 |

Resumen cronológico de actos publicados en las ediciones digitales de Boletines Oficiales (BORME, BOE, BOPI) inscritos por GUEZZ ASESORES SL o en los que participa indirectamente.
Se constituye la empresa con fecha 25 de noviembre de 2022 mediante escritura pública. La empresa se crea con un capital social inicial de 3.000,00 Euros e inicia su actividad el 24 de noviembre de 2022. El domicilio social en el momento de su constitución se establece en C/ ARQUITECTURA 5 4 - CP 41015 (SEVILLA). La empresa indica que su actividad es Actividad principal. 82.11 / Servicios administrativos combinados. Otras actividades. 46.19 / Intermediarios del comercio de productos diversos, 41.10 / Promoción inmobiliaria.
| Informe de Crédito | Informe Mercantil, Incidencias y Vinculaciones | Perfil Comercial de Empresa | |
| Capital social actual y evolución | ![]() | ![]() | ![]() |
| Información mercantil y comercial | ![]() | ![]() | ![]() Básica |
| Administradores y dirigentes | ![]() | ![]() Solo administradores | ![]() Solo dirigentes |
| Empresas relacionadas (accionistas, participadas,…) | ![]() | ![]() | ![]() |
| Incidencias judiciales y procedimientos concursales | ![]() | ![]() | ![]() |
| Impagos en el fichero RAI | ![]() | ![]() | ![]() |
| Impagos en el fichero Asnef Empresas | ![]() | ![]() | ![]() |
| Categoría crediticia y probabilidad de incumplimiento de pago | ![]() | ![]() | ![]() |
| Extracto del balance y cuenta de pérdidas y ganancias | ![]() | ![]() | ![]() |
| Ratios y magnitudes económico-financieras | ![]() | ![]() | ![]() |
| Acceder | Acceder | Acceder |
GUEZZ ASESORES SL inscrita en el Registro Mercantil de Sevilla.
capital social de la empresa es de 3.000,00 euros.