C/ OBISPO BALLESTER, Nº 18, BAJO. 01002.- (VITORIA-GASTEIZ). Ver mapa
La actividad de construcción y servicios integrales a la empresa relacionados con la construcción.-
no disponible
13/02/2019
6 años
3.000,00 €
0.5M €
Álava-Araba
-
Administradores solidarios
Información sobre balances y cuentas de resultados de GSTIONA KUDEAKETA SL depositados en el Registro Mercantil de Álava-Araba en los últimos ejercicios.
| Ejercicio Disponibilidad | 2019 3 horas | 2020 Inmediata | 2021 Inmediata | 2022 Inmediata | Consultar en Axesor | |
| Consultar en Axesor | ||||||
| Entidad | Relación | Entidad/Relación | Desde | Hasta |
|---|---|---|---|---|
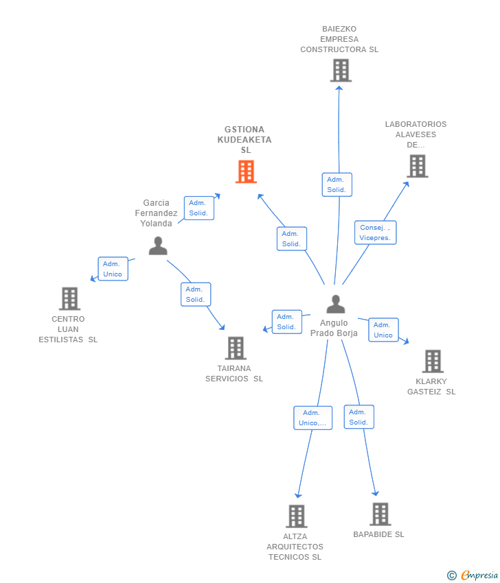
| Garcia Fernandez Yolanda | Adm. Solid. | Garcia Fernandez Yolanda Adm. Solid. | 28/02/2019 | |
| Angulo Prado Borja | Adm. Solid. | Angulo Prado Borja Adm. Solid. | 28/02/2019 |

Resumen cronológico de actos publicados en las ediciones digitales de Boletines Oficiales (BORME, BOE, BOPI) inscritos por GSTIONA KUDEAKETA SL o en los que participa indirectamente.
| Artículo de los estatutos: 3. Domicilio social.-. |
Traslado del domicilio social de la empresa situado en C/ BLAS LOPEZ, Nº 18, BAJO.- (IRUÑA DE LA OCA) siendo el nuevo domicilio situado en C/ OBISPO BALLESTER, Nº 18, BAJO. 01002.- (VITORIA-GASTEIZ).
Se constituye la empresa con fecha 28 de febrero de 2019 mediante escritura pública. La empresa se crea con un capital social inicial de 3.000,00 Euros e inicia su actividad el 13 de febrero de 2019. El domicilio social en el momento de su constitución se establece en C/ BLAS LOPEZ, Nº 18, BAJO.- (IRUÑA DE LA OCA). La empresa indica que su actividad es La actividad de construcción y servicios integrales a la empresa relacionados con la construcción.
Publicación en el BORME de los siguientes nombramientos:
| Administradores Solidarios |
| Informe axesor 360º | Informe de Crédito | Perfil Comercial de Empresa | |
| Importe de ventas y número de empleados | ![]() | ![]() | ![]() |
| Información mercantil y comercial | ![]() Completa | ![]() Completa | ![]() Básica |
| Administradores y dirigentes | ![]() | ![]() | ![]() Solo dirigentes |
| Empresas relacionadas (accionistas, participadas,…) | ![]() | ![]() | ![]() |
| Categoría crediticia y probabilidad de incumplimiento de pago | ![]() | ![]() | ![]() |
| Impagos (RAI y Asnef Empresas) e incidencias judiciales | ![]() | ![]() | ![]() |
| Balance y cuenta de pérdidas y ganancias | ![]() Completo | ![]() Extracto | ![]() |
| Ratios y magnitudes económico-financieras | ![]() Completo | ![]() Extracto | ![]() |
| Representación gráfica de empresas relacionadas | ![]() | ![]() | ![]() |
| Comparativa del balance con la media del sector | ![]() | ![]() | ![]() |
| Estado de flujos de efectivo y de cambios en el patrimonio neto | ![]() | ![]() | ![]() |
| Fuentes de financiación y avales | ![]() | ![]() | ![]() |
| Subvenciones, concursos/subastas públicas y marcas | ![]() | ![]() | ![]() |
| Acceder | Acceder | Acceder |
GSTIONA KUDEAKETA SL inscrita en el Registro Mercantil de Álava-Araba.
capital social de la empresa es de 3.000,00 euros y tiene una facturación anual inferior a 500.000 euros.