INSTALACION Y.O MANTENIMIENTO DE SISTEMAS DE PROTECCION CONTRA INCENDIOS.
CNAE 6832 - Gestión y administración de la propiedad inmobiliaria
A58657941
23/03/1988
37 años
2.727.790,00 €
0.5M €
Madrid
Administrador único
Información sobre balances y cuentas de resultados de GRUPO SETHOME SA depositados en el Registro Mercantil de Madrid en los últimos ejercicios.
| Ejercicio Disponibilidad | Consultar en Axesor | |||||
| Consultar en Axesor | ||||||

Resumen cronológico de actos publicados en las ediciones digitales de Boletines Oficiales (BORME, BOE, BOPI) inscritos por GRUPO SETHOME SA o en los que participa indirectamente.
Publicación en el BORME de los siguientes nombramientos:
| Administrador Único | |
| Representante |
Traslado del domicilio social de la empresa situado en ORENSE, 12 28020 MADRID. (MADRID) siendo el nuevo domicilio situado en C/ GUZMAN EL BUENO NUMERO 133, 5º DERECHA (MADRID).
Publicación en el BORME de los siguientes ceses-dimisiones:
| Presidente |
|
| Consejero |
|
| Consejero Delegado Mancomunado |
|
Publicación en el BORME de los siguientes revocaciones:
| Apoderados |
Traslado del domicilio social de la empresa situado en C/ ORENSE 12 (MADRID). siendo el nuevo domicilio situado en C/ CAPITAN HAYA 60 - 2º PLANTA (MADRID)..
Publicación en el BORME de los siguientes nombramientos:
| Presidente |
|
| Consejero |
|
| Consejero Delegado Mancomunado |
|
Traslado del domicilio social de la empresa situado en PASEO DE LA CASTELLANA 156 6º (MADRID). siendo el nuevo domicilio situado en C/ ORENSE 12 (MADRID)..
Publicación en el BORME de los siguientes nombramientos:
| Consejeros |
|
| Representantes |
Publicación en el BORME de los siguientes nombramientos:
| Administrador Mancomunado |
|
| Representantes |
GRUPO SETHOME SA
Con fecha 25 de abril de 2011, mediante la correspondiente escritura ha quedado incrito en el Registro Mercantil la reducción de 292.780 € del capital social de la empresa. Esta reducción representa un 9.69 % de reducción del capital, quedando un capital social resultante de 2.727.790€.
| Capital social anterior: | 3.020.570 € |
| Reducción de capital: | 292.780 € |
| Capital social resultante: | 2.727.790 € |
| % reducción: | 9.69 % |
La Junta General Extraordinaria de Grupo Sethome, S.A., de fecha 23 de febrero de 2011, ha acordado transformar la entidad en sociedad limitada, con la denominación de Grupo Sethome, S.L., aprobándose los estatutos sociales y balances de transformación.
Madrid, 23 de febrero de 2011.- El Administrador Único, don José Fernando Martín Cinto.
|
La Junta General Extraordinaria de Grupo Sethome, S.A., de fecha 23 de febrero de 2011, ha acordado reducir el capital social en 292.780 euros, dejándolo fijado en 2.727.790 euros, mediante la amortización de las acciones propias de la entidad, con cargo a reservas de libre dispos... Ver más
|
| Procedimiento concursal | 105/2009. |
| FIRME | No, |
| Fecha de resolución | 17/01/2011 |
| Descripcion | Sentencia de aprobación del convenio. |
| Juzgado | num. 4 MERCANTIL MADRID. |
| Resoluciones | SE APRUEBA LA PROPUESTA DE CONVENIO PRESENTADA POR LA CONCURSADA, QUE FUE ACEPTADA POR ACREEDORES QUE SUPONIAN UN 51,99% DEL TOTAL PASIVO ORDINARIO. SE ACUERDA.EL CESE DE LA ADMINISTRACION CONCURSAL. |
| Procedimiento concursal | 105/2009. |
| Fecha de resolución | 10/03/2009 |
| Descripcion | Revocación de administradores concursales. |
| Juzgado | num. 4 MERCANTIL MADRID. |
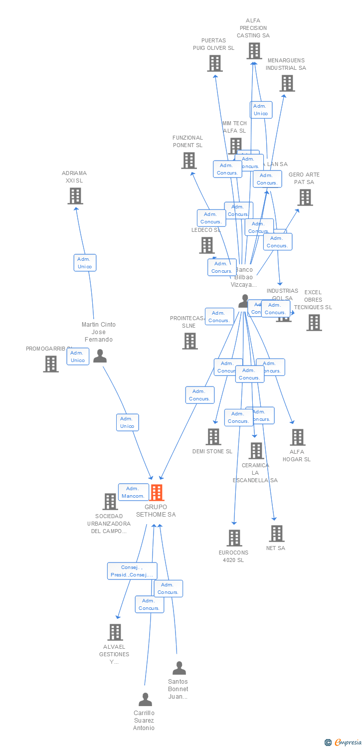
| Adm. Concurs. | Banco Bilbao Vizcaya Argentaria Sa |
| Procedimiento concursal | 105/2009. |
| Fecha de resolución | 12/03/2009 |
| Descripcion | Revocación de administradores concursales. |
| Juzgado | num. 4 MERCANTIL MADRID. |
| Adm. Concurs. | Carrillo Suarez Antonio |
| Procedimiento concursal | 105/2009. |
| Fecha de resolución | 13/03/2009 |
| Descripcion | Revocación de administradores concursales. |
| Juzgado | num. 4 MERCANTIL MADRID. |
| Adm. Concurs. | Santos Bonnet Juan Vicente |
Por acuerdo del Administrador Único de fecha 11 de enero de 2011 de la sociedad "Grupo Sethome S.A.", se convoca a Junta General Ordinaria y Extraordinaria de Accionistas de la entidad. La Junta General Ordinaria y Extraordinaria tendrá lugar en el domicilio social de la so... Ver más
| Informe axesor 360º | Informe de Crédito | Perfil Comercial de Empresa | |
| Importe de ventas y número de empleados | ![]() | ![]() | ![]() |
| Información mercantil y comercial | ![]() Completa | ![]() Completa | ![]() Básica |
| Administradores y dirigentes | ![]() | ![]() | ![]() Solo dirigentes |
| Empresas relacionadas (accionistas, participadas,…) | ![]() | ![]() | ![]() |
| Categoría crediticia y probabilidad de incumplimiento de pago | ![]() | ![]() | ![]() |
| Impagos (RAI y Asnef Empresas) e incidencias judiciales | ![]() | ![]() | ![]() |
| Balance y cuenta de pérdidas y ganancias | ![]() Completo | ![]() Extracto | ![]() |
| Ratios y magnitudes económico-financieras | ![]() Completo | ![]() Extracto | ![]() |
| Representación gráfica de empresas relacionadas | ![]() | ![]() | ![]() |
| Comparativa del balance con la media del sector | ![]() | ![]() | ![]() |
| Estado de flujos de efectivo y de cambios en el patrimonio neto | ![]() | ![]() | ![]() |
| Fuentes de financiación y avales | ![]() | ![]() | ![]() |
| Subvenciones, concursos/subastas públicas y marcas | ![]() | ![]() | ![]() |
| Acceder | Acceder | Acceder |
GRUPO SETHOME SA inscrita en el Registro Mercantil de Madrid. y con domicilio en MadridSu clasificación nacional de actividades económicas es Gestión y administración de la propiedad inmobiliaria.
capital social de la empresa es de 2.727.790,00 euros y tiene una facturación anual entre 500.000 y 1.000.000 euros.
GRUPO SETHOME SA tiene 5 cargos directivos en activo y 17 cargos directivos históricos.
La empresa está auditada por RIVERO Y ASOCIADOS SL.