PEDRERA, s/n 38550 ARAFO. (SANTA CRUZ DE TENERIFE). Ver mapa
LA SOCIEDAD TENDRA POR OBJETO: EL TRANSPORTE DISCRECIONAL DE MERCANCIAS POR CARRETERA, Y TRANSPORTES TRANSITARIOS. ALMACENAMIENTO, TRANSPORTE, COMERCIALIZACION Y COMPRA O VENTA LA MAYOR Y AL DETALLE DE TODA CLASE DE MERC
CNAE 5229 - Otras actividades anexas al transporte
B38892006
14/12/2006
19 años
-
0.5M €
Santa Cruz de Tenerife
8
Administradores mancomunados
Información sobre balances y cuentas de resultados de GRUPO MADESCA SL depositados en el Registro Mercantil de Santa Cruz de Tenerife en los últimos ejercicios.
| Ejercicio Disponibilidad | 2019 3 horas | 2020 3 horas | 2021 3 horas | 2022 3 horas | 2023 3 horas | Consultar en Axesor |
| Consultar en Axesor | ||||||
| Entidad | Relación | Entidad/Relación | Desde | Hasta |
|---|---|---|---|---|
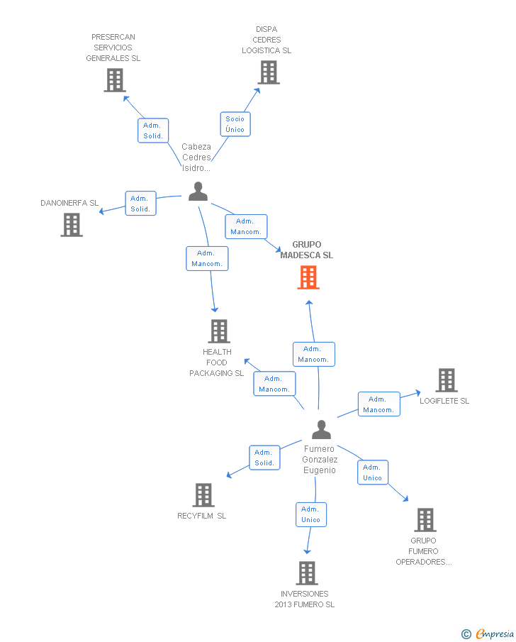
| Cabeza Cedres Isidro Miguel | Adm. Mancom. | Cabeza Cedres Isidro Miguel Adm. Mancom. | 05/11/2009 | |
| Fumero Gonzalez Eugenio | Adm. Mancom. | Fumero Gonzalez Eugenio Adm. Mancom. | 05/11/2009 | |
| Dorta Fumero Gregorio | Adm. Mancom. | Dorta Fumero Gregorio Adm. Mancom. | 05/11/2009 |

Resumen cronológico de actos publicados en las ediciones digitales de Boletines Oficiales (BORME, BOE, BOPI) inscritos por GRUPO MADESCA SL o en los que participa indirectamente.
Publicación en el BORME de los siguientes reelecciones:
| Adm. Mancom. |
| Informe de Crédito | Predicción y Calificación | Perfil Comercial de Empresa | |
| Categoría crediticia y probabilidad de incumplimiento de pago | ![]() | ![]() | ![]() |
| Crédito recomendado | ![]() | ![]() | ![]() |
| Importe de ventas y número de empleados | ![]() | ![]() | ![]() |
| Información mercantil y comercial | ![]() | ![]() | ![]() Básica |
| Administradores y dirigentes | ![]() | ![]() | ![]() Solo dirigentes |
| Incidencias judiciales y procedimientos concursales | ![]() | ![]() | ![]() |
| Impagos en el fichero RAI | ![]() | ![]() | ![]() |
| Impagos en el fichero Asnef Empresas | ![]() | ![]() | ![]() |
| Extracto del balance y cuenta de pérdidas y ganancias | ![]() | ![]() | ![]() |
| Ratios y magnitudes económico-financieras | ![]() | ![]() | ![]() |
| Acceder | Acceder | Acceder |
GRUPO MADESCA SL inscrita en el Registro Mercantil de Santa Cruz de Tenerife. y con domicilio en ArafoSu clasificación nacional de actividades económicas es Otras actividades anexas al transporte.
La empresa tiene una facturación anual inferior a 500.000 euros.
GRUPO MADESCA SL tiene 2 cargos directivos en activo y 1 cargos directivos históricos.