JULIAN CAMARILLO, 47 PTAL D 207. 28037 MADRID. (MADRID). Ver mapa
Desarrollo de proyectos energeticos. Estudio, desarrollo, comercializacion, distribucion, tratamiento y transformacion de energias renovables, energia solar termica, eolica, geotermica, hidraulica y fotovoltaica, convencionales y no convencionales.
CNAE 3513 - Distribución de energía eléctrica
B85633774
24/02/2009
17 años
3.006,00 €
0.5M €
Madrid
Administradores mancomunados
Información sobre balances y cuentas de resultados de GRUPO DASD SL depositados en el Registro Mercantil de Madrid en los últimos ejercicios.
| Ejercicio Disponibilidad | Consultar en Axesor | |||||
| Consultar en Axesor | ||||||
| Entidad | Relación | Entidad/Relación | Desde | Hasta |
|---|---|---|---|---|
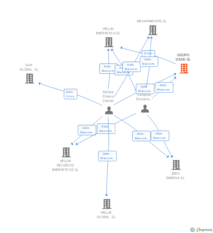
| Aldaya Reyes Daniel | Adm. Mancom. | Aldaya Reyes Daniel Adm. Mancom. | 10/03/2009 | |
| Puebla Vazquez Susana Mercedes | Adm. Mancom. | Puebla Vazquez Susana Mercedes Adm. Mancom. | 10/03/2009 |

Resumen cronológico de actos publicados en las ediciones digitales de Boletines Oficiales (BORME, BOE, BOPI) inscritos por GRUPO DASD SL o en los que participa indirectamente.
Traslado del domicilio social de la empresa situado en C/ NICOLAS SALMERON 16 5º A (MADRID). siendo el nuevo domicilio situado en C/ JULIAN CAMARILLO 47 - PORTAL D 207 (MADRID)..
Se constituye la empresa con fecha 10 de marzo de 2009 mediante escritura pública. La empresa se crea con un capital social inicial de 3.006,00 Euros e inicia su actividad el 24 de febrero de 2009. El domicilio social en el momento de su constitución se establece en C/ NICOLAS SALMERON 16 5º A (MADRID). La empresa indica que su actividad es DESARROLLO DE PROYECTOS ENERGETICOS. ESTUDIO, DESARROLLO, COMERCIALIZACION, DISTRIBUCION, TRATAMIENTO Y TRANSFORMACION DE ENERGIAS RENOVABLES, ENERGIA SOLAR TERMICA, EOLICA, GEOTERMICA, HIDRAULICA Y FOTOVOLTAICA, CONVENCIONALES Y NO CONVENCIONALES.
Publicación en el BORME de los siguientes nombramientos:
| Adm. Mancom. |
| Informe axesor 360º | Informe de Crédito | Perfil Comercial de Empresa | |
| Importe de ventas y número de empleados | ![]() | ![]() | ![]() |
| Información mercantil y comercial | ![]() Completa | ![]() Completa | ![]() Básica |
| Administradores y dirigentes | ![]() | ![]() | ![]() Solo dirigentes |
| Empresas relacionadas (accionistas, participadas,…) | ![]() | ![]() | ![]() |
| Categoría crediticia y probabilidad de incumplimiento de pago | ![]() | ![]() | ![]() |
| Impagos (RAI y Asnef Empresas) e incidencias judiciales | ![]() | ![]() | ![]() |
| Balance y cuenta de pérdidas y ganancias | ![]() Completo | ![]() Extracto | ![]() |
| Ratios y magnitudes económico-financieras | ![]() Completo | ![]() Extracto | ![]() |
| Representación gráfica de empresas relacionadas | ![]() | ![]() | ![]() |
| Comparativa del balance con la media del sector | ![]() | ![]() | ![]() |
| Estado de flujos de efectivo y de cambios en el patrimonio neto | ![]() | ![]() | ![]() |
| Fuentes de financiación y avales | ![]() | ![]() | ![]() |
| Subvenciones, concursos/subastas públicas y marcas | ![]() | ![]() | ![]() |
| Acceder | Acceder | Acceder |
GRUPO DASD SL inscrita en el Registro Mercantil de Madrid. y con domicilio en MadridSu clasificación nacional de actividades económicas es Distribución de energía eléctrica.
capital social de la empresa es de 3.006,00 euros y tiene una facturación anual inferior a 500.000 euros.
GRUPO DASD SL tiene 2 cargos directivos en activo y 0 cargos directivos históricos.