CL BOBINADORA Num.1 (MATARO). Ver mapa
Principal cnae intermediarios del comercio de productos diversos cnae 4619. Otras actividades: industria textil cnae 13, confeccion de prendas de vestir cnae 14, artes graficas y reproduccion de soportes grabados, etc.
no disponible
15/01/2019
7 años
3.003.000,00 €
0.5M €
Barcelona
-
Administrador único
BRISTOL NEWWORKS SL
Información sobre balances y cuentas de resultados de GRUP FINANCE MIGEMA SL depositados en el Registro Mercantil de Barcelona en los últimos ejercicios.
| Ejercicio Disponibilidad | 2019 Inmediata | 2020 Inmediata | Consultar en Axesor | |||
| Consultar en Axesor | ||||||
| Entidad | Relación | Entidad/Relación | Desde | Hasta |
|---|---|---|---|---|
| Muñoz Lorite Pedro Francisco | Apod. Solid. | Muñoz Lorite Pedro Francisco Apod. Solid. | 10/02/2021 | |
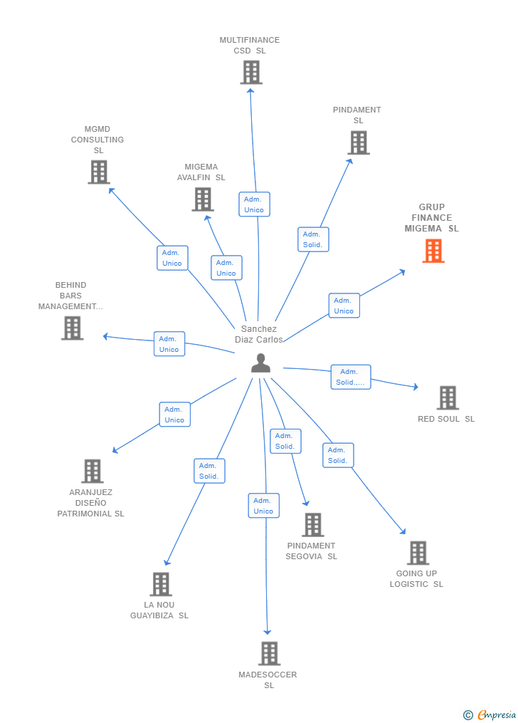
| Sanchez Diaz Carlos | Adm. Unico | Sanchez Diaz Carlos Adm. Unico | 20/03/2019 | |
| Taulero Rodriguez Jose | Represent.143 RRM | Taulero Rodriguez Jose Represent.143 RRM | 31/01/2019 | 20/03/2019 |
| ALESSIA NEGOCIOS SL | Adm. Unico | ALESSIA NEGOCIOS SL Adm. Unico | 31/01/2019 | 20/03/2019 |

Resumen cronológico de actos publicados en las ediciones digitales de Boletines Oficiales (BORME, BOE, BOPI) inscritos por GRUP FINANCE MIGEMA SL o en los que participa indirectamente.
Con fecha 21 de agosto de 2019, mediante la correspondiente escritura ha quedado incrito en el Registro Mercantil la ampliación de 3.000.000 € del capital social de la empresa. Esta ampliación representa un 100000.00 % de incremento del capital, quedando un capital social resultante de 3.003.000€.
| Capital social anterior: | 3.000 € |
| Aumento de capital: | 3.000.000 € |
| Capital social resultante: | 3.003.000 € |
| % incremento: | 100000.00 % |
Publicación en el BORME de los siguientes revocaciones:
| Administrador Único | |
| Representante 143 RRM |
La sociedad cambia su denominación social BRISTOL NEWWORKS SL a la denominación GRUP FINANCE MIGEMA SL
Traslado del domicilio social de la empresa situado en CL PAU CLARIS NUM.115 P.AT PTA.6 (BARCELONA) siendo el nuevo domicilio situado en CL BOBINADORA Num.1 (MATARO).
Se constituye la empresa con fecha 31 de enero de 2019 mediante escritura pública. La empresa se crea con un capital social inicial de 3.000,00 Euros e inicia su actividad el 15 de enero de 2019. El domicilio social en el momento de su constitución se establece en CL PAU CLARIS NUM.115 P.AT PTA.6 (BARCELONA). La empresa indica que su actividad es PRINCIPAL CNAE INTERMEDIARIOS DEL COMERCIO DE PRODUCTOS DIVERSOS CNAE 4619. OTRAS ACTIVIDADES: INDUSTRIA TEXTIL CNAE 13, CONFECCION DE PRENDAS DE VESTIR CNAE 14, ARTES GRAFICAS Y REPRODUCCION DE SOPORTES GRABADOS, ETC.
Publicación en el BORME de los siguientes nombramientos:
| Administrador Único | |
| Representante 143 RRM |
| Informe axesor 360º | Informe de Crédito | Perfil Comercial de Empresa | |
| Importe de ventas y número de empleados | ![]() | ![]() | ![]() |
| Información mercantil y comercial | ![]() Completa | ![]() Completa | ![]() Básica |
| Administradores y dirigentes | ![]() | ![]() | ![]() Solo dirigentes |
| Empresas relacionadas (accionistas, participadas,…) | ![]() | ![]() | ![]() |
| Categoría crediticia y probabilidad de incumplimiento de pago | ![]() | ![]() | ![]() |
| Impagos (RAI y Asnef Empresas) e incidencias judiciales | ![]() | ![]() | ![]() |
| Balance y cuenta de pérdidas y ganancias | ![]() Completo | ![]() Extracto | ![]() |
| Ratios y magnitudes económico-financieras | ![]() Completo | ![]() Extracto | ![]() |
| Representación gráfica de empresas relacionadas | ![]() | ![]() | ![]() |
| Comparativa del balance con la media del sector | ![]() | ![]() | ![]() |
| Estado de flujos de efectivo y de cambios en el patrimonio neto | ![]() | ![]() | ![]() |
| Fuentes de financiación y avales | ![]() | ![]() | ![]() |
| Subvenciones, concursos/subastas públicas y marcas | ![]() | ![]() | ![]() |
| Acceder | Acceder | Acceder |
GRUP FINANCE MIGEMA SL anteriormente denominada BRISTOL NEWWORKS SL inscrita en el Registro Mercantil de Barcelona.
capital social de la empresa es de 3.003.000,00 euros y tiene una facturación anual inferior a 500.000 euros.