CLUB DEPORTIVO 11 - ESC. 4 (POZUELO DE ALARCON). Ver mapa
La sociedad tendrá como objeto social la prestación de servicios a las empresas participadas directa o indirectamente por la sociedad, independientemente de su lugar de constitución, incluyendo, entre otros, servicios de recursos humanos, gestión administrativa u otros.
no disponible
18/04/2022
4 años
3.000,00 €
1M €
Madrid
-
Consejo de administración
Información sobre balances y cuentas de resultados de GREENVOLT ESPAÑA SL depositados en el Registro Mercantil de Madrid en los últimos ejercicios.
| Ejercicio Disponibilidad | 2019 3 horas | 2020 3 horas | 2021 3 horas | 2022 Inmediata | 2023 Inmediata | Consultar en Axesor |
| Consultar en Axesor | ||||||

Resumen cronológico de actos publicados en las ediciones digitales de Boletines Oficiales (BORME, BOE, BOPI) inscritos por GREENVOLT ESPAÑA SL o en los que participa indirectamente.
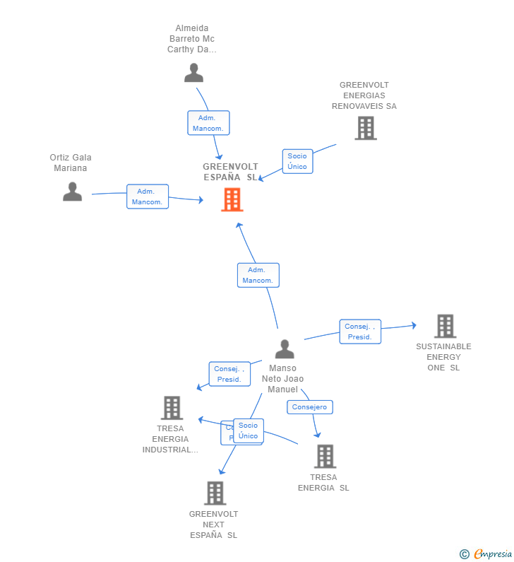
Se publicó por error en la inscripción 5 el nombramiento como consejero de GREENVOLT POWER SPAIN SL siendo lo correcto ALMEIDA BARRETO MC CARTHY DA CUNHA PEDRO MANUEL.
Publicación en el BORME de los siguientes ceses-dimisiones:
| Administradores Mancomunados |
Publicación en el BORME de los siguientes nombramientos:
| Presidente | |
| Consejero | |
| Consejeros | |
| Secretario No Consejero | |
| Consejero Delegado |
Cambio del Organo de Administración: Administradores mancomunados a Consejo de administración.
Publicación en el BORME de los siguientes nombramientos:
| Apoderados |
Se constituye la empresa con fecha 9 de mayo de 2022 mediante escritura pública. La empresa se crea con un capital social inicial de 3.000,00 Euros e inicia su actividad el 18 de abril de 2022. El domicilio social en el momento de su constitución se establece en CLUB DEPORTIVO 11 - ESC. 4 (POZUELO DE ALARCON). La empresa indica que su actividad es La sociedad tendrá como objeto social la prestación de servicios a las empresas participadas directa o indirectamente por la Sociedad, independientemente de su lugar de constitución, incluyendo, entre otros, servicios de recursos humanos, gestión administrativa u otros.
Publicación en el BORME de los siguientes nombramientos:
| Administradores Mancomunados |
| Informe axesor 360º | Informe de Crédito | Perfil Comercial de Empresa | |
| Importe de ventas y número de empleados | ![]() | ![]() | ![]() |
| Información mercantil y comercial | ![]() Completa | ![]() Completa | ![]() Básica |
| Administradores y dirigentes | ![]() | ![]() | ![]() Solo dirigentes |
| Empresas relacionadas (accionistas, participadas,…) | ![]() | ![]() | ![]() |
| Categoría crediticia y probabilidad de incumplimiento de pago | ![]() | ![]() | ![]() |
| Impagos (RAI y Asnef Empresas) e incidencias judiciales | ![]() | ![]() | ![]() |
| Balance y cuenta de pérdidas y ganancias | ![]() Completo | ![]() Extracto | ![]() |
| Ratios y magnitudes económico-financieras | ![]() Completo | ![]() Extracto | ![]() |
| Representación gráfica de empresas relacionadas | ![]() | ![]() | ![]() |
| Comparativa del balance con la media del sector | ![]() | ![]() | ![]() |
| Estado de flujos de efectivo y de cambios en el patrimonio neto | ![]() | ![]() | ![]() |
| Fuentes de financiación y avales | ![]() | ![]() | ![]() |
| Subvenciones, concursos/subastas públicas y marcas | ![]() | ![]() | ![]() |
| Acceder | Acceder | Acceder |
GREENVOLT ESPAÑA SL inscrita en el Registro Mercantil de Madrid.
capital social de la empresa es de 3.000,00 euros y tiene una facturación anual entre 1.000.000 y 2.500.000 euros.