MERCAMADRID - NAVE E, 4 Y 6 (MADRID). Ver mapa
Comercio al por mayor de frutas, verduras y hortalizas. Transporte de mercancías por carretera. Actividad logística, manipulación y envasado de frutas y hortalizas.
no disponible
02/07/2021
5 años
3.000,00 €
-
Madrid
-
Administrador único
Información sobre balances y cuentas de resultados de GREENPACK FRUIT SL depositados en el Registro Mercantil de Madrid en los últimos ejercicios.
| Ejercicio Disponibilidad | 2019 3 horas | 2020 3 horas | 2021 3 horas | Consultar en Axesor | ||
| Consultar en Axesor | ||||||
| Entidad | Relación | Entidad/Relación | Desde | Hasta |
|---|---|---|---|---|
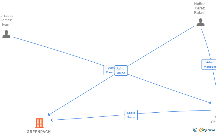
| Nañez Perez Rafael | Adm. Unico | Nañez Perez Rafael Adm. Unico | 20/07/2023 | |
| Rey Rodriguez Jose Joaquin | Adm. Unico | Rey Rodriguez Jose Joaquin Adm. Unico | 12/08/2021 | 20/07/2023 |
| GREEN SELECT SL | Socio Único | GREEN SELECT SL Socio Único | 12/08/2021 |

Resumen cronológico de actos publicados en las ediciones digitales de Boletines Oficiales (BORME, BOE, BOPI) inscritos por GREENPACK FRUIT SL o en los que participa indirectamente.
Traslado del domicilio social de la empresa situado en C/ LAGASCA 104 - BAJO IZQUIERDA (MADRID) siendo el nuevo domicilio situado en MERCAMADRID - NAVE E, 4 Y 6 (MADRID).
Se constituye la empresa con fecha 12 de agosto de 2021 mediante escritura pública. La empresa se crea con un capital social inicial de 3.000,00 Euros e inicia su actividad el 2 de julio de 2021. El domicilio social en el momento de su constitución se establece en C/ LAGASCA 104 - BAJO IZQUIERDA (MADRID). La empresa indica que su actividad es Comercio al por mayor de frutas, verduras y hortalizas. Transporte de mercancías por carretera. Actividad logística, manipulación y envasado de frutas y hortalizas.
| Informe de Crédito | Informe Mercantil, Incidencias y Vinculaciones | Perfil Comercial de Empresa | |
| Capital social actual y evolución | ![]() | ![]() | ![]() |
| Información mercantil y comercial | ![]() | ![]() | ![]() Básica |
| Administradores y dirigentes | ![]() | ![]() Solo administradores | ![]() Solo dirigentes |
| Empresas relacionadas (accionistas, participadas,…) | ![]() | ![]() | ![]() |
| Incidencias judiciales y procedimientos concursales | ![]() | ![]() | ![]() |
| Impagos en el fichero RAI | ![]() | ![]() | ![]() |
| Impagos en el fichero Asnef Empresas | ![]() | ![]() | ![]() |
| Categoría crediticia y probabilidad de incumplimiento de pago | ![]() | ![]() | ![]() |
| Extracto del balance y cuenta de pérdidas y ganancias | ![]() | ![]() | ![]() |
| Ratios y magnitudes económico-financieras | ![]() | ![]() | ![]() |
| Acceder | Acceder | Acceder |
GREENPACK FRUIT SL inscrita en el Registro Mercantil de Madrid.
capital social de la empresa es de 3.000,00 euros.