C/ DINAMARCA 25 (ROQUETAS DE MAR). Ver mapa
C.N.A.E. 7711. Alquiler de automóviles de turismo, furgonetas, camiones y vehículos industriales, sin conductor. Compra y venta de automóviles de turismo, furgonetas, camiones y vehículos industriales. Importación y exportación de automóviles de turismo, furgonetas, camiones y vehículos industriales.
no disponible
12/01/2023
3 años
164.000,00 €
-
Almería
-
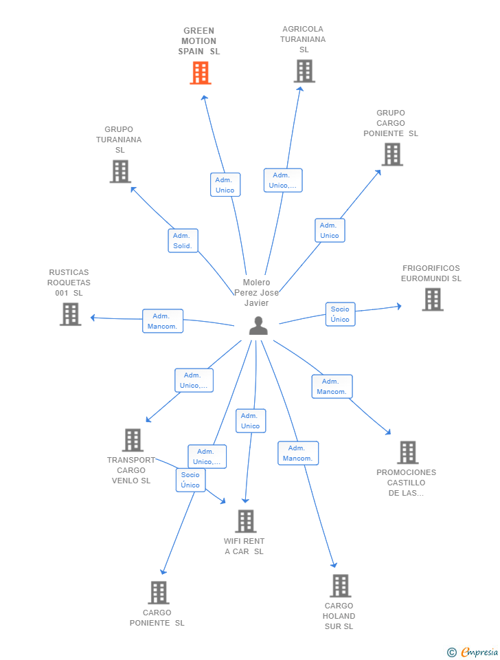
Administrador único
| Entidad | Relación | Entidad/Relación | Desde | Hasta |
|---|---|---|---|---|
| Molero Perez Jose Javier | Adm. Unico | Molero Perez Jose Javier Adm. Unico | 24/02/2023 |

Resumen cronológico de actos publicados en las ediciones digitales de Boletines Oficiales (BORME, BOE, BOPI) inscritos por GREEN MOTION SPAIN SL o en los que participa indirectamente.
Se constituye la empresa con fecha 24 de febrero de 2023 mediante escritura pública. La empresa se crea con un capital social inicial de 164.000,00 Euros e inicia su actividad el 12 de enero de 2023. El domicilio social en el momento de su constitución se establece en C/ DINAMARCA 25 (ROQUETAS DE MAR). La empresa indica que su actividad es C.N.A.E. 7711. Alquiler de automóviles de turismo, furgonetas, camiones y vehículos industriales, sin conductor. Compra y venta de automóviles de turismo, furgonetas, camiones y vehículos industriales. Importación y exportación de automóviles de turismo, furgonetas, camiones y vehículos industriales.
| Informe de Crédito | Informe Mercantil, Incidencias y Vinculaciones | Perfil Comercial de Empresa | |
| Capital social actual y evolución | ![]() | ![]() | ![]() |
| Información mercantil y comercial | ![]() | ![]() | ![]() Básica |
| Administradores y dirigentes | ![]() | ![]() Solo administradores | ![]() Solo dirigentes |
| Empresas relacionadas (accionistas, participadas,…) | ![]() | ![]() | ![]() |
| Incidencias judiciales y procedimientos concursales | ![]() | ![]() | ![]() |
| Impagos en el fichero RAI | ![]() | ![]() | ![]() |
| Impagos en el fichero Asnef Empresas | ![]() | ![]() | ![]() |
| Categoría crediticia y probabilidad de incumplimiento de pago | ![]() | ![]() | ![]() |
| Extracto del balance y cuenta de pérdidas y ganancias | ![]() | ![]() | ![]() |
| Ratios y magnitudes económico-financieras | ![]() | ![]() | ![]() |
| Acceder | Acceder | Acceder |
GREEN MOTION SPAIN SL inscrita en el Registro Mercantil de Almería.
capital social de la empresa es de 164.000,00 euros.