C/ ERCILLA 24 1º (BILBAO). Ver mapa
Adquisición de fincas, construcción, administración, explotación de tales bienes.
no disponible
10/06/2025
8 meses
1.028.710,00 €
-
Vizcaya-Bizkaia
-
Administrador único
| Entidad | Relación | Entidad/Relación | Desde | Hasta |
|---|---|---|---|---|
| Arriola Zalbide Juan | Apod. | Arriola Zalbide Juan Apod. | 07/07/2025 | |
| Onzain Ornilla Mario Jaime | Apod. | Onzain Ornilla Mario Jaime Apod. | 07/07/2025 | |
| Chirlaque Lopez Carmen | Apod. | Chirlaque Lopez Carmen Apod. | 07/07/2025 | |
| Aspichueta Lopez Sofia | Apod. | Aspichueta Lopez Sofia Apod. | 07/07/2025 | |
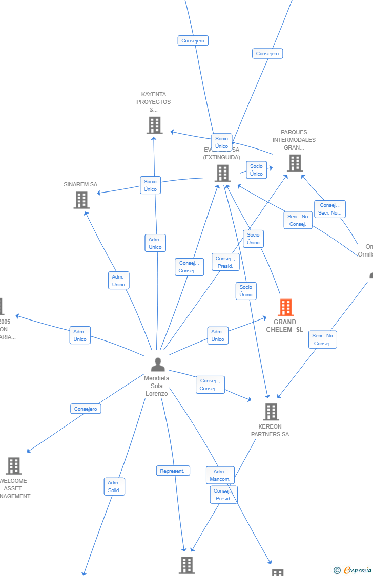
| Mendieta Sola Lorenzo | Adm. Unico | Mendieta Sola Lorenzo Adm. Unico | 25/06/2025 |

Resumen cronológico de actos publicados en las ediciones digitales de Boletines Oficiales (BORME, BOE, BOPI) inscritos por GRAND CHELEM SL o en los que participa indirectamente.
Publicación en el BORME de los siguientes nombramientos:
| Apoderados |
Se constituye la empresa con fecha 25 de junio de 2025 mediante escritura pública. La empresa se crea con un capital social inicial de 1.028.710,00 Euros e inicia su actividad el 10 de junio de 2025. El domicilio social en el momento de su constitución se establece en C/ ERCILLA 24 1º (BILBAO). La empresa indica que su actividad es Adquisición de fincas, construcción, administración, explotación de tales bienes.
GRAND CHELEM SL inscrita en el Registro Mercantil de Vizcaya-Bizkaia.
capital social de la empresa es de 1.028.710,00 euros.